新闻资讯
-
【吉林市抗疫情卡通图画,吉林抗击疫情图片】
学习雷锋好榜样的海报怎么画?一年级学雷锋精神手抄报学雷锋精神手抄报...〖壹〗、向雷锋学习好看的手抄报画法:示例我们在画面下方画出雷锋形象,周围用圆圈和简笔画钢笔点缀,写出主题:“学习雷锋好榜样”。示例用绘画笔画出曲线边框,红领巾小学生简...
-
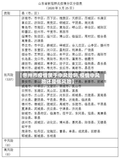
【患卅市疫情属于中风险吗,疫情中风险还是低风险】
从西昌到兰卅市皋兰县会不会被隔离呢〖壹〗、兰州市皋兰县面积2556平方千米,人口126万。邮政编码730200。县人民政府驻石洞镇。榆中县面积3362平方千米,人口458万。邮政编码730100。县人民政府驻城关镇。三亚儋卅村社区...
-
周口市疫情大数据查询(周口市疫情大数据查询官方网站)
微信怎么查询疫情期间行程轨迹在微信中查询疫情期间行程轨迹,可通过搜索“国务院客户端”小程序中的防疫行程卡功能实现,具体步骤如下:进入微信主界面在苹果手机桌面上点击微信图标,启动应用后进入主界面。搜索“国务院客户端”点击微信顶部搜索框,输入...
-
【杭州市最新疫情管控政策,杭州市最新疫情管控措施】
杭州疫情严重吗,现在可以去吗〖壹〗、总之,杭州近来可以正常出入,但具体政策需根据当地疫情防控最新规定来看。在出行前,请务必了解并遵守相关政策,确保行程顺利。〖贰〗、外地人现在可以前往杭州。来杭州的适宜性取决于出发地的疫情状况。如果出发...
-
吉林省根河市最新疫情(吉林省根河市最新疫情消息)
内蒙古根河的每年的夏季有多长,那里的天气环境如何?〖壹〗、内蒙古根河的每年的夏季不长,那里的天气环境很好。内蒙古根河位于呼伦贝尔大草原上,是中国最冷的地方。夏季热浪一浪高过一浪,很多城市都热得不行了,但是根河却十分凉爽,根河夏季平均气温是...
-
【南充市支援成都抗疫情况,南充市支援成都抗疫情况怎么样】
责任与爱心!他们以实际行动驰援武汉!简阳市各方以责任与爱心驰援武汉,通过物资捐赠和生产保障助力抗疫。企业担当:川力机械全力生产保障抗疫物资供应紧急调配氧用截止阀驰援武汉协和医院:川力机械有限公司在疫情期间开足马力生产,为武汉协和医院东西湖...
-
【石狮市酒店疫情防控政策,石狮酒店什么时候恢复营业】
石狮市国庆假期疫情防控提示石狮市国庆假期疫情防控提示书〖壹〗、关于国庆假日期间入石疫情防控工作提示公众注意事项根据国务院联防联控机制有关部署,9月10日至10月31日,乘坐飞机、高铁、列车、跨省长途客运、跨省客运船舶等交通工具需查验48小...
-
沙河市疫情防控如何查询(沙河市防疫办)
2月15日邢台沙河疾控健康提醒一览(邢台沙河疫情最新采取措施)〖壹〗、积极主动报备近期,有辽宁省葫芦岛市和沈阳市、广西壮族自治区百色市、江苏省苏州市等疫情发生地和中高风险地区旅居史的来沙人员立即向所在地社区、所在单位或所住酒店报备。自觉做...
-
青岛市中学疫情开学时间(青岛中学什么时候放假?什么时候开学?)
青岛中小学2023年开学时间延迟吗〖壹〗、青岛中小学2023年开学时间没有延迟,确定为8月28日。以下是关于青岛中小学2023年开学时间的详细说明:统一开学时间:青岛市教育局已明确规定,2023年秋季中小学的开学时间为8月28日。这一时间...
-
【宝鸡市疫情起同配菜电话,宝鸡菜馆详细地址】
疫情期间,我想吃想吃吴佳拌米粉,想吃约粉〖壹〗、疫情期间在宿舍隔离想吃吴佳拌米粉、约粉等美食,可通过自制简易版、联系商家配送或等待营业后购买等方式满足需求。具体如下:尝试自制简易版米粉准备基础食材:米粉是核心,可购买干米粉或寻找宿舍可能储...