游戏攻略
-
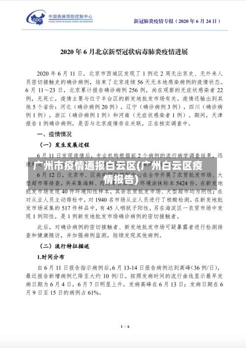
广州市疫情通报白云区(广州白云区疫情报告)
4月广州白云区太原疫情是怎么回事?022年4月广州白云区疫情是在大源街封控区发现的2例新冠肺炎确诊病例(轻症),与省外来穗货车司机病例同源,均为奥密克戎变异株感染。具体信息如下:发现时间与地点:2022年4月6日,广州白云区在大源街封控...
-
包含深圳市翠湖社区公告疫情的词条
深圳翠湖社区读那几个初中学校?深圳翠湖社区位于深圳市光明区,对口初中学校,是光明中学。当然,也可以读光明区高级中学。光明区新增学校:华夏中学、华南师范大学附属星河小学、深圳市教育科学研究院实验学校(光明)初中部。学区划分:华夏中学:东周...
-
【许昌市榆林疫情防控电话,许昌疫情防控指挥电话】
2022榆林疫情期间进出政策022年榆林疫情期间进出政策如下:出榆林:当时榆林地区暂无特殊疫情防控措施。进榆林:入境来榆返榆人员:实施“点对点”闭环转运,落实补足14天集中隔离、7天居家隔离、7天居家健康监测以及核酸检测等措施。022年1...
-
【汉中市疫情风险管控区,汉中市疫情最新消息实时更新】
汉中到揭阳要隔离吗现在不需要隔离。因为截止近来,汉中市全域常态化防控区域。属于低风险区域。根据揭阳疫情防控要求,汉中来不需要隔离只需要做好健康管理即可根据疫情情况和省卫生健康委每天公布的《重点地区来返粤人员健康管理措施》,动态调整重点...
-
【许昌市疫情信息终端培训,许昌市疫情信息终端培训平台官方网站】
2022年许昌疫情最新动态(持续更新)若在公布中高风险地区前14天内已抵达青岛,需完成2次核酸检测(间隔24小时)。特殊说明直辖市参照执行:直辖市的区对应地级市,街道(镇)对应县(市、区、旗),政策适用范围一致。政策动态调整:因疫情反复,...
-
西安市疫情防控电话调查(西安疫情防控询问电话是多少)
疫情防控中心打电话调查是怎么回事?如果您近期与确诊病例或无症状感染者有过密切接触,或者与病例的密接有过接触,疾控中心可能会打电话给您,以核实信息并了解您的行动轨迹和接触史。疫情防控需要:疾控中心打电话给您,可能是为了了解您的健康状况,以及...
-
蚌埠市有疫情补贴吗今年/蚌埠2021年疫情放假通知
2021春节期间蚌埠市体育场馆群将免费开放〖壹〗、实施市体育局“体育惠民、运动珠城”幸福蚌埠的工作要求,2021年2月11日-17日春节期间,我市体育场馆群(蚌埠市体育中心、蚌埠全民健身活动中心、龙子湖区全民健身体育中心、龙子湖体育公园)...
-
广州市疫情最新情况学生(广州市疫情最新情况学生停课)
广州住了多少非洲国家人员?市长亮出底数〖壹〗、019年12月25日:广州在住非洲国家人员为13652人,占全市在住外国人总数的18%。2020年4月10日:受疫情影响,广州在住外国人总数从86475人降至30768人,非洲国家人员减少至4...
-
包头市疫情捐赠中心地址(包头市疫情捐赠中心地址查询)
包头哪里有疫情内蒙古包头市自2022年2月27日起将青山区青福镇北区划定为中风险地区,调整后全市共有8个中风险区域,其余地区为低风险地区。包头现在有疫情。截止到2022年10月11日,包头市新增本土确诊病例15例,分别是昆都仑区1例、青山...
-
【南通市疫情最新防控要求,南通疫情防控最新规定】
上海市区回江苏南通市还需要隔离吗?〖壹〗、近期,上海市区与江苏南通市之间的人员流动引发了关于是否需要隔离的讨论。尽管两地距离较近,但鉴于当前疫情的传播情况,从上海市区返回南通市的人士仍需提供核酸检测报告。如果没有相关报告,将需要进行为期一...