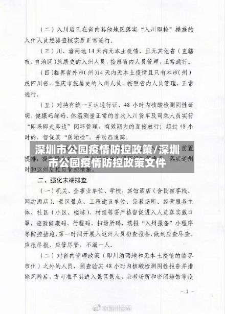
深圳市公园疫情防控政策/深圳市公园疫情防控政策文件

本文目录一览:

cocopark深圳福田核酸要求

通过查询相关资料显示 ,cocopark深圳福田核酸要求是:高风险区来(返)深圳福田人员 。实施7天集中隔离 ,第7天各开展一次核酸检测 。中风险区来(返)深圳福田人员。实施7天居家隔离,第7天各开展一次核酸检测。低风险区来(返)深圳福田人员一律须凭24小时内核酸阴性证 。

深圳市公园疫情防控政策/深圳市公园疫情防控政策文件-第1张图片

持有48小时核酸检测报告。cocopark是深圳福田唯一公园版情景式购物中心,是公共场所。截止2022年8月30日 ,根据深圳市疫情防控相关规定:深圳为常态防控区,居民前往公共场所需要持有48小时核酸检测报告,佩戴口罩 。

深圳市公园疫情防控政策/深圳市公园疫情防控政策文件-第2张图片

持有48小时核酸检测报告。cocopark是一家深圳唯一公园版情景式购物中心 ,因为疫情原因,该购物中心需要持有48小时以内的核酸检测报告才可以进入,这家购物中心里面售卖各种用品 ,种类齐全。

深圳市公园疫情防控政策/深圳市公园疫情防控政策文件-第3张图片

不需要 。福田cocopark是一家公园版情景式购物中心,通过查询相关资料显示,进去购物仅需要提供健康码即可 ,不需要48小时的核酸检测。

进出须凭48小时核酸检测阴性证明。cocopark深圳唯一公园版情景式购物中心,CBD版块新商业代表,于2006年9月30日正式对外开放 。只需要出示自己的健康码绿码以及行程码和测体温 , 这些没问题就可以进入cocopark。

要。cocopark指的是坂田星河 ,位于龙岗区坂田街道雅宝路,根据龙岗区疫情防控最新政策查询可知,截止2022年9月16日 ,需要48小时核酸检测,做好个人防护、注意个人卫生和健康监测,自觉遵守各项防控要求 。

深圳大梅沙海滨公园暂停开放(1月9日起)

〖壹〗 、深圳大梅沙海滨公园自1月9日起暂停开放 ,恢复时间待通知 。暂停开放原因:为进一步加强园区疫情防控工作,切实保障广大市民游客人身安全,大梅沙海滨公园即日起暂停开放。相关防疫措施:罗湖区提级管理:自1月7日起 ,罗湖区对辖区实施提级管理,进入公共场所消费人员需持48小时内核酸检测阴性证明。

〖贰〗、最新通知显示,大梅沙海滨公园在2022年1月9日暂停对外开放 ,具体开放时间未定 。如果计划在非开放期间游览大梅沙,只需直接前往即可。从5月至10月的周末,前往大梅沙需要进行预约。

〖叁〗、大梅沙海滨公园近来暂停开放 ,不可以进入 。开放时间状态:根据最新信息 ,大梅沙海滨公园已暂停开放。请游客们注意这一变化,避免前往。公园简介:大梅沙海滨公园位于深圳特区东部,地处南海之滨 ,拥有三面环山 、一面临海的独特地理位置,以及绵延1800米的开阔沙滩,是深圳市民和外来游客喜爱的海滨休闲胜地 。

〖肆〗、每年旺季5月-10月(一般是五一假期至十一假期期间)去深圳大梅沙海滨公园是需要预约的 ,预约免费。其他时间段去大梅沙不需要预约,但是需查验健康码、行程卡 、测体温。最新消息:为进一步加强园区疫情防控工作,切实保障广大市民游客人身安全 ,大梅沙海滨公园2022年1月9日起暂停开放 。

〖伍〗、大梅沙海滨公园作为深圳市盐田区标志性海滨景区,其开放状态及管理政策受季节与客流量影响。根据最新信息,该公园全年开放 ,但具体时间及预约要求需结合当前日期(2026年2月3日)分析如下:基础开放时间 公园常规开放时间为每天6:30至23:00(多平台信息印证),全年无休。

〖陆〗、大梅沙海滨公园作为深圳著名的免费公共海滩,其开放情况如下:当前开放状态根据盐田区文体局最新通告 ,大梅沙海滨公园全年常态化开放(极端天气或特殊活动除外) 。2023年夏季(5-10月)的开放时间为 7:00-23:00 ,夜间22:00后禁止下海游泳 。冬季(11月-次年4月)调整为 7:00-18:00。

1月8-9日深圳湾公园定点观鸟活动暂停开展

月8 - 9日深圳湾公园定点观鸟活动因疫情防控需要暂停开展。以下是相关详细信息:深圳湾公园相关安排定点观鸟活动:依据疫情防控有关规定,本周1月8 - 9日深圳湾公园定点观鸟活动暂停开展 。自然教育中心/自然学校:深圳湾公园自然教育中心/自然学校正常开馆,同一时间段入园参观人数限制20人。

023深圳湾公园观鸟活动时间为每年的10月到次年4月的周末 ,上午或者下午(随潮位变动而变化)。以下是关于活动的具体说明:活动时间范围:该观鸟活动覆盖了整个候鸟迁徙季,即从每年的10月开始,一直持续到次年的4月 。具体活动时间:活动在周末的上午或下午进行 ,具体时间会根据当天的潮位情况有所调整。

每年的10月到次年的4月周末,深圳湾公园基本上都会举办观鸟活动。活动地点位于深圳湾A区海滨生态公园的第一个亲水平台,现场报名 ,每10人一场,每场持续20-25分钟,每次4场 。

每年10月至次年4月的周末 ,这里基本都会举办观鸟活动。地址:深圳市南山区望海路观鸟活动地点:深圳湾区海滨生态园第一亲水平台(见MCF绿色帐篷)报名:现场报名,每10人一个。每场20-25分钟,每场4局 。

相关推荐

  • 疫情复工书/疫情复工通知书怎么写

    疫情复工书/疫情复工通知书怎么写

    企业疫情期间复工通知公告范文(精选6篇)〖壹〗、企业疫情期间复工通知公告范文(篇一)各工作组、园区各企业:为贯彻落实中央、区、市党委、政府的部署要求,在做实做细疫情防控各项工作的基础上,统一思想、统筹兼顾,积极创造条件,支持企业开工复工,统筹抓好开发区经济发展稳定各项工作,现就有关事宜通知如下:坚持以疫情防控稳定企业生产、以企业生产保障疫情防控。〖贰...

    2026/04/09
  • 【北京最新疫情通报,北京最新疫情公告】

    【北京最新疫情通报,北京最新疫情公告】

    北京、上海:疫情最新通报!〖壹〗、总体情况:6月21日0时至24时,北京新增4例本土确诊病例、2例本土无症状感染者,无新增疑似病例;新增1例境外输入确诊病例和1例境外输入无症状感染者,无新增疑似病例;治愈出院19例。本土确诊病例详情:确诊病例1:现住昌平区马坊村,6月21日诊断为确诊病例。确诊病例2:现住昌平区双兴苑小区,6月21日诊断为确诊病例。〖贰〗、...

  • 疫情作文好句/疫情作文好句好段

    疫情作文好句/疫情作文好句好段

    疫情作文开头神仙句子〖壹〗、疫情作文开头神仙句子如下:在如今和平年代里有这样一群人,他们时刻保卫着我们的安全,似乎永远不知疲倦,哪里有危险,他们就会用身躯挡在危险的最前线,他们就是最美“逆行者”。抗疫就是命令。大家在面对疫情时,没有退缩。〖贰〗、在2020年的春节来临之际,一场不见硝烟,不闻炮响的战争打响了,不宣而战。“新型冠状病毒”这个令人谈虎色变的字眼...

    2026/04/09
  • 【赞颂中国疫情,赞颂中国疫情的句子】

    【赞颂中国疫情,赞颂中国疫情的句子】

    疫情中的中国力量,中国担当中国在疫情中展现出了强大的中国力量与担当,通过争得抗疫“机会窗口”、奉献“人”“物”资源、深化世界合作等方式,为全球抗疫做出巨大贡献,推动人类命运共同体建设。中国为全球抗疫争得“机会窗口”疫情如战争,分秒必争。中国在疫情初期迅速行动,全国动员、全面部署,采取最全面、最严格、最彻底的防控举措。他们的样子,就是中国在面对困难时勇于担当...

    2026/04/09
  • 不记得疫情(不敢忘记疫情)

    不记得疫情(不敢忘记疫情)

    疫情期间在武汉生活是什么样的体验?疫情三年,武汉人的生活经历了从居家烹饪、创业受挫到重返职场的显著转变。具体如下:第一年:居家烹饪成为生活重心,面粉消耗量激增疫情暴发初期,武汉作为疫情中心城市,居民生活受到严格限制,堂食全面暂停。市民迅速适应居家模式,将饮食需求转向家庭厨房。据描述,有人四个月内消耗50斤面粉,熟练掌握馒头、包子等面食制作技能。每天早8:1...

    2026/04/09
  • 支援疫情归来/支援疫情归来的文案

    支援疫情归来/支援疫情归来的文案

    冬已尽,春可期丨抗击疫情我们在行动在西安新冠疫情再次出现时,整个城市迅速反应,各方积极行动抗击疫情,医护人员更是冲锋在前,为守护健康全力以赴。城市迅速管控与组织近日西安再现新冠感染患者,城市第一时间进行疫情管控,组织专业医疗团队,连夜开展全区域性核酸检测,以最快的速度应对疫情,防止其进一步扩散。“冬将尽,春可期”这句话出自徐卫国面对央视采访时所说。以下是对...

    2026/04/09
  • 疫情汽车产能/疫情期间汽车销售量

    疫情汽车产能/疫情期间汽车销售量

    东南亚制造业因疫情产能受创,影响手套、半导体、汽车供应〖壹〗、东南亚制造业因疫情导致产能受创,确实对全球橡胶手套、半导体和汽车等商品的供应产生了显著影响。具体分析如下:劳动力供应受阻:东南亚制造商的竞争力主要依赖低成本劳动力和易于获取的原物料。然而,新一波疫情的爆发导致劳动力供应出现重大瓶颈。〖贰〗、产业影响:东南亚在全球芯片封装测试市场的占有率为27%,...

    2026/04/09
  • 疫情病毒期/疫情期间的病毒

    疫情病毒期/疫情期间的病毒

    病毒肺炎潜伏期有几天〖壹〗、潜伏期:感染病毒后,小儿通常无显著症状,但病毒已在体内复制。此阶段可持续数天至两周,具体时长因病毒类型(如呼吸道合胞病毒、流感病毒等)和个体免疫力差异而不同。潜伏期末,病毒载量逐渐升高,为症状出现奠定基础。症状期:多在感染后3-7天出现典型表现,包括发热、咳嗽、喘息、呼吸急促等。〖贰〗、病毒性肺炎(如流感病毒、呼吸道合胞病毒):...

    2026/04/09
  • 北京中长辛店疫情/北京长辛店一中新址

    北京中长辛店疫情/北京长辛店一中新址

    干货!小升初家长必备:北京丰台区7个片区对应的中学汇总学区内小学:朝阳实验小学南校、牌坊小学、十八里店中心小学、祁庄小学、新升小学、小武基小学、张家店小学、首师大附属朝阳实验小学、田华小学、西直河小学、老君堂小学、孛罗营小学。学区内中学:七十一中学、八十中学南校、十八里店中学、华侨城黄冈中学、工大附中双合分校、陈经纶中学崇实分校。在北京购房或租房:外地孩子...

  • 纺织与疫情(后疫情时代纺织行业现状与趋势)

    纺织与疫情(后疫情时代纺织行业现状与趋势)

    毛纺消费市场较快复苏,产量超疫情前水平,市场有望进一步固化〖壹〗、毛纺消费市场呈现较快复苏态势,产量已超疫情前水平,且市场格局有望进一步固化,行业增长预期持续向好。具体分析如下:全球市场复苏带动需求增长2022年初,全球毛纺消费市场较快复苏,中国毛纺行业主要下游产业链国家(如东盟、印度、沙特等)经济恢复形势良好。〖贰〗、绿色毛纺产品生产企业:欧洲对环保要求...

    2026/04/09
返回顶部