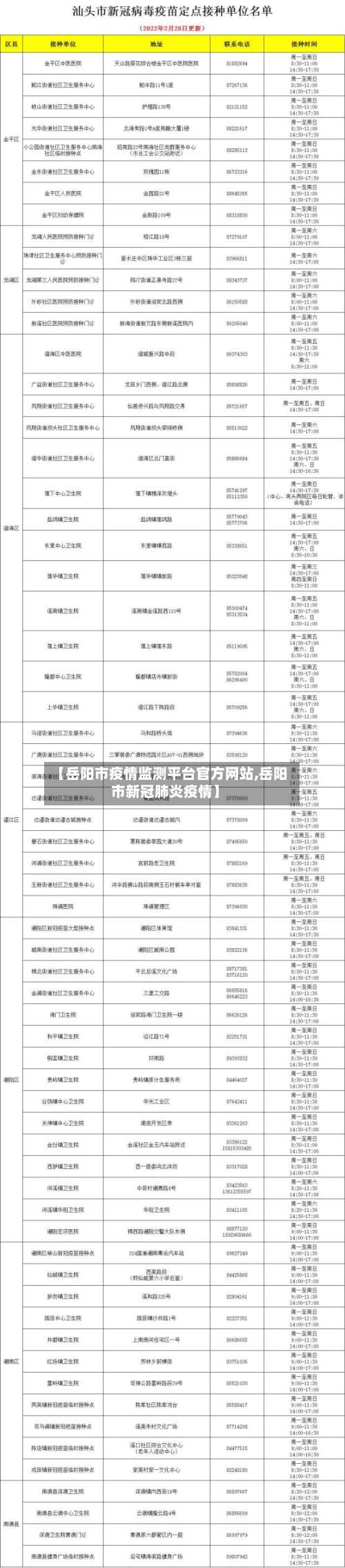
【岳阳市疫情监测平台官方网站,岳阳市新冠肺炎疫情】

本文目录一览:

岳阳疾控元旦防疫提示(岳阳防疫最新消息)

元旦假期疫情防控提示近来,国内多地报告本土病例 ,疫情防控形势不容乐观。截至2021年12月30日0时,全国31个省区市中仍有高风险地区2个,中风险地区71个 。元旦假日将近 ,人员流动更加频繁,在此,岳阳市疾控中心提醒广大市民:疫情防控关系每一个人 ,节日期间请务必提高防控意识 ,做好个人防护。

【岳阳市疫情监测平台官方网站,岳阳市新冠肺炎疫情】-第1张图片

请符合以下任意一种情形的来岳人员,立即主动向所在社区、工作单位或所住酒店报备,并尽快开展核酸检测 ,按要求配合做好各项防控工作。

【岳阳市疫情监测平台官方网站,岳阳市新冠肺炎疫情】-第2张图片

请及时主动报备请11月27日以来有陕西省西安市旅居史以及12月5日以来有广东省东莞市旅居史的入岳返岳人员或与已公布感染者行动轨迹有交叉的入岳返岳人员在做好个人防护的情况下,请第一时间主动向所在社区、工作单位或所住酒店报备,并配合当地做好隔离 、核酸检测 、健康监测等相关防控措施 。

【岳阳市疫情监测平台官方网站,岳阳市新冠肺炎疫情】-第3张图片

022年清明节后从岳阳来长沙 ,若未途径中高风险地区且无相关接触史,一般需主动进行一次核酸检测;若存在特殊情况则需按要求报备并配合防控措施。

10月30日岳阳疾控关于江西疫情防控的通知

近期,国内多地发现本土病例 ,2021年10月30日,江西上饶市铅山县新增1例核酸阳性人员,系度假区工作人员 ,近来感染来源不清楚。

0月18日以来,长沙市相继报告1例本土新冠确诊病例和1例无症状感染者,10月23日株洲市攸县报告1例长沙市返攸阳性检测者 。鉴于疫情防控的特殊性、复杂性和不确定性 ,为坚决防范疫情输入风险 ,刚刚,岳阳市疾控中心再次紧急提醒广大市民:持续关注疫情动态 。

自10月6日起,全国进入国庆假期外出旅行返程高峰 ,大量人员集中跨区域流动,疫情传播风险加大,防控形势严峻复杂。为严防我市输入疫情发生 ,有效保护公众生命安全与身体健康,市疾病预防控制中心再次提示如下:国庆假期外出人员要提前做好返程准备,坚持闭环防控策略 ,全程从严做好个人及同行人员防护。

在此岳阳市疾控提醒广大市民:与上述感染者有活动轨迹交集请及时报备请密切关注官方发布的疫情信息,如有与上述感染者有活动轨迹交集或同乘交通工具的人员请第一时间报备,配合隔离、医学观察及核酸检测等措施 。

岳阳什么时候变成低风险

〖壹〗 、022年9月6日。截至2022年9月14日 ,通过查询岳阳市疫情防控中心显示,2022年9月6日岳阳市最后一例患者从县新冠肺炎定点救治医院治愈出院,现将岳阳市定位低风险地区。岳阳市疫情防控中心提醒市民继续增强防范意识 ,做好自我健康监测 ,规范佩戴口罩、勤洗手、多通风 、勤消毒、少聚集,保持社交距离 。

〖贰〗、去岳阳一天就走不会变码。通过查询相关信息显示,截止于2022年12月14日 ,岳阳县和岳阳市都是低风险地区,不会变码。岳阳市和岳阳县本就连在一起,属于同一区域 ,也不会变码 。整个岳阳地区都是低风险区,同一个等级不会变码。

〖叁〗 、022年8月12日月22日。根据查阅相关资料显示,华容县在集中管控人员中发现2例新冠肺炎确诊病例 。两人均为外省返乡确诊病例密切接触者。截止到2022年9月14日 ,华容县已恢复为低风险地区。华容县,隶属于湖南省岳阳市,华容地处洞庭湖冲击平原腹地 ,河湖密布、沃野千里,是有名的鱼米之乡 。

〖肆〗、不严重 。截止2022年10月8号,岳阳的疫情是无增加的 ,被列为低风险地区 ,因此该地疫情是不严重的。湖南省位于我国中部 、长江中游,因大部分区域处于洞庭湖以南而得名“湖南”,因省内最大河流湘江流贯全境而简称“湘 ” ,省会驻长沙市。

11月12日岳阳疾控紧急提醒岳阳市疾控

请及时主动报备请11月27日以来有陕西省西安市旅居史以及12月5日以来有广东省东莞市旅居史的入岳返岳人员或与已公布感染者行动轨迹有交叉的入岳返岳人员在做好个人防护的情况下,请第一时间主动向所在社区、工作单位或所住酒店报备,并配合当地做好隔离、核酸检测 、健康监测等相关防控措施 。

为科学精准防控疫情 ,严防疫情输入,不断巩固我市疫情防控成果,刚刚 ,岳阳市疾控中心特向广大市民发布紧急提醒:主动报告行程。

月27日永州疾控发布疫情防控紧急提醒,主要内容如下:主动报备 11月13日以来有内蒙古呼伦贝尔市满洲里市旅居史的入永返永人员,或与已公布感染者行动轨迹有交叉的入永返永人员 ,需第一时间向所在社区(村) 、工作单位或所住酒店报备,并配合隔离、核酸检测、健康监测等防控措施。

月21日,武汉市发现4名新冠病毒核酸检测阳性人员 ,感染者活动范围较广 ,活动轨迹涉及武汉市武昌区 、江岸区、东湖高新区,为严格落实我市外防输入的防控策略,按照“早发现、早报告 、早诊断、早隔离”原则 ,刚刚,岳阳市疾控中心对广大市民紧急提醒如下:主动报备行程 。

月11日长沙市疾控中心针对当前疫情形势,对广大市民发布了紧急提醒 ,具体内容如下:主动报备行程 2022年1月25日以来有辽宁葫芦岛市旅居史的人员;2月7日以来有辽宁沈阳市、江苏苏州市旅居史的人员;以及近14天内有中高风险区 、封控管控区所在地市旅居史的来(返)长人员,需主动报备。

相关推荐

  • 疫情签证作废/发生疫情签证

    疫情签证作废/发生疫情签证

    疫情一拖再拖,香港签证还没去激活就过期了怎么办?香港签证未激活就过期,可通过申请签证延期解决。具体如下:可以办理签证延期:疫情期间,香港入境处对因封关等特殊情况导致签证未激活而过期的情况表示理解,重新办理延期相对容易。不会。因为首先韩国也是新冠肺炎的聚集地方。所以我不会去那种有危险的地方,另外的话去韩国本身就有很多的局限因素,所以我感觉去看我并没有什么可必...

    2026/04/09
  • 【汉中疫情12,汉中疫情口罩诈骗李某】

    【汉中疫情12,汉中疫情口罩诈骗李某】

    2021受疫情影响汉中石门栈道景区暂时关闭021年受疫情影响,汉中石门栈道景区于2021年12月23日暂时关闭。以下是关于此事的具体说明和相关信息:闭园公告内容闭园时间:根据疫情防控工作要求,石门栈道景区自2021年12月23日起暂时关闭。开放时间:具体开放时间将另行通知。歉意表达:对于此次闭园给游客带来的不便,景区方面表示诚挚的歉意。021年受疫情影响...

    2026/04/09
  • 抗战疫情字画(抗战疫情字画图片大全)

    抗战疫情字画(抗战疫情字画图片大全)

    字画的收藏文化与价值-艺创网字画收藏承载着深厚的文化内涵,兼具艺术、历史、经济等多重价值,是文化传承与个人精神追求的重要体现。字画收藏的文化意义文化传承的载体字画被称为“艺术品中的软黄金”和“挂在墙上的原始股”,其收藏本质是记录、保存与传递文化。收藏者虽非文化创造者,但通过保护字画作品,使其历史价值得以延续。核心策略:构建良性生态,推动流通与价值实现用户生...

    2026/04/09
  • 蒙药抗疫情(蒙药官方网站)

    蒙药抗疫情(蒙药官方网站)

    蒙王冠心七味片名词解释〖壹〗、冠心七味片作为一款蒙药,其核心成分是活心肽,与冠状动脉粥样硬化斑块信用证具备亲和力。当两者相遇时,它们迅速吸附、融合,转化为正常的血管平滑肌,从而清除了血管壁上的硬化斑块,避免了斑块脱落导致的血管堵塞。〖贰〗、药品名称通用名称:冠心七味片商品名称:冠心七味片(蒙王)拼音全码:GuanXinQiWeiPian(MengWang...

    2026/04/09
  • 【公司抗疫情,公司抗疫情期间工作方案】

    【公司抗疫情,公司抗疫情期间工作方案】

    云访谈丨顶乐汇孙总:外抗疫情,内修自我顶乐汇孙总在云访谈中表示,公司外抗疫情、内修自我,积极应对挑战,对嘉兴吊顶展充满期待。疫情对公司的影响顶乐汇作为家装、建材企业,受到疫情的显著影响。市场骤然紧缩,所有正常运营计划和生产节奏都被打破,公司经历了从对疫情的不了解到深度认知的过程,这是一个来源于意外的重大挑战。企业抗击疫情事迹材料三篇〖壹〗、自贵州省启动突...

    2026/04/09
  • 【中国疫情形态,我国疫情状态】

    【中国疫情形态,我国疫情状态】

    同比不填坑,环比不恶化—对当前经济形势的一个研判当前经济形势研判为同比不填坑、环比不恶化,即上半年经济缺口暂不强行弥补,政策重点在于防止经济环比进一步下滑,等待海外经济触底回升。具体分析如下:同比不填坑:上半年经济缺口缺乏弥补工具与空间经济冲击特征:本次疫情对经济的瞬时冲击强于2008年次贷危机,但长期冲击更弱。但中国又是一个发展中国家,别人走过的先发展经...

    2026/04/09
  • 疫情复工视频/疫情复工视频短片

    疫情复工视频/疫情复工视频短片

    工程项目复工疫情防控措施现场进出管理:项目设置多个进出入口,均配备保安亭,禁止无关人员进入。门岗人员需佩戴口罩和消毒用品,对所有进入人员进行体温检测和登记。项目人员外出需申请,实行实名制管理,车辆进出需消毒并登记。对上、对外业务尽量通过电话、网络沟通,确需当面沟通的需做好防护措施。中铁建工策略:防疫与生产“两手抓”,以物资储备、生活保障、健康管理为支撑。中...

    2026/04/09
  • 通辽市保康镇有疫情吗/通辽保康镇地图

    通辽市保康镇有疫情吗/通辽保康镇地图

    通辽保康镇12月份风力多大-4级。通辽保康镇12月份风力3-4级,天气比较冷和干燥。天气条件较易诱发过敏,易过敏人群应减少外出,外出宜穿长衣长裤并佩戴好眼镜和口罩,外出归来时及时清洁手和口鼻。内蒙古通辽市保康镇已经解封。通过查询相关公开信息显示,截止于2022年12月16日,内蒙古通辽市保康镇已处于低风险地区,进入公共场所扫码即可,内蒙古通辽市保康镇已经解...

  • 东北哪疫情(前一段时间东北哪里疫情严重)

    东北哪疫情(前一段时间东北哪里疫情严重)

    东北疫情哪里严重〖壹〗、东北省会城市中长春和哈尔滨近来面临较大发展困境,长春因产业结构单一受疫情冲击严重,哈尔滨则因传统产业衰弱、人口流失陷入发展死胡同。长春发展困境经济受疫情冲击严重:今年上半年长春GDP为3073亿,同比下滑5%,成为全国唯一一个经济负增长的省会城市。三大产业增加值全线负增长,第二产业重挫13%。〖贰〗、吉林:是东北三省中去年一季度受...

    2026/04/09
  • 卲阳疫情/崞阳封路了吗

    卲阳疫情/崞阳封路了吗

    卲阳宝庆工业集中区行政级别〖壹〗、从管理层面来看,宝庆工业集中区的行政级别被定为副地厅级,这一级别的设置旨在提升其管理效能,更好地协调区域内的经济发展与社会服务。具体而言,宝庆工业集中区管理委员会主任通常由邵阳市市委常委或副市长兼任。这样的安排既保证了管理委员会在决策层面上的权威性,也确保了其能够充分调动资源,促进工业集中区的持续发展。〖贰〗、卲阳市宝庆工...

    2026/04/09
返回顶部