海口市疫情防控进展如何(海口防控措施)

本文目录一览:

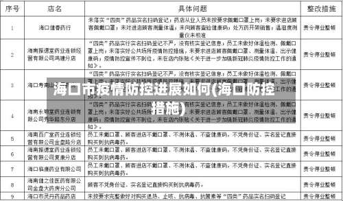
海南海口新冠确诊病例相同轨迹返庆人员请及时报备

海南海口新增1例新冠确诊病例相同轨迹及时报备2021年8月1日凌晨 ,海南省海口市市检出1例新冠病毒核酸初筛阳性者胡某 ,省、市疾控中心实验室复核新冠病毒核酸检测结果均为阳性,经省疫情防控指挥部确认为新冠肺炎病例 。根据初步流调结果显示,胡某活动轨迹如下:胡某 ,住址:海口市龙华区金盘15-1号南宝花园 。

海口市疫情防控进展如何(海口防控措施)-第1张图片

如果被判定为与新冠轨迹重合的话,通常会收到疾控中心发来的短信,收到短信后的第一时间要向居住的社区 、学校、单位、酒店上报或者到本地的疾控中心进行报备 ,并且不要外出,就地等待疾控中心人员的通知。

海口市疫情防控进展如何(海口防控措施)-第2张图片

病例基本情况发现时间:2022年5月7日发现方式:外省返怀人员核酸检测阳性诊断结果:新冠病毒肺炎确诊病例(轻型)确诊病例行程轨迹以下为5月7日病例在怀化市的活动轨迹,涉及多个公共场所 ,与病例轨迹有交集的人员需立即报备:12:58 到达怀化高铁南站。

主动报备 重点地区旅居史人员:1月9日以来有新疆伊犁州 、1月11日以来有黑龙江牡丹江市、1月14日以来有浙江杭州市、1月19日以来有河北廊坊市 、1月20日以来有河北雄安新区、山西大同市、河北保定市 、1月21日以来有山东聊城市旅居史的入永人员,需第一时间向社区(村)、单位或酒店报备 。

月1日常德疾控发布的疫情防控提醒内容如下:2月24日晚,天津滨海世界机场1名保洁人员确诊为新冠病例(轻型) ,截至2月28日24时,天津本轮滨海世界机场疫情累计报告19例阳性感染者。

盐城市新增1例新冠肺炎确诊病例(轻型),系外省(市)返盐闭环管理人员 ,相关人员需立即报备。病例基本情况发现时间:2022年4月30日 ,在集中隔离点核酸检测中发现阳性 。诊断结果:新冠肺炎确诊病例(轻型),已转运至市公共卫生临床中心隔离救治。

海口市再次静态管控,全面核酸排查,此次排查的目的是什么?

海口市再次静态管理,全面核酸排查 ,此次的排查目的就是为了能够确保了解到究竟还有多少人员,会存在着被感染的风险。此次海口地区的疫情爆发的十分严重,这大多都是由于外地游客去到三亚旅行造成的 ,但是如今三亚海口等地区的疫情播报人数逐渐在减少 。

迅速排查出潜在的感染者,切断疫情的传播链。措施:在静默管理期间,区域内人员禁止出户 ,管控区人员禁止出单元,参加核酸采样即出即回。全体市民非必要一律不出门、不上街 、不到公共场所,以有效阻断疫情蔓延 。

首先值得学习的是人员流动能够更好的得到管理。全体公民必须严格遵守静态管理规定。在静态管理区域内 ,除核酸检测 、医疗救援、应急救援、城市供应保障 、垃圾处理、行政执法等工作人员外,所有公民不得外出、驾车 、聚集、进入公共场所(公共区域)除非必要 。不要进入其他村(社区)和社区 。

海口发布关于延长8月14日全市临时性全域静态管理时间的公告

〖壹〗、静态管理区域内,除核酸检测 、医疗救护、应急抢险、城市保供 、垃圾处理、行政执法等工作人员外 ,全体市民非必要不外出、不开车 、不聚集 ,不得进入公共场所或其他村(社区) 、小区。急危重症患者、孕产妇等紧急就医需求人员,需经村(社区)同意后方可外出。

〖贰〗、天 。通过查询相关资料显示:贵溪在2022年8月14日5时30分起,实行3天的临时性全域静态管理 ,但由于疫情的不断加重,分为5次延长,每次延长时间3天 ,将疫情的静态管理延长到2022年8月28日。静态管理是一种新冠疫情防控管理模式,包含三个暂停和三个不。

〖叁〗 、中超临时调整赛程,预计17轮恢复正轨2 由于疫情引发的海口临时性全域静态管理 ,中超联赛对2022赛季第12轮和第13轮赛程也不得已随之进行调整 。此前,中国足协已经正式发布通知,原定第12轮9场比赛只有4场正常进行 ,其余5场延期。

〖肆〗、格尔木21号能解封 自2022年8月15日8:00起,将天山区、沙依巴克区 、水磨沟区、高新区(新市区)、经开区(头屯河区) 、米东区实行的临时性静态管理方法予以延长,时间暂定为五天 ,后续根据疫情防控形势变化适时调整。

〖伍〗、根据儋州市有关部门规定 ,儋州市那大镇8月14日07:00-12:00做核酸 。部分公告如下:检测范围:儋州市全域。采样对象:所有市民,包括本地常住人口、暂住人口 、临时流动人口、外籍人口、临时旅居人员等,做到“应检尽检 ,不落一户,不漏一人 ”。

〖陆〗 、月12日,沈阳市新冠肺炎疫情防控指挥部发布公告 ,全市中小学校 、幼儿园、校外培训机构有序恢复线下教学,具体安排按照教育部门通知执行;全市各类公共场所有序放开 。此外,从9月13日起 ,恢复所有客运站和县际、县内客运班车经营(含郊区),以及省际 、市际线路班车和省内旅游包车。

海口去徐闻现在是什么政策?

海口到徐闻的轮渡近来处于通航状态。根据公开信息,2025年10月22日24时起 ,海口新海港、秀英港已恢复运输,复运后优先疏运停航前待渡的1000余辆货车,预计6小时恢复正常秩序 。此次恢复通航后 ,港口运营逐步进入常规状态 。

业务调整内容:徐闻港将不再直接办理新能源车辆的过海业务。这意味着 ,如果您的新能源车辆需要过海前往海口,您将不能直接在徐闻港办理相关手续。新能源车辆过海业务承接:所有新能源车辆的过海业务,将由海安新港全面承接 。因此 ,您需要前往海安新港办理新能源车辆的过海手续。

从海口到徐闻最核心的交通方式是轮渡,因琼州海峡是两地间的天然阻隔。具体交通方式及信息如下:自驾出发港口:主流选取为从海口的秀英港或新海港出发,前往徐闻的海安港或海安新港 ,这几个港口航班班次密集 。船程时间:从秀英港或新海港出发,船程通常在5到两小时之间。

月9日下午,记者从海口市新型冠状病毒感染肺炎疫情防控新闻发布会上获悉 ,近来,海口市与广东省徐闻县实行联防联控机制,对有国内涉疫区旅居史的来琼返琼人员 ,须持48小时内核酸检测阴性证明方能过海。

相关推荐

  • 2013美国疫情/美国疫情实录

    2013美国疫情/美国疫情实录

    美国是如此强大,然而疫情却暴露了美国人原来如此贫穷〖壹〗、这一现象的直接原因是疫情导致企业大规模裁员,而深层原因在于大量美国人没有储蓄习惯。据分析,超过六成的美国人没有存款,疫情前依赖工资维持生活,失业后立即失去收入来源,只能依赖社会救济。例如,连锁巨头梅西百货临时解雇了13万零售终端业务人员,进一步加剧了这一群体的经济压力。〖贰〗、当疫情在美国大规模爆发...

    2026/04/09
  • 上海企业疫情补助(上海企业疫情补贴什么条件可以领)

    上海企业疫情补助(上海企业疫情补贴什么条件可以领)

    上海企补是什么意思?“上海企补”即上海市企业稳岗补贴,是由上海市人力社保局负责实施的一项政策措施。以下是关于“上海企补”的详细解释:政策目的:该政策主要面向受疫情影响较大的企业,旨在鼓励企业稳定岗位、稳定经济。帮助企业渡过难关,保障就业岗位和稳定社会秩序。补贴对象:在上海市注册、纳税的企业。云闪付在上海市的企业补贴主要涉及家电家居家装消费品补贴政策,具体内...

  • 【疫情怎么休假,疫情期间休假政策】

    【疫情怎么休假,疫情期间休假政策】

    疫情休假有工资吗〖壹〗、企业受疫情影响安排职工加班的工资支付:在疫情防控期间,企业因工作需要安排职工加班的,应按照《劳动法》等相关法律法规支付加班工资。〖贰〗、疫情防控期间,工资待遇按正常工作期间工资支付,休息休假企业可结合实际安排调休或补休,具体需遵循当地政策与企业协商。工资待遇确定正常工作情况:对因政府依法采取紧急措施,导致劳动者不能返岗,但劳动者提供...

    2026/04/09
  • 【疫情逆行感想,疫情逆行感想作文】

    【疫情逆行感想,疫情逆行感想作文】

    抗击疫情心得体会1500字〖壹〗、写作思路:可以写为了抗击疫情,那些最美的逆行者,这人不顾个人的安危,把国家个人民的安危放在最前面,把自己心中的感受和体会写出来。正文:2020,是一个多么美好的年份,在人们还沉浸在2020年2月2日对称日的浪漫时,却传来武汉新型冠状病毒感染肺炎疫情的消息。〖贰〗、正文:连日来,以武汉为重点的全国人民经受着又一场严峻的考验。...

    2026/04/09
  • 永川新增疫情(永川新冠肺炎疫情)

    永川新增疫情(永川新冠肺炎疫情)

    重庆永川区解除5个封控区、17个管控区重庆永川区于4月2日零时解除所有封控、管控区域,具体调整如下:解除封控区1个:世纪港都花园A1栋(内环南路986号)。解除管控区1个:世纪港都花园除A1栋外的其他楼栋(内环南路986号)。防范区自动解除:随着封控区、管控区的解除,全区防范区同步自动解除。重庆永川封控区共有8个,具体如下:奥韵雅苑小区7栋位于大安街道,实...

    2026/04/09
  • 玄学说疫情(玄学怎么看这次疫情)

    玄学说疫情(玄学怎么看这次疫情)

    怪不得说中医的尽头是玄学,中医硕士按穴救人,几针下去就不用戴耳蜗...〖壹〗、案例一:中医硕士按穴救人。这一案例充分展示了中医针灸的神奇疗效和中医硕士的专业技能。通过刺激特定的穴位,中医硕士成功帮助患者恢复了听力,避免了人工耳蜗植入手术。案例二:火神山、雷神山命名背后的中医智慧。这两个名字不仅寓意深远,而且体现了中医五行学说在疫情防控中的应用。〖贰〗、中医...

    2026/04/09
  • 【疫情能理发吗,疫情期间不能理发怎么办】

    【疫情能理发吗,疫情期间不能理发怎么办】

    东至能理发吗冬至不能理发主要源于传统习俗、养生观念及部分迷信观念,但现代科学认为其与健康、运势并无直接关联。古代养生智慧《黄帝内经》记载冬三月“此谓闭藏”,强调冬季应顺应自然规律,减少阳气外泄。古人将头发视为草木根系,认为冬季修剪会扰动阳气,尤其在冬至这一阴阳转换的关键节点,理发如同打断天地交接的自然节奏。冬至理发并没有绝对的好与不好之分,这更多是一种传统...

    2026/04/09
  • 疫情如何读/疫情如何学习

    疫情如何读/疫情如何学习

    疫这个字怎么读?〖壹〗、疫这个字的读音是[yì]。拼音:yì,这是一个单音节字,发音时口腔打开,舌面后部隆起,声带振动,发出“yi”的音。部首:该字的部首是“疒”,这通常与疾病、健康等相关意义有关。含义:疫字的基本含义是指一类流行的急性传染病,如瘟疫、鼠疫等,与传染病相关的事物都可用此字表示。〖贰〗、疫字读作:yì。发音:疫字的正确发音为yì,是一个汉字中...

    2026/04/09
  • 晋州市疫情中风险地区(晋州市疫情严重吗)

    晋州市疫情中风险地区(晋州市疫情严重吗)

    2021晋州什么时候开始封村的呀0月份,河北石家庄晋州市疫情防控指挥部办公室11月14日发布消息,按照国务院联防联控机制《新冠病毒肺炎疫情防控方案(第八版)》和《河北省关于转发新冠肺炎疫情社区防控方案的通知》(冀防领办〔2021〕332号)规定,经专家研判,晋州市疫情防控指挥部研究决定,自2021年11月15日起,在严格落实常态化疫情防控措施的基础上,解除...

  • 昆明市疫情最新视频新闻(昆明市疫情最新视频新闻直播)

    昆明市疫情最新视频新闻(昆明市疫情最新视频新闻直播)

    昆明疫情原因〖壹〗、主要是外省输入的病例导致的,一是因为昆明是旅游城市,气候宜人,外来旅游度假多,冬天全国各地的人员来这边过冬;再就是昆明作为西南方向物流货运运输的枢纽,货车等进出多,增加感染的风险。〖贰〗、0因混管核酸检测异常被管控,复核阳性后闭环转运。省外入昆感染者2(无症状感染者)职业/轨迹:货车司机,从河南郑州前往昆明。关键轨迹:11月6日—8日沿...

返回顶部