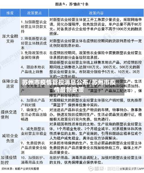
苏州市疫情管控消息公布/苏州市疫情最新政策

本文目录一览:

苏州疫情高速公路封闭最新消息

自2022年3月14日15时起,苏州全市关闭55个交通通道 ,设置45个交通防控查验点,近来未有更新调整的公开信息 。 以下为具体防控措施及查询方式:查验要求:严格查验驾乘人员健康码、行程卡和48小时内核酸检测阴性证明。进入要求:确需进入苏州市的,须按照苏州市疫情防控2022年第62号通告要求 ,严格落实健康管理措施。

苏州市疫情管控消息公布/苏州市疫情最新政策-第1张图片

截至2022年2月22日17时 ,江苏全省36个高速公路收费站入口临时关闭,且均在苏州境内,同时4处长江汽渡也临时关闭 。以下是具体信息:关闭范围:所有关闭的高速公路收费站入口均位于苏州市境内 ,其他城市未受影响 。关闭数量:共计36个收费站入口,涉及苏州境内多条高速公路。

苏州市疫情管控消息公布/苏州市疫情最新政策-第2张图片

截至8月9日上午9时,江苏因疫情导致91个高速公路收费站出入口单向或双向关闭 ,26条普通国省道单向或双向封闭,部分地区运费上涨50%-60%。 以下是具体信息:高速公路收费站关闭情况涉及地区:南京、无锡 、徐州、常州、苏州 、南通、连云港、淮安 、扬州、镇江、泰州等11个地区 。

苏州市疫情管控消息公布/苏州市疫情最新政策-第3张图片

江苏苏州4人核酸检测初筛及复核结果均呈阳性

〖壹〗 、江苏苏州发现4人核酸检测初筛及复核结果均呈阳性,当地已启动应急响应机制并采取多项防控措施。具体如下:事件基本情况2月13日晚 ,苏州市在发热门诊就诊患者和“愿检尽检”人员中,发现4人核酸检测初筛及复核结果均呈阳性。这一结果提示可能存在本土疫情传播风险,需进一步排查感染来源及传播链 。

〖贰〗、公司台湾厂区位于新竹科学园区 ,于大陆昆山亦有生产基地,据其官方网站资料显示,台湾员工人数约220人。苏州市疫情防控情况疫情通报:2月14日 ,苏州市发布“疫情防控2022年第7号通告 ” ,发现4人核酸检测初筛及复核结果均呈阳性。

〖叁〗、截止2022年1月10日下午17时,苏州现有本土确诊病例为零 。但2月10日上午,苏州一企业在例行新冠病毒核酸检测中 ,发现1人初筛结果呈阳性,经苏州市疾控中心复核,结果为阳性 ,属于无症状感染患者。据网传是伟创力员工,但具体还要等官方通报。

〖肆〗 、而相关密接人员核酸检测也均为阴性 。继2月10日苏州市发现首例本土病例后,13日晚 ,苏州市在发热门诊就诊患者和“愿检尽检”人员中,有4人核酸检测初筛及复核结果均呈阳性。

〖伍〗 、核酸检测待复核是指经新冠病毒核酸检测初筛机构检测阳性的样本,为避免出现核酸检测结果假阳性的情况 ,需要复核机构进行复核,并非确诊。

〖陆〗、HIV初筛结果多次为阳性,可能与以下原因有关 ,但需通过确证试验和医生评估才能确诊: 标本污染或操作问题若检测标本在采集、运输或处理过程中被血液 、精液、阴道分泌物等污染 ,或操作不规范(如未严格无菌),可能导致假阳性结果 。

苏州市疫情防控2022年第11号通告(关于调整苏州市部分区域风险等级的通告...

苏州市疫情防控2022年第11号通告核心内容为:自2022年2月14日23时起,将苏州市6个区域调整为中风险地区 。具体如下:调整依据:根据国务院联防联控机制有关规定 ,经专家询问组综合评估研判,市指挥部做出调整部分区域风险等级的决定。调整区域吴江区:盛泽镇绿洲华庭小区41栋。

是 。属于低风险地区。苏州市新冠肺炎疫情联防联控指挥部发布通告:根据国务院联防联控机制有关规定,经市指挥部研究决定 ,自发布之日起,对苏州市部分区域疫情风险等级进行调整。

苏州属于低风险地区 。据“苏州发布”公众号消息,2022年5月5日 ,苏州市新冠疫情联防联控指挥部发布通告。通告称,根据国务院联防联控机制有关规定,经市指挥部研究决定 ,自发布之日起,对苏州市部分区域疫情风险等级进行调整。

低风险 。根据苏州市官方网站查询,2022年3月8日将苏州全域调整 ,为低风险区域 ,截止2022年9月6日通告报告疫情防控消息江苏苏州风险地区等级划分名单公布,将吴中区、相城区 、吴江区、常熟市、张家港市 、昆山市、太仓市、虎丘区/高新区 、姑苏区、工业园区地区划分为常态化防控。

自2022年9月4日起,沈阳市对部分地区风险等级进行调整 ,具体如下:中风险区:沈阳市铁西区霁虹街道富云花都小区。判定依据:根据《新型冠状病毒肺炎防控方案(第九版)》要求,经市疫情防控专家组研判,该小区因存在一定疫情传播风险被划定为中风险区 。

月19日13时起 ,苏州新增9个中风险地区,调整后中风险区总数达50个,无高风险区 ,其余为低风险区。

4月21日苏州新增确诊病例2例+无症状感染者24例

月21日苏州市新增病例活动轨迹详情未在通告中完整披露,仅明确部分病例发现场景及区域分布信息。具体内容如下:确诊病例2例:均在昆山市发热门诊发现,未提及具体活动轨迹 。推测患者可能因出现发热等症状主动就医 ,在发热门诊筛查中被确诊 。无症状感染者24例:区域分布:太仓市4例、昆山市18例 、姑苏区1例 、苏州工业园区1例。

新增本土无症状感染者24例,其中常熟市4例,昆山市17例 ,相城区2例 ,姑苏区1例。本土确诊及无症状感染者情况:确诊病例第20系无症状感染者第704的家人,住址为昆山市玉山镇大众都市家园 。在集中隔离点筛查发现。确诊病例第21住址为相城区望亭镇果园新村。在重点人群筛查发现 。

月21日0—24时,全国新增确诊病例6例 ,均为境外输入病例,无新增死亡病例,新增疑似病例2例(均为境外输入) ,新增无症状感染者16例(均为境外输入)。

月1日0时至24时,苏州无新增本土确诊病例,无新增本土无症状感染者。新增境外输入无症状感染者2例(未纳入本土统计范围) 。治愈与解除隔离情况 新增本土出院病例5例 ,累计本土出院病例达26例。新增解除医学观察的本土无症状感染者4例,累计解除8例。

苏州市疫情防控2022年第190号通告

苏州市疫情防控2022年第190号通告核心内容如下:疫情概况:10月28日0时至24时,苏州无新增本土确诊病例 ,新增本土无症状感染者3例,均在隔离中发现 。新增无症状感染者情况:无症状感染者1:关联病例:系10月27日第188号通告无症状感染者1的密接。住址:昆山市玉山镇雍景湾西苑。重点场所:玉山镇玉杨路299号 。

确诊病例(轻型)8例病例177:男,居住于尖草坪区大同路青年城小区 ,五育中学(羊市街校区)学生 ,为隔离观察人员 。病例178:女,居住于迎泽区劲松北路26号,五育中学(羊市街校区)学生 ,为隔离观察人员。病例199:男,居住于小店区煤管局宿舍,五育中学(羊市街校区)学生 ,为隔离观察人员。

月28日晚,梅县区发布通告:决定自2022年11月29日零时将梅县区内5个高风险区调整为低风险 。至此,梅县区全域无高风险区 ,16个高风险区全部降为低风险区,恢复常态化疫情防控措施。

郑州站可以站内换乘吗?可以。6月29日,工信部网站宣布自即日起取消通信行程卡上的“星号 ”标记 。

没有开通。通过查询天津疫情防控中心了解到2022年11月静海区还是高风险 ,所以静海190公交车没有开通。静海190是天津市静海区的一辆公交车 。静海区,天津市下辖区,位于天津西南部。

相关推荐

  • 疫情作文好句/疫情作文好句好段

    疫情作文好句/疫情作文好句好段

    疫情作文开头神仙句子〖壹〗、疫情作文开头神仙句子如下:在如今和平年代里有这样一群人,他们时刻保卫着我们的安全,似乎永远不知疲倦,哪里有危险,他们就会用身躯挡在危险的最前线,他们就是最美“逆行者”。抗疫就是命令。大家在面对疫情时,没有退缩。〖贰〗、在2020年的春节来临之际,一场不见硝烟,不闻炮响的战争打响了,不宣而战。“新型冠状病毒”这个令人谈虎色变的字眼...

    2026/04/09
  • 【赞颂中国疫情,赞颂中国疫情的句子】

    【赞颂中国疫情,赞颂中国疫情的句子】

    疫情中的中国力量,中国担当中国在疫情中展现出了强大的中国力量与担当,通过争得抗疫“机会窗口”、奉献“人”“物”资源、深化世界合作等方式,为全球抗疫做出巨大贡献,推动人类命运共同体建设。中国为全球抗疫争得“机会窗口”疫情如战争,分秒必争。中国在疫情初期迅速行动,全国动员、全面部署,采取最全面、最严格、最彻底的防控举措。他们的样子,就是中国在面对困难时勇于担当...

    2026/04/09
  • 不记得疫情(不敢忘记疫情)

    不记得疫情(不敢忘记疫情)

    疫情期间在武汉生活是什么样的体验?疫情三年,武汉人的生活经历了从居家烹饪、创业受挫到重返职场的显著转变。具体如下:第一年:居家烹饪成为生活重心,面粉消耗量激增疫情暴发初期,武汉作为疫情中心城市,居民生活受到严格限制,堂食全面暂停。市民迅速适应居家模式,将饮食需求转向家庭厨房。据描述,有人四个月内消耗50斤面粉,熟练掌握馒头、包子等面食制作技能。每天早8:1...

    2026/04/09
  • 支援疫情归来/支援疫情归来的文案

    支援疫情归来/支援疫情归来的文案

    冬已尽,春可期丨抗击疫情我们在行动在西安新冠疫情再次出现时,整个城市迅速反应,各方积极行动抗击疫情,医护人员更是冲锋在前,为守护健康全力以赴。城市迅速管控与组织近日西安再现新冠感染患者,城市第一时间进行疫情管控,组织专业医疗团队,连夜开展全区域性核酸检测,以最快的速度应对疫情,防止其进一步扩散。“冬将尽,春可期”这句话出自徐卫国面对央视采访时所说。以下是对...

    2026/04/09
  • 疫情汽车产能/疫情期间汽车销售量

    疫情汽车产能/疫情期间汽车销售量

    东南亚制造业因疫情产能受创,影响手套、半导体、汽车供应〖壹〗、东南亚制造业因疫情导致产能受创,确实对全球橡胶手套、半导体和汽车等商品的供应产生了显著影响。具体分析如下:劳动力供应受阻:东南亚制造商的竞争力主要依赖低成本劳动力和易于获取的原物料。然而,新一波疫情的爆发导致劳动力供应出现重大瓶颈。〖贰〗、产业影响:东南亚在全球芯片封装测试市场的占有率为27%,...

    2026/04/09
  • 疫情病毒期/疫情期间的病毒

    疫情病毒期/疫情期间的病毒

    病毒肺炎潜伏期有几天〖壹〗、潜伏期:感染病毒后,小儿通常无显著症状,但病毒已在体内复制。此阶段可持续数天至两周,具体时长因病毒类型(如呼吸道合胞病毒、流感病毒等)和个体免疫力差异而不同。潜伏期末,病毒载量逐渐升高,为症状出现奠定基础。症状期:多在感染后3-7天出现典型表现,包括发热、咳嗽、喘息、呼吸急促等。〖贰〗、病毒性肺炎(如流感病毒、呼吸道合胞病毒):...

    2026/04/09
  • 北京中长辛店疫情/北京长辛店一中新址

    北京中长辛店疫情/北京长辛店一中新址

    干货!小升初家长必备:北京丰台区7个片区对应的中学汇总学区内小学:朝阳实验小学南校、牌坊小学、十八里店中心小学、祁庄小学、新升小学、小武基小学、张家店小学、首师大附属朝阳实验小学、田华小学、西直河小学、老君堂小学、孛罗营小学。学区内中学:七十一中学、八十中学南校、十八里店中学、华侨城黄冈中学、工大附中双合分校、陈经纶中学崇实分校。在北京购房或租房:外地孩子...

  • 纺织与疫情(后疫情时代纺织行业现状与趋势)

    纺织与疫情(后疫情时代纺织行业现状与趋势)

    毛纺消费市场较快复苏,产量超疫情前水平,市场有望进一步固化〖壹〗、毛纺消费市场呈现较快复苏态势,产量已超疫情前水平,且市场格局有望进一步固化,行业增长预期持续向好。具体分析如下:全球市场复苏带动需求增长2022年初,全球毛纺消费市场较快复苏,中国毛纺行业主要下游产业链国家(如东盟、印度、沙特等)经济恢复形势良好。〖贰〗、绿色毛纺产品生产企业:欧洲对环保要求...

    2026/04/09
  • 疫情建行还贷(疫情建设银行房贷可以申请延期还款吗)

    疫情建行还贷(疫情建设银行房贷可以申请延期还款吗)

    建行快贷到期还不上可以续期吗快贷到期了可以延期。一般说来,不少银行贷款产品是不支持延期还款的,但建行快贷是个例外,到期还不上的建行快贷的朋友,可以申请延期还款。具体能延期多久,银行方面没有明确对外公开,所以个人需要向建行询问。有延期需求的朋友,比较好在还款日之前,通过去建行网点或打客服电话,说明不能及时还款的原因,申请延期还款。建设银行快贷逾期了现在无力偿...

    2026/04/09
  • 【街道党员抗击疫情,街道党员抗击疫情事迹】

    【街道党员抗击疫情,街道党员抗击疫情事迹】

    抗击疫情,人人责无旁贷在抗击疫情中,党员干部应冲锋在前、担当作为,发挥先锋模范作用,践行初心使命,带领群众共同构筑疫情防控的人民防线。具体表现如下:危急时刻显担当,践行初心使命疫情是一场大战、生命大考,党员干部更应义无反顾冲锋在前,无怨无悔坚守岗位。结论:疫情面前,个人行为与集体利益紧密相连。通过主动防护、配合单位管理,每个人都能为减少疫情损失、维护社会安...

返回顶部