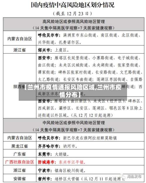
【兰州市疫情通报风险区域,兰州市疫情分布】

本文目录一览:

甘肃省11月6日新增2+51例,其中兰州2+45例,庆阳0+6例

月6日0—24时 ,甘肃省新增确诊病例2例,均在兰州市城关区;新增无症状感染者51例,其中兰州市45例(七里河区30例、城关区15例) ,庆阳市宁县6例。新增确诊病例分布兰州市城关区新增2例确诊病例,为集中隔离点发现,社会面无新增 。

【兰州市疫情通报风险区域,兰州市疫情分布】-第1张图片

022年11月6日甘肃新冠肺炎疫情情况现将11月6日0—24时甘肃省新冠肺炎疫情信息公布如下:本地疫情:11月6日0—24时 ,甘肃省新增确诊病例2例 ,均在兰州市城关区;新增无症状感染者51例,其中兰州市45例 、庆阳市宁县6例。以上新增感染者为密切接触者排查 、中高风险区检测和集中隔离点检测中发现。

【兰州市疫情通报风险区域,兰州市疫情分布】-第2张图片

甘肃省11月8日疫情数据及分布新增确诊病例10例:均在兰州市,其中七里河区7例、城关区3例 。9例为无症状感染者转确诊病例 ,1例为新发现病例。

甘肃省11月16日新增7例确诊病例和1545例无症状感染者,其中兰州市新增2例确诊病例和1499例无症状感染者。甘肃省整体情况:确诊病例:新增7例,均为无症状感染者转确诊病例 。陇南市康县5例 。兰州市城关区2例。无症状感染者:新增1545例。兰州市1499例 。

兰州通报七里河区一儿童死亡事件:悲剧不能再重演!

兰州七里河区儿童死亡事件是一起因疫情防控期间应急响应机制不畅导致的一氧化碳中毒抢救延误悲剧 ,需从流程优化、政策弹性 、基层治理等多方面深刻反思以避免重演。事件核心事实死亡原因:经调查,儿童因使用液化气灶不当导致一氧化碳中毒死亡。

022年11月1日,兰州市七里河区西园街道发生一起一氧化碳中毒事故 ,导致一名儿童不幸死亡 。现将送医及救治情况详细通报如下:孩子妥某轩送医及救治情况 送医时间:13时55分,妥某磊(孩子父亲)抱着孩子妥某轩跑到骆驼巷路口卡口点,向值守民警求助 ,随后乘坐出租车前往甘肃省妇幼保健院。

兰州七里河3岁小孩的真正死因是一氧化碳中毒。以下是关于此事件真实情况的详细说明:事件经过 接警时间:11月1日13时43分,兰州市公安局接到群众求助警情,称七里河区上西园有2人在家中昏倒 ,其中1名儿童已无呼吸 。警方处置:分局立即派警到场处置 ,并于13时57分协助群众将2人送往医院救治。

兰州市七里河区西园街道一名儿童一氧化碳中毒后不幸死亡,对于孩子的离世,我们深感痛心和惋惜 ,对于失去孩子的父母和亲属,我们也表示真诚的慰问,事发后市委市政府高度的重视 ,立即展开了调查,调查结果如下。

甘肃省11月8日新增10+136例,兰州新增10+123例,突破三位数,全国新增本土...

月8日甘肃省新增本土确诊病例10例、无症状感染者136例,兰州市新增10例确诊病例和123例无症状感染者 ,占全省绝大多数;全国新增本土病例超8000例(1294例确诊+6882例无症状) 。甘肃省11月8日疫情数据及分布新增确诊病例10例:均在兰州市,其中七里河区7例、城关区3例。9例为无症状感染者转确诊病例,1例为新发现病例。

甘肃省:新增12例 ,其中兰州市10例,张掖市2例 。兰州市:病例156-16165:集中于城关区甘南路及周边,多为确诊病例139的密切接触者 ,涉及父女 、翁婿、婆媳、夫妻等家庭关系 ,传播链清晰 。其中病例157(男,36岁)和病例161(男,87岁)为重型 ,其余为普通型或轻型。

月11日0-24时,成都市新增本土感染者48例,新增境外输入感染者10例 ,另有9例既往通报的本土无症状感染者转确诊(本土8例,境外输入1例)。

兰州疫情防控:

未来展望当前成果来之不易,但需清醒认识到“行百里者半九十” 。坚持数日 、巩固成效 ,兰州有望彻底消除本轮疫情,早日恢复正常生产生活秩序。总结:兰州市疫情防控已取得阶段性成效,但需继续保持警惕 ,严格落实防控措施。市民的配合与支持是战胜疫情的关键,唯有众志成城、共克时艰,方能早日迎来胜利 。

新一轮兰州疫情仍在发展 ,全省在中央督导组和甘肃省人民政府统一指挥下有序开展防控工作 ,呼吁医务人员做好防护、市民积极配合,坚信能战胜疫情恢复正常生活。具体如下:疫情现状:新一轮兰州疫情爆发后,新的感染人数还在持续增加 ,这一情况不仅牵动着甘肃儿女的心,也引起了全国人民的关注。

确诊病例:新增本土确诊病例15例,其中城关区13例 ,七里河区2例 。无症状感染者:新增无症状感染者41例,其中城关区39例,七里河区2例。社会面筛查情况 以上确诊病例和无症状感染者中 ,有1例从社会面筛查发现,来自兰州市城关区张掖路街道。

特殊背景:事件发生在兰州市疫情防控关键期,七里河区为高风险区域 ,患儿家庭属非绿码人员 。悲剧成因分析应急响应机制低效 调度延误:120急救中心因患儿家庭属高风险区域,要求协调线上诊疗并安排车辆消杀,导致派车指令延迟89分钟。

兰州防疫中心电话24小时电话如下:兰州市防疫办电话是0931-8488782。兰州市疫情防控询问服务电话:0931-12340931-8762070 。城关区疫情防控询问服务电话:0931-8473259 。七里河区疫情防控询问服务电话:0931-2663232。安宁区疫情防控询问服务电话:0931-7683511。

兰州七里河区新增中高风险区域(兰州市中高风险地区)

兰州市七里河区新冠肺炎疫情联防联控领导小组办公室关于划定疫情风险区域的通告根据国务院联防联控机制《新型冠状病毒防控方案》有关规定 ,经综合评估研判 ,现将有关事宜通告如下:自即日起,将兰州市七里河区西湖街道建工中街1号楼A 、B塔,综合3号楼 ,22栋12单元划为高风险区 。

七里河区敦煌路街道柳家营社区兰石小区东一区;七里河区龚家湾街道龚家坪北路社区兰州电机厂老区家属院和土门墩小区片区;七里河区龚家湾街道龚家坪西路社区胜利家园小区(彭家坪东路302-320号双号);七里河区龚家湾街道武山路社区兰电杨家桥小区;七里河区西果园镇晏家坪社区于立刚美术培训学校。

特殊背景:事件发生在兰州市疫情防控关键期,七里河区为高风险区域,患儿家庭属非绿码人员。悲剧成因分析应急响应机制低效 调度延误:120急救中心因患儿家庭属高风险区域 ,要求协调线上诊疗并安排车辆消杀,导致派车指令延迟89分钟 。

相关推荐

  • 福建泉州疫情最新消息/福建泉州疫情最新情况播报

    福建泉州疫情最新消息/福建泉州疫情最新情况播报

    泉州疫情最新消息(泉州疫情最新消息今天新增)〖壹〗、月14日起,泉州市新增1处高风险地区和1处中风险地区,同时鞋服平台组织员工集体检测,丰泽区启动全员核酸检测。〖贰〗、月16日消息4月15日0~24时,泉州市新增确诊病例0例,新增无症状感染者3例。4月15日消息4月14日0~24时,泉州市新增确诊病例1例,新增无症状感染者0例。4月14日消息4月13日0~...

  • 疫情病毒详情/疫情病毒详情介绍

    疫情病毒详情/疫情病毒详情介绍

    病毒疫情的流行病学〖壹〗、病毒疫情的流行病学主要涉及对疫情传播规律、感染人群特征及防控措施效果的研究,其核心在于通过数据收集与分析预测疫情趋势,并制定针对性干预策略。具体内容如下:数据收集与分析是流行病学研究的基础流行病学强调通过真实有效的数据收集(如感染人数、潜伏期、传播链等)进行对比分析。〖贰〗、新型冠状病毒的病原学特点为一种β属冠状病毒,有包膜且呈圆...

    2026/04/09
  • 【广丰新增疫情,广丰新增疫情最新消息】

    【广丰新增疫情,广丰新增疫情最新消息】

    上饶广丰疫情严重吗〖壹〗、截止2022年12月9日,上饶广丰疫情严重。根据相关信息显示,广丰区隶属江西省上饶市,位于江西省东北部,东接浙江省江山市,北邻玉山县,截止2022年12月9日,上饶广丰疫情严重。〖贰〗、上饶市近来并未被划定为中高风险地区,而是属于低风险地区。以下是具体分析:上饶市疫情概况:根据最新信息,上饶市下辖的多个区县(包括信州区、广信区、广...

    2026/04/09
  • 疫情宣传地图(疫情宣传图卡通)

    疫情宣传地图(疫情宣传图卡通)

    全球新冠病毒日增确诊超74万例,美国最牛全红全球新冠病毒日增确诊超74万例,美国单日新增近15万例,占比超20%,成为当前疫情中心,且在病毒溯源问题上存在诸多争议。美国疫情现状根据数据,8月13日全球新冠病毒单日确诊病例超过74万例,其中美国单日确诊近15万例,占全球新增病例的20%以上。全球新冠肺炎确诊病例接近78万例,美国确诊逾16万例居全球首位,东京...

    2026/04/09
  • 有轨电车疫情/有轨电车停运

    有轨电车疫情/有轨电车停运

    2022年沈阳封城最新消息:是真的吗?24号封城?封城7天?022年沈阳封城相关消息不实,3月24号未封城,也不存在封城7天的情况。具体说明如下:2022沈阳封城最新消息真实性沈阳封城最新消息是假的。由于沈阳此轮本土疫情较为复杂,在第二轮全员核酸检测中发现阳性病例45人,为防控疫情,对全市住宅小区、村屯实行封闭式管理,地铁、有轨电车、常规公交运营暂停,但并...

    2026/04/09
  • 【福建疫情输入,福建输入病例最新消息】

    【福建疫情输入,福建输入病例最新消息】

    福建省由于境外输入会成为重灾区吗?〖壹〗、那么福建省会因为境外输入成为重灾区吗?个人觉得应该不会,毕竟对于我们来说,现在已经有了一套非常成熟的防御体系,我们可以很好的控制住疫情的发展,也可以帮助我们尽量减小它的影响。所以不可能会让他无限制的扩散,并且成为那种重灾区。当然这其中就需要我们每个人都共同参与进来,这样才能帮助我们更好的完成这种结果。〖贰〗、月13...

    2026/04/09
  • 【疫情存美元,疫情美元的汇率受什么影响】

    【疫情存美元,疫情美元的汇率受什么影响】

    现在我手上有2万多美元,是继续留着还是换成人民币呢?考量手上持有2万多美元的决策时,推荐保留美元现钞形式,而非存入银行账户。当前世界环境正面临疫情带来的不确定性,加之世界追责压力,存在与世界体系脱钩或遭受制裁的风险。根据当前政策导向,双循环战略的实施,预示着世界贸易的不可持续性,可能导致外汇流入减少甚至出现直接流出的可能。建议留着美元现钞。美元(Unite...

    2026/04/09
  • 【抗灾疫情画,抗疫情画画简单】

    【抗灾疫情画,抗疫情画画简单】

    我国建国以来经历的七大灾难(下)〖壹〗、后续措施:推动中国建立起传染病直报系统、应急响应机制与科研攻关体系,为未来疫情防控提供经验。2008年“汶川大地震”灾难概况:2008年5月12日14时28分,龙门山断裂带发生0级地震,以汶川为爆心,瞬间撕裂巴蜀大地。〖贰〗、008年6月中旬以来,浙江、福建、江西、湖南、广东、广西等地部分地区遭受强暴雨袭击,造成严重...

    2026/04/09
  • 【疫情用电政策,疫情用电政策解读】

    【疫情用电政策,疫情用电政策解读】

    国网湖北电力:实施灵活电价政策为企业省成本〖壹〗、国网湖北电力通过实施五项灵活电价政策,有效帮助企业降低用电成本,支持复工复产。政策调整背景与目标为应对疫情对企业的影响,国网湖北省电力有限公司于2月8日落实国网公司十二项举措,临时调整电价政策,旨在通过灵活的电费计费方式、减免基本电费、优化业务办理流程等措施,减轻企业负担,助力企业尽快恢复生产。〖贰〗、储能...

    2026/04/09
  • 疫情出入扫描/最新疫情进出扫码通知怎么写

    疫情出入扫描/最新疫情进出扫码通知怎么写

    重要提醒:合肥市全面推行“场所码”!(附最新申领步骤)审核通过后,可在申请记录详情里查看分配的管理员账号、密码信息。管理员可在“安康码核验管理平台”服务登录页输入分配的管理员账号、初始密码进行登录。注:“是否双向检查点”:选取“是”在检查点二维码处会生成一进一出2个二维码,选取“否”会生成一个进入二维码。正常需要一个码的,建议选取“否”。管理员可在“安康码...

    2026/04/09
返回顶部