咸阳市疫情风险区划分(咸阳市疫情风险区划分查询)

本文目录一览:

咸阳是低风险地区吗

部分城市是。 咸阳市疫情防控指挥部研究决定,12个高风险区调整为低风险区 。

咸阳市疫情风险区划分(咸阳市疫情风险区划分查询)-第1张图片

近来 ,陕西西安和咸阳地区被归类为低风险区域。除了偶尔出现的由咸阳机场输入的病例外,当地没有出现新的本土确诊病例。西安和咸阳地区的疫情防控工作取得了显著成效,虽然仍需保持警惕 ,但整体风险较低 。相关部门持续加强入境管控措施,确保输入性病例得到有效管理。

咸阳市疫情风险区划分(咸阳市疫情风险区划分查询)-第2张图片

咸阳各区县都属于低风险地区,秦都区也属于低风险地区。全国中高风险地区名单截至2022年5月19日17:00 ,全国31个省和新疆生产建设兵团共有14个高风险地区,61个中风险地区,其他地区为低风险区 。

通过查询相关资料显示 ,咸阳在全国不是低风险地区。根据疫情最新数据显示 ,截止2022年12月8日,咸阳市高风险区有34个,仍是封管控区 ,在全国不属于低风险地区。所以咸阳在全国不是低风险地区 。

你好,你是想问咸阳舞厅火车站附近近来哪家开门吗?咸阳舞厅火车站附近近来火凤凰黑灯舞厅和新星舞厅开门 。咸阳属于低风险地区,所有舞厅都开门 ,火凤凰舞厅和新星舞厅是火车站附近比较出名的舞厅。

可以去,咸阳区域全部都是低风险地区。从疫情低风险地区来粤返粤人员,持“粤康码 ”绿码 ,且体温检测正常的,原则上无需隔离 。也就是说低风险地区人员自驾来佛山原则上无需隔离。市防控部门会根据最新的疫情动态和风险研判,实时调整相关管控措施 ,必要时会对部分涉疫地区来(返)佛人员采取提级管控措施。

11月27日咸阳划定高风险6个陕西省咸阳市是风险地区吗

咸阳市疫情防控指挥部发布了一份公告,根据国家有关疫情防控的规定,结合实际情况 ,决定自2022年11月27日起 ,将咸阳市内的6个区域划定为高风险区 。 被划定的高风险区包括:秦都区渭阳西路街道办都市领航小区2号楼、武功县武功高速服务区 、三原县城关街仿宽道办三原阳光果蔬交易市场蔬菜区C区5—6棚区域等。

调整后,时间截至2022年11月27日24:00,咸阳市共有高风险区103个。高风险区实行“足不出户、上门服务”管控措施;低风险区实行“个人防护、避免聚集”防控措施 。

天前【导语】:咸阳市2022年11月26日划定3个高风险区 ,2个高风险区调整为低风险区。低风险区实行“个人防护 、避免聚集 ”防控措施。

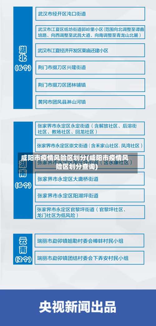
四川省1例(成都市金牛区) 。新增核酸检测阳性:青海省西宁市报告3例。全国高中风险地区分布截至11月2日19时:高风险地区:3个,分布在黑龙江省(黑河市)。中风险地区:43个,分布在内蒙古 、北京、甘肃、贵州 、宁夏、山东、黑龙江 、江西、河北九地 。

咸阳10月26日2个高风险区调整为中风险区7个中风险区调整为低风险区

〖壹〗、具体名单如下:由中风险区调整为低风险区淳化县铁王镇大疙瘩村四组淳化县铁王镇秦河村王家河组【相关阅读】时间截至10月26日10:00 ,咸阳市共高风险区13个 、中风险地区:18个 。

〖贰〗、自2022年7月5日12时起,西安市新增1个高风险区(雁塔区等驾坡街道白杨寨村),调整后共有5个高风险区、3个中风险区及4个低风险区 ,其他区域为常态化管理。

〖叁〗 、新增病例与风险区调整:10月11日,西安新增4例本土确诊病例和7例无症状感染者,近来共有31人确诊 ,较前一日增加4人。中高风险地区数量调整为14个,涉及多个区域 。10月10日,雁塔区漳浒、新城区、高新区 、灞桥区等多区紧急寻人 ,提示存在社区传播风险。

咸阳市属于疫情什么风险区?

〖壹〗 、近来 ,陕西西安和咸阳地区被归类为低风险区域。除了偶尔出现的由咸阳机场输入的病例外,当地没有出现新的本土确诊病例 。西安和咸阳地区的疫情防控工作取得了显著成效,虽然仍需保持警惕 ,但整体风险较低。相关部门持续加强入境管控措施,确保输入性病例得到有效管理。

〖贰〗、部分城市是 。 咸阳市疫情防控指挥部研究决定,12个高风险区调整为低风险区。

〖叁〗、咸阳市疫情防控指挥部发布了一份公告 ,根据国家有关疫情防控的规定,结合实际情况,决定自2022年11月27日起 ,将咸阳市内的6个区域划定为高风险区。

〖肆〗 、通过查询相关资料显示,咸阳在全国不是低风险地区 。根据疫情最新数据显示,截止2022年12月8日 ,咸阳市高风险区有34个,仍是封管控区,在全国不属于低风险地区。所以咸阳在全国不是低风险地区。

11月4日起咸阳调整部分地区疫情风险等级公告

〖壹〗、三原县疫情防控指挥部研究决定 ,自2022年11月4日起 ,下列2个中风险区调整为低风险区,具体名单如下:三原县城关街道办罗李村7组三原县城关街道办环卫处小区调整后,时间截至2022年11月4日16:50 ,咸阳市共有高风险区1个、中风险区8个 。请严格按照《新型冠状病毒肺炎防控方案》有关要求,认真落实风险区调整后有关防控措施 。

〖贰〗 、咸阳市疫情防控指挥部关于划定、调整咸阳市部分地区疫情风险等级的公告咸阳市疫情防控指挥部研究决定,自2022年11月2日起 ,划定咸阳市部分地区疫情风险等级。

〖叁〗、咸阳市疫情防控指挥部研究决定,自2022年11月2日起,调整咸阳市部分地区疫情风险等级。由高风险区调整为中风险区三原县城关街道办大地花园小区5号楼三原县城关街道办罗马花园小区12号楼时间截至11月2日15:30 ,咸阳市共高风险区2个 、中风险地区:13个 。

〖肆〗、具体名单如下:11月25日起划定高风险区渭城区中山街道办永绥街中央领域小区北区1号楼1单元。11月26日起划定高风险区秦都区马泉街道粉铺村西一街71号至163号区域;长武县彭公镇彭北村。

〖伍〗、咸阳市疫情防控指挥部关于划定咸阳市部分地区疫情风险等级的公告根据国家《新型冠状病毒肺炎防控方案》和《关于进一步优化新冠肺炎疫情防控措施科学精准做好防控工作的通知》有关风险区调整标准,经市级专家综合研判,咸阳市疫情防控指挥部研究决定 ,自2022年11月27日起,划定6个高风险区 。

相关推荐

  • 【疫情难忘感言,疫情 难忘】

    【疫情难忘感言,疫情 难忘】

    对抗疫英雄的感言有哪些?对抗疫英雄的感言如下:一起致敬所有医护人员,致敬每一位逆光而行,坚强无私的你。疫情还未结束,战斗尚在持续,致敬白衣天使,感谢各方友人。苦难终将会过去,大国必将崛起,致敬英雄,缅怀同胞,永远铭记,永远心怀感恩!没有你们的保护就没有我们的安定,愿你走的路繁花盛开、春风拂面,你将永远在我们心中。在抗击新冠疫情的艰难时刻,你们是我们的中...

    2026/04/09
  • 此次疫情照片(此次疫情图)

    此次疫情照片(此次疫情图)

    【欣赏】抗击疫情好照片品精选(一)风雪中的坚守,《风雪战疫人》在恶劣环境中,依然坚守岗位,他们是严冬中的暖阳。《守护人》陕西大山的镜头下,是默默奉献的社区工作者,守护着每一寸土地。《众志成城抗疫情》的唐瑞彬,用图片记录了全民共克时艰的壮丽画卷。爱心如火,无声传递,《爱心传递》的王镝,用镜头捕捉到那些无私的奉献。在抗击新冠疫情的紧要关头,无数英雄挺身而出,他...

    2026/04/09
  • 疫情下的状态/疫情之下的个人情绪

    疫情下的状态/疫情之下的个人情绪

    疫情下的5种心理状态〖壹〗、疫情及后疫情时代下,人们常见的心理状态主要有以下五种:矛盾的抗拒疫情三年间,人们虽知疫情风险,却常抱侥幸心理,甚至为生计冒险外出。封控期间,内心积压诸多怨言;放开后,面对空荡街道,反而怀念封控时的“安全”感。这种矛盾源于对未知的恐惧和对现状的抗拒,既想自由行动,又害怕感染风险。〖贰〗、疫情下人们常出现如被困感、极度焦虑、害怕、...

    2026/04/09
  • 福建疫情支出(福建疫情统计表)

    福建疫情支出(福建疫情统计表)

    一季度居民人均可支配收入名义增长放缓,消费支出明显下降居民人均可支配收入名义增长放缓全国整体情况:国家统计局公布的数据显示,今年一季度全国居民人均可支配收入8561元,比上年同期名义增长0.8%,扣除费用因素后实际下降9%。这一增速明显低于往年水平,反映出疫情对居民收入增长的冲击。各省区市情况:31个省区市人均可支配收入同比名义增速均明显放缓,个别省区市甚...

    2026/04/09
  • 【战疫情春天,抗疫春天】

    【战疫情春天,抗疫春天】

    在家抗击疫情迎接春天的句子〖壹〗、在家抗击疫情迎接春天的句子(篇一)墙角下蜷缩了一个冬季蔷薇花,早就乘着春风爬上了墙头,用它那最娇嫩新芽迎接着二月祝福。小蜜蜂在花瓣上跳起优美的“8”字舞,并为春姑娘送上最甜的花蜜。春天在那里?春天就在绿色的森林丛中。〖贰〗、墙角下蜷缩了一个冬季蔷薇花,早就乘着春风爬上了墙头,用它那最娇嫩新芽迎接着二月祝福。小蜜蜂在花...

    2026/04/09
  • 【疫情排查不漏,疫情排查不到位】

    【疫情排查不漏,疫情排查不到位】

    中国这样交出“抗疫答卷”——新华社专访国家卫生健康委主任、党组书...通过边治疗、边总结、边完善,武汉重症患者治愈比例从14%提升至89%,彰显了中国抗疫的智慧与效率。国家卫生健康委党组书记、主任雷海潮强调推动中医药服务人民、造福全球,需从传承创新、文化自信、开放发展及中西医并重四方面发力,助力构建人类卫生健康共同体。坚持中西医并重,打造中国特色医疗卫生体...

    2026/04/09
  • 常德疫情标语/常态防疫标语

    常德疫情标语/常态防疫标语

    城市形象宣传标语〖壹〗、文明是城市之魂,美德是立身之本。爱心善举是明媚的阳光,文明美德是温馨的春风。城市形象宣传标语3世间山水情,尽在古池州。广州一日读懂两千年信阳豫风楚韵红色信阳最具魅力城市----东莞烟台人间仙境梦幻烟台陕西咸阳市:中国金字塔之都--咸阳名山大川,尽在池州。〖贰〗、城市形象宣传标语让风帆与梦想一起飞翔。海纳百川情,扬...

    2026/04/09
  • 【疫情完了没有,疫情有完没完】

    【疫情完了没有,疫情有完没完】

    你认为新冠病毒会消失吗?新冠病毒近来没有消失,且不太可能完全消失,更可能像流感一样阶段性存在。以下是具体分析:新冠病毒近来并未消失中国疾控中心公布的数据显示,新冠病毒仍在传播,当前疫情感染情况的缓解并不意味着病毒消失。WHO警告新冠病毒可能长期存在,甚至成为地方病(endemicdisease),这意味着它可能永远不会完全消失。以下是具体分析:WHO...

    2026/04/09
  • 疫情禁足令/疫情禁令什么时候解除

    疫情禁足令/疫情禁令什么时候解除

    加强疫情防控力度,巴黎禁止市民白天进行户外活动〖壹〗、为加强疫情防控力度,巴黎出台了禁止市民白天进行户外活动的规定,具体信息如下:禁止活动的时间与内容:从周三开始,巴黎禁止市民在当地时间上午10点到晚上7点之间进行户外运动。想跑步的人必须在晚上7点到早上10点之间进行。〖贰〗、原则上无需佩戴口罩:市民在户外活动过程中,一般无需佩戴口罩,但需满足特定条件。该...

    2026/04/09
  • 【疫情防御提醒,疫情防御提醒文案】

    【疫情防御提醒,疫情防御提醒文案】

    周末出门注意防疫温馨提示语〖壹〗、注意防护,少出门,多居家。众志成城守望相助,形成合力抗击疫情的强大正能量少出门,多居家,天后乐哈哈!“发烧不说的人,都是潜伏在人民群众中的阶级敌人”要听晚辈好言劝,不戴口罩万人嫌。若发热、应隔离,早治疗、快就医。科学宣传疫情防护知识,提高公众自我保护意识。〖贰〗、温馨提示:人多莫去凑热闹,出门记得戴口罩;走亲访...

    2026/04/09
返回顶部