苏州市疫情防控通告电话/苏州市新冠肺炎疫情防控指挥部电话

本文目录一览:

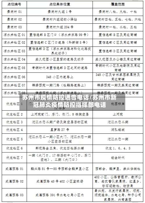
苏州市疫情防控2022年第194号通告

〖壹〗、疫情概况:11月2日0时至24时 ,苏州无新增本土确诊病例 ,新增本土无症状感染者1例,系外省来(返)苏州人员,在重点人员筛查中发现。新增无症状感染者情况:该人员乘坐K233次列车(15车厢0080号)于10月31日5:53抵达苏州火车站 ,核酸“落地检”结果为阴性 。

苏州市疫情防控通告电话/苏州市新冠肺炎疫情防控指挥部电话-第1张图片

〖贰〗、月5日14:56从外省乘坐Z218次列车(1号车厢17号和18号下卧铺)抵达上海火车站,后转乘上海轨道交通4号线 、11号线至昆山市 。接到外省市协查通知后即被管控,隔离前涉及重点场所为轨道交通11号线(往花桥方向)。

苏州市疫情防控通告电话/苏州市新冠肺炎疫情防控指挥部电话-第2张图片

〖叁〗、苏州市疫情防控2022年第198号通告11月6日0时至24时 ,苏州无新增新冠肺炎本土确诊病例,新增本土无症状感染者3例。2例系外省来苏州人员,在协查中发现;1例在隔离中发现 。本土无症状感染者1和2:均系外省来苏州人员 ,住址为昆山市花桥镇凯德都会新峰小区。在外省市协查中发现。

苏州市疫情防控通告电话/苏州市新冠肺炎疫情防控指挥部电话-第3张图片

〖肆〗、苏州市疫情防控2022年第196号通告11月4日0时至24时,苏州无新增新冠肺炎本土确诊病例,新增本土无症状感染者2例 ,均在隔离中发现 。本土无症状感染者1和2:均系11月3日第194号通告无症状感染者1的密接,外省来苏州同行人员,在隔离中发现。住址为吴中区东方大道166号宿舍。

〖伍〗 、自2022年3月27日零时起 ,常州市解除以下封控区、管控区管控措施 ,但需继续遵守“解封不解防 ”的防疫要求 。

苏州市疫情防控2022年第62号通告(进出苏)

〖壹〗、抵达苏州后1两小时内就近完成核酸采样检测。不同风险地区来(返)苏州人员健康管理措施 国内中高风险地区所在城市旅居史人员(行程码带)*:实行“7+7 ”健康管理:7天居家健康监测+7天跟踪健康监测。核酸检测要求:第14天各进行1次检测 。

〖贰〗 、自2022年3月14日15时起,苏州全市关闭55个交通通道,设置45个交通防控查验点 ,近来未有更新调整的公开信息。 以下为具体防控措施及查询方式:查验要求:严格查验驾乘人员健康码、行程卡和48小时内核酸检测阴性证明。

〖叁〗、因疫情形势严峻,原出省备案管理制度,根据苏州市疫情防控2022年第62号通告内容暂时更改为出苏州市即须备案 ,请近期有出苏州市行程安排的同事及时填写《疫情期间员工出苏州市备案表》,返回后填写《返苏人员备案登记表》 。并交至人事课许圳处 。

苏州市疫情防控2022年第187号通告

〖壹〗 、苏州市疫情防控2022年第187号通告核心内容如下:疫情概况10月25日0时至24时,苏州无新增本土确诊病例 ,新增本土无症状感染者2例,具体情况如下:无症状感染者1:在重点人员筛查中发现,住址为昆山市玉山镇景秀苑。无症状感染者2:系无症状感染者1的密接 ,在隔离中发现,住址为昆山市周市镇合生颐庭。

〖贰〗 、苏州市疫情防控2022年第189号通告10月27日0时至24时,苏州无新增新冠肺炎本土确诊病例 ,新增本土无症状感染者5例 ,均在隔离中发现 。本土无症状感染者1:系10月26日第187号通告无症状感染者1的密接,10月25日凌晨落实集中隔离管控,在隔离中发现。住址为昆山市玉山镇景秀苑。

〖叁〗、确诊病例(轻型)8例病例177:男 ,居住于尖草坪区大同路青年城小区,五育中学(羊市街校区)学生,为隔离观察人员 。病例178:女 ,居住于迎泽区劲松北路26号,五育中学(羊市街校区)学生,为隔离观察人员。病例199:男 ,居住于小店区煤管局宿舍,五育中学(羊市街校区)学生,为隔离观察人员。

〖肆〗、重庆市沙坪坝区新冠肺炎疫情防控指挥部关于调整部分区域临时管控措施的通告根据当前沙坪坝区疫情防控工作需要 ,按照《新型冠状病毒肺炎防控方案》相关规定,经市区疾控专家研判,并报区新冠肺炎疫情防控指挥部研究决定 ,调整沙坪坝区相关区域临时管控措施 。

〖伍〗 、根据当前疫情防控形势 ,按照国务院联防联控机制相关规定,经专家研判和区新冠肺炎疫情防控指挥部研究决定,现将江北区部分区域调整划定为高风险区 ,现通告如下:具体点位石马河街道:国奥村二期;国奥村三期;华美翡丽山一期20栋2单元;新意境小区2栋;山水景园15栋;化工村60号。

〖陆〗、根据当前云阳县疫情防控工作需要,按照《新型冠状病毒肺炎防控方案》《重庆市新冠肺炎疫情风险区划定及管控指南》,经专家研判和县疫情防控指挥部研究 ,新增辖区高风险区。

苏州市疫情防控2022年第170号通告

〖壹〗、苏州市疫情防控2022年第170号通告核心内容如下:疫情概况:10月7日0时至24时,苏州无新增本土确诊病例,新增本土无症状感染者6例 。其中5例在隔离中发现 ,1例在“落地检”中发现。

〖贰〗 、苏州市疫情防控2022年第160号通告核心内容如下:倡导就地过节市民非必要不前往中高风险区或本土疫情发生城市,减少跨地市出行。确需出行需提前了解目的地疫情风险等级及防疫措施,做好个人防护和报备 ,注意旅途安全 。

〖叁〗、需按《苏州市疫情防控2022年第160号通告》主动报备,配合“落地检”及自我健康监测 。企事业单位需履行主体责任,督促来(返)苏州人员第一时间完成“落地检 ”。接到协查信息人员要求:若接到核酸检测异常、密接 、次密接等协查电话或信息 ,需立即报告并原地等候 ,避免外出、乘坐公共交通或接触他人。

〖肆〗、系5月24日通告的无症状感染者1的家人,为太仓市某企业工作人员,住址为太仓市浮桥镇海上时光花园 ,在隔离管控中发现 。无症状感染者2:系无症状感染者1的家人,为常熟市某建筑工地工作人员,住址为常熟市支塘镇食贸中心公寓楼 ,在隔离管控中发现。

〖伍〗 、昆山市疫情防控2022年第23号通告核心内容如下:疫情数据概况 新增情况:4月1日0至24时,昆山无新增本土确诊病例,新增本土无症状感染者5例。累计数据:3月10日至4月1日 ,昆山无本土确诊病例,累计报告本土无症状感染者39例,均在定点医疗机构隔离医学观察 。

〖陆〗、有。苏州市疫情防控2022年第168号通告 10月6日16时至24时 ,苏州无新增新冠肺炎本土确诊病例,新增本土无症状感染者5例。均系隔离中发现,3例为外省区来苏州闭环人员 ,2例为外省区来苏州人员的密接 。

苏州市疫情防控2022年第214号通告

〖壹〗、系11月19日第211号通告本土无症状感染者14的密接 ,轨迹涉及吴江区庞南路科技园工地 、吴中区光福镇多处建设工地及周边商铺。本土无症状感染者9-34:系11月20日第213号通告本土无症状感染者6的密接,轨迹涉及吴中区甪直镇多个小区 、商业街、餐饮店及公共交通工具。

〖贰〗、近日苏州部分地区疫情影响较为严峻,而为进一步做好佛教活动场所疫情防控工作 ,苏州寒山寺将于2月14日起,暂停对外开放,有关于恢复开放的时间会另行通知 ,下面一块儿来了解具体详情 。

〖叁〗 、苏州寒山寺关于暂停对外开放的通告亲爱的信徒和游客:鉴于当前疫情防控面临的严峻复杂形势,为进一步做好佛教活动场所疫情防控工作,切实保障人民群众身体健康和生命安全 ,经研究决定,自2月14日起暂停对外开放和任何集体宗教活动,具体开放时间另行通知。

〖肆〗、苏州市发布“疫情防控2022年第7号通告” ,发现4人核酸检测初筛及复核结果均呈阳性。防控措施:苏州市全面开展流行病学调查、采样检测和隔离管控,对各类相关人员排查 、检测、管控及环境样本采集检测等工作均在全力进行中 。全员检测:2月14日,苏州市发布“苏州工业园区关于开展全员核酸检测的公告” 。

〖伍〗、政策依据:依据苏州市疫情防控2022年第14号通告 ,政策自2022年2月16日零时起生效。查验流程:进站时需同时满足“48小时核酸+健康码绿码+行程卡无异常+体温正常 ”四项条件;出站时重点查验健康码 、行程卡及体温 ,未明确要求核酸证明(但建议提前确认目的地政策)。

〖陆〗、打开百度地图app手机页面 。点击首页的图层按钮。找到生活便民地图,点击更多。点击更多进入后,找到“疫情地图”与“核酸检测专题地图”两个板块 。点击进入“疫情地图 ”。可看到用户周围疫情情况 ,包含各地卫健委等官方公布的确诊患者曾活动场所。需要提高注意力 。

苏州市疫情防控2022年第202号通告

苏州市疫情防控2022年第202号通告核心内容如下:疫情概况:11月9日0时至24时,苏州无新增本土确诊病例,新增本土无症状感染者1例 ,为外省来(返)苏州人员,在隔离中发现。

苏州市疫情防控2022年第202号通告11月9日0时至24时,苏州无新增新冠肺炎本土确诊病例 ,新增本土无症状感染者1例,系外省来苏州人员,在隔离中发现。本土无症状感染者1:系外省来苏州人员 ,在隔离中发现 。

月15日18:00—16日18:00,太原市新增确诊病例(轻型)8例、无症状感染者56例,具体信息如下:确诊病例(轻型)8例病例177:男 ,居住于尖草坪区大同路青年城小区 ,五育中学(羊市街校区)学生,为隔离观察人员。

月26日海安火车站 、火车站核酸采样点、滨海新区马家牛肉汤馆、金桥超市 、世纪文峰超市对面小集市。无症状感染者1:葛某,住如皋市城北街道鹿门小区20幢 ,系《南通市疫情防控2022年第107号通告》无症状感染者8黄某的密切接触者,在集中隔离点发现 。11月27日 、28日御研堂 。

无锡市疫情防控第155号通告8月30日0-24时,我市新增本土无症状感染者2例 ,均从集中隔离点发现,近来已全部转运至市定点医院隔离治疗。涉及病例居所、工作场所、经停的重点区域已迅速落实管控措施。

相关推荐

  • 疫情化肥补贴(2021年化肥补贴)

    疫情化肥补贴(2021年化肥补贴)

    《种植前线》春耕保供:红四方勇做春耕“压舱石”〖壹〗、民国元年,督察长刘给写了一封信,汇报了朝鲜驻军的情况,飒皇帝说:“士兵们在前线非常努力地保卫国家。眼看春耕将至,我正为战士家里缺工发愁呢!“不照顾他们的家庭,我怎么安心!全国各地的州县官员,你们一定要组织人力来帮助种植,免得担心远在前线的士兵。疫情过后最可能赚钱的行业,抓住风口是普通人翻身的机会疫情过...

    2026/04/09
  • 疫情评估损失(疫情 损失)

    疫情评估损失(疫情 损失)

    470万人!印度新冠实死人数或超官方统计近10倍,疫情被低估了?〖壹〗、印度新冠实际死亡人数可能远超官方统计,世卫组织估计高达470万,是官方数据的近10倍,疫情确实存在被低估的情况。以下从多个方面进行阐述:印度官方统计数据与世卫组织估计的巨大差异印度官方数据显示,自2020年病毒爆发以来,已有超过500,000人死于新冠疫情。〖贰〗、最新研究显示,印度在...

    2026/04/09
  • 导航疫情搞笑/导航搞笑的段子有哪些

    导航疫情搞笑/导航搞笑的段子有哪些

    太奇幻!上海一男子寻找核酸点误入方舱,被隔离5天,他就地直播方舱日记...这几天里发布的所有“方舱日记”,都被宝鑫用上了画面变形特效和声音特效。但唯独有一条视频他在发布时,没有做变声处理,那就是他在12月5日晚向网友做的澄清:自己为何会误入方舱以及最终决定留在方舱完成隔离的原因——在他的理解里“这是公民配合防疫的严肃话题”。12月9日,宝鑫结束隔离后已经回...

    2026/04/09
  • 疫情前的街道(疫情来临时街道上的景象)

    疫情前的街道(疫情来临时街道上的景象)

    默默奉献的“逆行者”他们是最美的人〖壹〗、默默奉献的“逆行者”以责任与担当诠释最美精神,他们是疫情中守护社会的中坚力量。在石家庄突发疫情期间,街道冷清、生活停滞,但一群“逆行者”挺身而出,用行动凝聚起战胜疫情的强大力量。他们的身影遍布抗疫一线,成为城市中最动人的风景。医护群体:直面病毒的“白色防线”医护人员身着防护服,始终站在抗击疫情的最前沿。〖贰〗、为了...

    2026/04/09
  • 疫情教学记录/疫情 教学

    疫情教学记录/疫情 教学

    小学疫情防控人人有责主题班会教案〖壹〗、小学疫情防控人人有责主题班会教案篇1班会背景:随着校园安全事件的不断发生,学生安全成为学校的头等大事。而让学生树立强烈的安全意识、防范意识,掌握基本的校园安全常识,体会个体生命成长的不容易,真正认识到生命的价值,是防止学生生命受到伤害的根本之举。为此,我决定召开一节有关“生命”的主题班会。〖贰〗、小学疫情防护主...

    2026/04/09
  • 【肺炎疫情防疫注意,肺炎疫情防疫注意哪些问题】

    【肺炎疫情防疫注意,肺炎疫情防疫注意哪些问题】

    新型冠状病毒肺炎儿童日常预防要注意什么?〖壹〗、如果不必要,尽量不带孩子出门,尤其是公共场所或密闭空间,如商场、剧院、温泉、儿童娱乐城等;外出时尽量不乘坐公共交通工具,尽可能远离其他人(保持1米以上距离)。疫情期间建议推迟或取消常规的儿童保健健康检查,尽量避免去医院。儿童疫苗预防接种的建议见《公众预防接种临时指南》。〖贰〗、因此,建议孩子们比较好不要去公...

  • 疫情德育视频/后疫情时代德育微课程

    疫情德育视频/后疫情时代德育微课程

    疫情期间学生在家表现情况怎么写疫情期间学生在家表现情况可以这样写:生活方面孝敬父母,品德优良:孩子在疫情期间能够孝敬父母,不与父母发生冲突,展现出良好的家庭和谐氛围。尊老爱幼,对家人充满爱心,能够理解并关心父母的辛劳。疫情期间学生在家表现情况可以如下撰写:生活表现孩子在家的生活表现一直良好。他/她能够孝敬父母,从不与父母顶嘴或吵架,展现出良好的家庭和谐...

    2026/04/09
  • 【潭医生疫情,谭医师中医馆】

    【潭医生疫情,谭医师中医馆】

    张伯礼、张定宇、陈薇做了什么?为何能获人民英雄的称号?〖壹〗、陈薇、张定宇和张伯礼同志所获得的人民英雄的称号实至名归,因为他们拯救的不单单是自己,还有全中国的人民,对世界也做出了一定的贡献。〖贰〗、此次人民英雄称号的获得者有三人,分别是张伯礼、张定宇、陈薇。他们都在疫情防控中作出了巨大贡献,是我国疫情防控的中坚力量。人民英雄称号的颁发和授予是由全国人大常委...

    2026/04/09
  • 当阳疫情地图/当阳疫情最新通告

    当阳疫情地图/当阳疫情最新通告

    赤壁之战的发展是怎么样的?赤壁二战结束后,胜利实现五菱刘备,长沙,贵阳,零陵等四县,次年任荆州牧,发展和壮大奠定了基础,为根据益州。曹借鉴失败,大兴海军,到控制江淮和孙权对抗。孙权抗曹,刘备联盟继续与任何其在荆州的发展工作。逐步形成了三国的格局。赤壁之战,曹操自负轻敌,误导,加之海军不强,最终败下阵来。建安十三年十二月,周瑜先长江水战挫败曹军,紧接着在乌...

    2026/04/09
  • 沪漂疫情/沪c疫情

    沪漂疫情/沪c疫情

    再见2020|这一年,我失业了,但一切都好〖壹〗、020年虽遭遇失业,但许多人通过调整心态、转换方向或回归家庭,最终实现了生活的积极转变。以下是三位普通人在2020年的真实经历,他们的故事展现了疫情下的生活韧性:翠华:从沪漂到武汉,生活成本降低后的安逸翠华(原英文名TracyMa)是一名27岁的Tier2企业计划经理,此前在上海工作。〖贰〗、020,再...

    2026/04/09
返回顶部