洛阳市疫情管控最新规定(洛阳市疫情管控最新规定消息)

本文目录一览:

现在出入洛阳最新规定

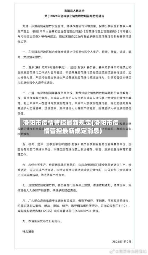
进入洛阳 有市域外旅居史的来(返)洛人员,应提前报备 ,抵洛后未报备的,应于24小时内进行补录报备 。入洛时持48小时内核酸检测阴性证明,抵洛后24小时内再进行一次核酸检测 ,之后48小时内再进行一次核酸检测。提前报备人员需采取“集中隔离医学观察 ”管理措施的,免除集中隔离费用。

洛阳市疫情管控最新规定(洛阳市疫情管控最新规定消息)-第1张图片

入洛时持48小时内核酸检测阴性证明,抵洛后24小时内再进行一次核酸检测 ,之后48小时内再进行一次核酸检测 。提前报备人员需采取“集中隔离医学观察”管理措施的,免除集中隔离费用。

洛阳市疫情管控最新规定(洛阳市疫情管控最新规定消息)-第2张图片

对境外来(返)洛人员实施“5天集中隔离医学观察 3天居家隔离”管理措施。对近7日内有高风险区旅居史的来(返)洛人员,抵洛后采取“7天居家隔离 ”管理措施 。对近7日内有低风险区(高风险区所在县 、市、区、盟的其他地区)旅居史的来(返)洛人员 ,抵洛后落实“7天居家健康监测”管理措施。

洛阳市疫情管控最新规定(洛阳市疫情管控最新规定消息)-第3张图片

离开洛阳 所有到中高风险地区人员须向单位或居住地报备。进入洛阳 境外来(返)洛人员应提前3天向目的地村(社区)和单位报备 ,由目的地县区从其入豫第一落脚点或郑州市集中隔离点,点对点闭环转运至本地 。

现在需要14天隔离 。建议返洛前与目的地所属社区(村)联系确认,以最新答复为准!洛阳市疫情防控政策(2021年11月11日更新)境外来洛人员要在第一入境点隔离满14天后 ,由各县区派专车从入豫第一落地点或郑州市集中隔离点,闭环转运至本地,继续实施“7天集中隔离+7天居家隔离”。

洛阳做好疫情常态化防控的通告洛阳最新疫情管控措施

〖壹〗 、后续防控要求:城市区责任:各城市区需扛牢疫情防控责任 ,落实常态化防控措施,保障群众正常生产生活,倡导居民非必要不出市、不跨县 ,谨慎接待外来人员,防止疫情输入。市民防护建议:保持良好生活习惯,科学佩戴口罩、不握手 、勤洗手 。避免聚餐 、聚会、聚集 ,不去人群密集或空气不流通场所。出现发热、咳嗽等症状时,主动到发热门诊规范就诊。

〖贰〗 、把好社区防控关机关事业单位、居民小区、村庄等疫情防控卡点可以撤销,恢复正常通行;社区门口 、楼院张贴的关于疫情防控的宣传海报、通告、条幅等要及时更换为文明创建 、爱国卫生运动等宣传彩页、海报 ,但基础性的防控措施 ,如外来人员登记制度、体温测量 、查验健康码等工作要坚持不懈 。

〖叁〗、洛阳市孟津区新冠肺炎疫情防控指挥部办公室关于做好当前疫情防控工作的通告当前,国内疫情点多面广、局部聚集,疫情防控形势异常严峻复杂。

〖肆〗 、请各城市区坚决扛牢疫情防控责任 ,落实好常态化疫情防控措施,安排好群众正常生产生活,并倡导广大居民非必要不出市 、非必要不跨县 ,谨慎接待外来人员,防止疫情输入。

〖伍〗、主动劝导身在外地的亲人不返乡祭扫 。返乡主动报备,严格落实防控措施全县所有村、小区 、单位要加强疫情防控卡口值班值守工作 ,落实横幅、公告、小喇叭等宣传措施;做好外来人员排查登记工作,督促进出村 、小区、单位人员落实戴口罩、扫场所码 、测体温等“三个一 ”防控措施。

〖陆〗、严格管控经营行为:严禁餐饮、夜市排挡及农村集体聚餐,劝停不属于通告明确的水 、电、气等非生活必需品经营店 ,为广大群众敲响安全“警钟”。督促落实防控措施:督促超市从业人员在做好疫情防控措施常态化的基础上,大力宣传社会面管控管理要求和违规惩戒规定 。

2022河南春节返乡人员最新规定(持续更新)

〖壹〗、022年河南春节返乡人员最新规定如下(持续更新):返乡报备与核酸检测要求:“双节”期间,全省严格落实返乡人员报备制度。省外来豫返豫人员及省内重点行业人员返乡 ,需提前3天向目的地村(社区) 、单位报备 ,并持有48小时内核酸检测阴性证明。抵达后须如实报告个人行程 。

〖贰〗 、022年春节期间,漯河市要求返乡人员提前3天向居住地社区(村)报备,并需持有48小时内核酸检测报告 ,返乡后落实分类管理措施 。具体要求如下:提前3天报备根据漯河市新冠肺炎疫情防控指挥部办公室发布的《致所有在外工作人员的提醒函》,确需从外地市返乡的人员,需提前3天向居住地社区(村)报备。

〖叁〗、022年春节期间 ,省外入商人员、省内中高风险地区所属地市人员返乡商丘需提前3天向社区报备。具体规定如下:报备要求:适用人群:省外入商人员 、省内中高风险地区所属地市人员 。报备时间:务必提前3天向社区报备。核酸检测要求:需持48小时内核酸检测阴性证明。

〖肆〗、按规定配合做好核酸检测和相应的管控措施 。高风险岗位人员:包括收治新冠肺炎及隔离人员的定点医院医务人员、集中隔离场所工作人员 、在陆港空口岸接触入境人员和进口货物的人员等。尽量避免出行,确需返河或回乡的,须脱离工作岗位14天以上且持48小时内核酸阴性证明。

〖伍〗、022年春节后返回焦作工作的最新规定依据焦作市1月27日发布的2022年疫情防控6号通告 ,具体如下:国内中高风险地区或14天内有中高风险地区旅居史的来(返)焦人员:落实“14天集中隔离+7天居家健康监测 ”管控措施,期间进行7次核酸检测 。

〖陆〗、022年周口春节返乡健康提示如下:提前做好行程规划非必要不出行:坚持非必须不出境,倡导就地过节 ,非必要不出周 、不返周。避免前往风险地区:不去中高风险地区、报告确诊病例地区及非中高风险地区的陆路边境口岸城市旅游、出差 、探亲。错峰返乡:鼓励春运期间错峰、避峰返乡、返岗 、返校 。

洛阳是疫区吗现在

通过查询相关资料显示:洛阳现在不是疫区。现在是2022年12月26日,截止2022年12月26,最新数据显示 ,洛阳地区近来没有低 、高风险区域 ,都是常态化防控区,所以洛阳现在不是疫区。

洛阳市不是疫区 。截止至2022年11月25日,据公开资料显示 ,河南省洛阳市为全域常态或防控区域 。

据说现在不是疫区的火车已经不用做核酸检测了,宁波和洛阳都不是疫区,应该是不用了。

需提供48小时核酸阴性证明。中高风险区来济源需要核酸检测证明 ,洛阳属于疫区,虽然不是特别严重,但是出市到济源需要隔离 。

老城区。洛阳市 ,简称“洛 ”,别称洛邑、洛京,河南省地级市。洪进市场的地理位置处于洛阳市老城区 ,通过查询洛阳市疫情防控中心可知,截止2022年10月12日,洛阳暂无高中低风险地区 ,全域都是常态化防控区域 。

相关推荐

  • 疫情正能量语录(疫情正能量句子励志短句子)

    疫情正能量语录(疫情正能量句子励志短句子)

    关于疫情的正能量句子20句(疫情中的正能量:唤醒人心的美好)〖壹〗、疫情中,医生和护士们无私奉献,成为最美的逆行者,他们的身影照亮了前行的道路。口罩紧缺时,群众无偿制作口罩,这份付出和爱心,如同冬日里的暖阳,温暖人心。无数人克服恐惧,加入志愿者队伍,他们的行动如同星星之火,可以燎原。网络上涌现的抗疫正能量内容,传递着勇气、希望和爱,让我们在黑暗中看到光明。...

  • 【明星疫情捐款,疫情期间明星捐款名单以及数目多少元】

    【明星疫情捐款,疫情期间明星捐款名单以及数目多少元】

    李娜向家乡武汉捐款300万,还有哪些运动明星捐款?〖壹〗、李娜,这位前中国网球明星,向她的家乡武汉捐款300万人民币,以支持疫情防控工作。李娜曾多次赢得大满贯冠军,她的捐赠体现了体育界对抗疫斗争的支持。晏紫,另一位中国网球运动员,也向武汉捐款1000万人民币。晏紫的家乡也是武汉,她的慷慨捐赠展现了她对家乡的深厚情感以及社会责任感。〖贰〗、当韩红的捐赠名单...

    2026/04/10
  • 疫情如实上报/疫情上报流程图

    疫情如实上报/疫情上报流程图

    如何快速在线上报疫情选取“城市服务”选项在支付页面中,向下滑动屏幕至“生活服务”分类,点击“城市服务”进入本地化服务界面。图:城市服务入口位置示意图定位“疫情专区”功能在城市服务页面中,向上滑动屏幕至“疫情专区”板块,该区域整合了疫情防控相关服务功能。使用微信进行疫情上报统计,可借助“统计帮”微信小程序实现,具体操作步骤如下:准备工作设备与工具:使用iPh...

    2026/04/09
  • 街道速度疫情/街道办事处疫情防控信息

    街道速度疫情/街道办事处疫情防控信息

    北京疫情波峰值下降,上海将进入波峰顶部北京疫情第一波已过峰值,上海则可能即将进入疫情波峰顶部。北京疫情波峰值下降情况整体趋势:北京疫情第一波已过峰值,作为世界化大都市,人口密集且冬季寒冷,病毒传播速度较快,但近来疫情整体呈下降趋势。社会活动恢复:北京市区街道人流量逐渐增加,商超、酒店、车站等公共设施人流明显高于上周。月6日数据显示,伦敦住院人数连续4天下降...

    2026/04/09
  • 兰州那边疫情怎么样(兰州的疫情咋样)

    兰州那边疫情怎么样(兰州的疫情咋样)

    兰州深夜通报:严格落实一周临时性管控措施,当地疫情形势如何?兰州深夜通报:严格落实一周临时性管控措施,当地疫情形式首先是对街道进行了严格的管控,其次是对居民区进行了严格的管控,再者是对核酸检测采取了高强度的手段,另外就是对重要的场所进行消杀,还有就是对流动场所加强管理。需要从以下五方面来阐述分析兰州深夜通报:严格落实一周临时性管控措施,当地疫情形势具体如何...

  • 包含上海医院疫情医院的词条

    包含上海医院疫情医院的词条

    有担当,讲奉献,赢未来!上海天佑医院召开疫情防控工作总结大会月5日下午,上海天佑医院召开了2022年上半年工作暨疫情防控工作总结大会,蔡剑飞院长主持会议并作了《齐心协力战疫情,责任担当讲奉献》的主题报告。责任担当,无私奉献蔡剑飞院长回顾了过去两年多的抗疫防疫工作。上海天佑医院通过迅速行动、总结经验、多科室发力及科学防疫部署,开启2022下半年经营发展“快...

  • 疫情在哪看书/疫情去哪看

    疫情在哪看书/疫情去哪看

    苹果软件免费看书iPhone有什么好用的读书软件〖壹〗、快读简介:快读是一款功能强大的免费阅读软件,提供了丰富的图书资源,包括小说、漫画、杂志等多种类型。特点:界面简洁明了,操作流畅,支持离线下载和多种阅读模式,满足不同用户的阅读需求。宜搜简介:宜搜是一款综合性的免费阅读软件,涵盖了小说、新闻、资讯等多种内容。〖贰〗、菠萝包轻小说菠萝包轻小说,二次...

    2026/04/09
  • 六七年疫情/1967年疫情爆发

    六七年疫情/1967年疫情爆发

    由肺炎想起牛顿与伦敦大瘟疫——“家里蹲”科研成果由肺炎想起牛顿与伦敦大瘟疫——“家里蹲”科研成果1665年,一场瘟疫席卷全英国,这场瘟疫即为历史上著名的伦敦大瘟疫,也称黑死病。当时的医疗条件很差,人心惶惶,许多人选取回到乡村躲避。牛顿也在这场瘟疫中离开剑桥大学,回到了家乡沃尔索普进行自我隔离。年伦敦大瘟疫期间,剑桥学生伊萨克·牛顿因大学关闭返回家庭农场,...

    2026/04/09
  • 【疫情捐赠诗句,疫情捐赠的文案】

    【疫情捐赠诗句,疫情捐赠的文案】

    你知道那些疫情下的诗句吗?〖壹〗、以下是一些疫情下的诗句:日本捐赠中国物资诗句山川异域,风雨同天:这句诗体现了虽然地域不同,但在疫情这场风雨中,中日两国人民同舟共济、共克时艰的情谊。韩国捐赠中国物资诗句兄弟同心,其力断金:强调了中韩两国如同兄弟一般,在疫情面前团结一心,就能产生强大的力量战胜困难。〖贰〗、以下是几首关于疫情的七律诗句:城市灯火与医者心寒蛩...

    2026/04/09
  • 包含疫情武汉问责的词条

    包含疫情武汉问责的词条

    都什么时候了还在搞“给领导先配口罩”?在疫情防护物资紧缺的背景下,“给领导先配口罩”是违规且应受严厉问责的行为,这种官僚主义、享乐主义现象必须警惕和杜绝。具体分析如下:事件背景与核心问题2020年2月1日,武汉市红十字会临时仓库处,一名男子驾驶武汉市政府办公厅公务用车领取一箱3M口罩,声称“给领导配的”。事件起因是2月1日媒体曝光武汉市政府办公厅公务用车领...

    2026/04/09
返回顶部