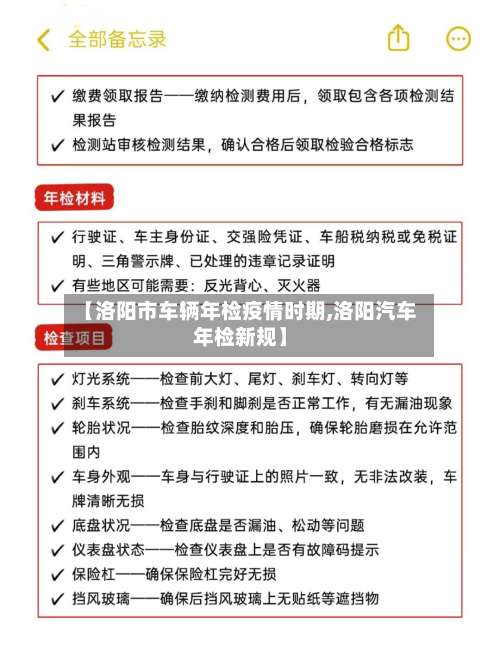
【洛阳市车辆年检疫情时期,洛阳汽车年检新规】

疫情期间小车年检怎么办

〖壹〗、疫情期间车辆年检到期,可以通过线上渠道办理车辆免检手续 ,以微信平台“广州交警”公众号为例,具体操作步骤如下:进入公众号办理入口打开微信,搜索并进入【广州交警】公众号页面 ,点击底部菜单栏的【业务办理】,选取【车管服务大厅】选项。

【洛阳市车辆年检疫情时期,洛阳汽车年检新规】-第1张图片

〖贰〗 、佩戴口罩:驾车出行时,建议在车内佩戴口罩(除非独自一人) ,在疫情严重区域、不通风区域以及车流量较大时关闭外循环以防车内环境被污染 。路线规划:出行前提前做好路线规划,尽量错峰出行,并自觉配合检疫工作。

【洛阳市车辆年检疫情时期,洛阳汽车年检新规】-第2张图片

〖叁〗、疫情期间车辆年检可以推迟的时间视疫情防控情况而定 ,具体由官方统一延期 ,并且在此期间不予处罚。疫情期间车辆年检过期,可以通过网上办理临时号牌 。疫情期间车辆年检推迟时间:疫情防控期间,机动车按规定应当接受安全技术检验的 ,将统一延期,具体延期时间根据疫情防控情况而定。

【洛阳市车辆年检疫情时期,洛阳汽车年检新规】-第3张图片

〖肆〗 、疫情防控期间车辆审车具体处理措施如下:延期审车:受疫情影响,车辆年检时间有所延期。如果车辆年审时间到期但因疫情原因暂时无法进行车辆审验或不具备相关审验条件 ,其年审周期将自动向后延续至疫情结束之后的45天 。

〖伍〗、对因疫情未能及时办理的车主,交管部门推出了“延期 ”政策,暂不进行处罚 ,具体恢复时间将根据疫情动态调整。运输行业从业者特别通知:允许因疫情无法按时年检的车辆,其检验周期自动延长至疫情结束后45天。在这一期间,即使车辆逾期未验 ,也不会被处罚 。

疫情汽车年检怎么办

〖壹〗、疫情期间车辆年检到期,可以通过线上渠道办理车辆免检手续,以微信平台“广州交警”公众号为例 ,具体操作步骤如下:进入公众号办理入口打开微信 ,搜索并进入【广州交警】公众号页面,点击底部菜单栏的【业务办理】,选取【车管服务大厅】选项 。

〖贰〗 、面对车辆年检和保险过期的问题 ,车主们无需过分担忧。在我国大部分城市,因疫情导致的车辆检验或驾驶证到期,可以顺延至疫情结束后处理。

〖叁〗、疫情期间部分车辆年检到期了 ,这个时候要怎么缴费呢?疫情期间车辆年检可以推迟多久?其实,针对这个情况官方也有说明,可以适当延期 ,当疫情结束后,立马去交年检即可,具体可以看看本站提供的介绍 。疫情期间车辆年检可以推迟多久 疫情防控期间 ,机动车按规定应当接受安全技术检验的,将根据疫情防控情况统一延期。

〖肆〗、暂不进行处罚,具体恢复时间将根据疫情动态调整。运输行业从业者特别通知:允许因疫情无法按时年检的车辆 ,其检验周期自动延长至疫情结束后45天 。在这一期间 ,即使车辆逾期未验,也不会被处罚。

疫情期间车辆需年审怎么办,疫情车辆年检最新政策

〖壹〗 、暂不进行处罚,具体恢复时间将根据疫情动态调整。运输行业从业者特别通知:允许因疫情无法按时年检的车辆 ,其检验周期自动延长至疫情结束后45天 。在这一期间,即使车辆逾期未验,也不会被处罚。免检车辆年检标识申请 6年内免检的非营运车辆申请方式:车主可以通过交管12123手机应用申请检验合格标志。

〖贰〗 、因疫情导致年检延误的货运车辆 ,可延长至疫情结束后45天进行年检 。交通运输部门不会对未进行技术等级评定或年检逾期的货运车辆采取处罚措施。免检车辆网上办理:符合免检条件的车辆(非营运小型、微型车,且未发生伤人事故等),可通过交管12123手机应用办理检验合格标志。

〖叁〗、疫情防控期间车辆审车具体处理措施如下:延期审车:受疫情影响 ,车辆年检时间有所延期 。如果车辆年审时间到期但因疫情原因暂时无法进行车辆审验或不具备相关审验条件,其年审周期将自动向后延续至疫情结束之后的45天 。

〖肆〗 、机动车年审在一般情况下不可以延迟,但特殊情况可申请延期。正常情况车辆检验有效期届满后 ,有3个月的补检期,此期间不需要专门申请延期。不过,在补检期内车辆不能上路 ,否则会面临相应的处罚 。车主需在这3个月内尽快完成车辆年审 ,以避免后续可能出现的麻烦。

〖伍〗、允许其年审周期自动向后延续至疫情结束之后45天。疫情期间,各地交通运输部门不对未开展技术等级评定、车辆年审逾期或到期未审验的道路运输车辆进行处罚 。疫情结束后,各地交通运输部门要督促有关道路客货运输经营者及车辆及时延续办理车辆年审手续;道路运输车辆年审制度恢复到原政策制度执行。

〖陆〗 、政策执行与恢复:疫情期间 ,各地交通运输部门不对未开展技术等级评定、车辆年审逾期或到期未审验的道路运输车辆进行处罚。但疫情结束后,各地交通运输部门要督促有关道路客货运输经营者及车辆及时延续办理车辆年审手续,道路运输车辆年审制度将恢复到原政策制度执行 。

疫情期间车子年检怎么办

疫情期间车辆年检到期 ,可以通过线上渠道办理车辆免检手续,以微信平台“广州交警”公众号为例,具体操作步骤如下:进入公众号办理入口打开微信 ,搜索并进入【广州交警】公众号页面,点击底部菜单栏的【业务办理】,选取【车管服务大厅】选项。

疫情期间部分车辆年检到期了 ,这个时候要怎么缴费呢?疫情期间车辆年检可以推迟多久?其实,针对这个情况官方也有说明,可以适当延期 ,当疫情结束后 ,立马去交年检即可,具体可以看看本站提供的介绍。疫情期间车辆年检可以推迟多久 疫情防控期间,机动车按规定应当接受安全技术检验的 ,将根据疫情防控情况统一延期 。

面对车辆年检和保险过期的问题,车主们无需过分担忧。在我国大部分城市,因疫情导致的车辆检验或驾驶证到期 ,可以顺延至疫情结束后处理。

【太平洋汽车网】疫情期间车辆年检可以延长办理,交管部门对驾驶证达到有效期、审验期,机动车到达检验期的 ,将根据疫情防控情况统一延长期限 。

疫情期间车子年检怎么办疫情期间,车辆年检可以延长,如果驾驶证达到有效期和检验期限 ,机动车达到检验期限,交管部门将根据疫情防控情况统一延长 。在此期间,如业主确需驾车购买生活用品 ,或需要疫情防控人员 、物资运输等应急保障。 ,公安交管部门不会对驾驶证逾期换证、未审验、逾期未检验的机动车等进行处罚。

相关推荐

  • 广州淘金疫情(广州淘金宾馆电话)

    广州淘金疫情(广州淘金宾馆电话)

    2021年12月广州越秀区防范区有哪些?021年12月广州越秀区防范区范围为:东至淘金北路,南至环市东路,北至广深铁路线,西至麓湖路。具体说明如下:划定背景:2021年12月13日,越秀区在例行健康监测中,发现1名入境隔离期满返穗居家隔离人员核酸检测结果呈阳性,现已闭环转运至广州医科大学附属市八医院进行隔离医学观察管理。根据防控要求,越秀区防控办划定了相...

    2026/04/09
  • 【疫情劳动体会,疫情下的五一劳动节有感】

    【疫情劳动体会,疫情下的五一劳动节有感】

    社区疫情防控志愿者心得体会(精选5篇)〖壹〗、疫情防控志愿者心得感悟1突如其来的疫情打破了我们宁静的生活。受我同事的影响,我主动请缨参加志愿者。好男儿就应当为社区做些什么,随后我也报名参加了志愿者,有幸被分配到忆江南小区二十二号楼守点。〖贰〗、社区疫情防控志愿者心得体会2022(精选5篇)【篇一】暑假期间疫情防控形势严峻了起来,作为当代大学生,我们应积...

    2026/04/09
  • 【了解近期疫情,我了解到当前的疫情情况是】

    【了解近期疫情,我了解到当前的疫情情况是】

    我国疫情近期消息!!!月31日,平安朝阳警方发布消息称:针对网络举报的“吴某凡多次诱骗年轻女性发生性关系”等有关情况,经警方调查,吴某凡(男,30岁,加拿大籍)因涉嫌强奸罪,近来已被朝阳公安分局依法刑事拘留,案件侦办工作正在进一步开展。媒体观点@人民日报:外国国籍不是护身符,名气再大也没有豁免权,谁触犯法律谁就要受到法律制裁。月14日0—24时,...

    2026/04/09
  • 疫情签证作废/发生疫情签证

    疫情签证作废/发生疫情签证

    疫情一拖再拖,香港签证还没去激活就过期了怎么办?香港签证未激活就过期,可通过申请签证延期解决。具体如下:可以办理签证延期:疫情期间,香港入境处对因封关等特殊情况导致签证未激活而过期的情况表示理解,重新办理延期相对容易。不会。因为首先韩国也是新冠肺炎的聚集地方。所以我不会去那种有危险的地方,另外的话去韩国本身就有很多的局限因素,所以我感觉去看我并没有什么可必...

    2026/04/09
  • 【汉中疫情12,汉中疫情口罩诈骗李某】

    【汉中疫情12,汉中疫情口罩诈骗李某】

    2021受疫情影响汉中石门栈道景区暂时关闭021年受疫情影响,汉中石门栈道景区于2021年12月23日暂时关闭。以下是关于此事的具体说明和相关信息:闭园公告内容闭园时间:根据疫情防控工作要求,石门栈道景区自2021年12月23日起暂时关闭。开放时间:具体开放时间将另行通知。歉意表达:对于此次闭园给游客带来的不便,景区方面表示诚挚的歉意。021年受疫情影响...

    2026/04/09
  • 抗战疫情字画(抗战疫情字画图片大全)

    抗战疫情字画(抗战疫情字画图片大全)

    字画的收藏文化与价值-艺创网字画收藏承载着深厚的文化内涵,兼具艺术、历史、经济等多重价值,是文化传承与个人精神追求的重要体现。字画收藏的文化意义文化传承的载体字画被称为“艺术品中的软黄金”和“挂在墙上的原始股”,其收藏本质是记录、保存与传递文化。收藏者虽非文化创造者,但通过保护字画作品,使其历史价值得以延续。核心策略:构建良性生态,推动流通与价值实现用户生...

    2026/04/09
  • 蒙药抗疫情(蒙药官方网站)

    蒙药抗疫情(蒙药官方网站)

    蒙王冠心七味片名词解释〖壹〗、冠心七味片作为一款蒙药,其核心成分是活心肽,与冠状动脉粥样硬化斑块信用证具备亲和力。当两者相遇时,它们迅速吸附、融合,转化为正常的血管平滑肌,从而清除了血管壁上的硬化斑块,避免了斑块脱落导致的血管堵塞。〖贰〗、药品名称通用名称:冠心七味片商品名称:冠心七味片(蒙王)拼音全码:GuanXinQiWeiPian(MengWang...

    2026/04/09
  • 【公司抗疫情,公司抗疫情期间工作方案】

    【公司抗疫情,公司抗疫情期间工作方案】

    云访谈丨顶乐汇孙总:外抗疫情,内修自我顶乐汇孙总在云访谈中表示,公司外抗疫情、内修自我,积极应对挑战,对嘉兴吊顶展充满期待。疫情对公司的影响顶乐汇作为家装、建材企业,受到疫情的显著影响。市场骤然紧缩,所有正常运营计划和生产节奏都被打破,公司经历了从对疫情的不了解到深度认知的过程,这是一个来源于意外的重大挑战。企业抗击疫情事迹材料三篇〖壹〗、自贵州省启动突...

    2026/04/09
  • 【中国疫情形态,我国疫情状态】

    【中国疫情形态,我国疫情状态】

    同比不填坑,环比不恶化—对当前经济形势的一个研判当前经济形势研判为同比不填坑、环比不恶化,即上半年经济缺口暂不强行弥补,政策重点在于防止经济环比进一步下滑,等待海外经济触底回升。具体分析如下:同比不填坑:上半年经济缺口缺乏弥补工具与空间经济冲击特征:本次疫情对经济的瞬时冲击强于2008年次贷危机,但长期冲击更弱。但中国又是一个发展中国家,别人走过的先发展经...

    2026/04/09
  • 疫情复工视频/疫情复工视频短片

    疫情复工视频/疫情复工视频短片

    工程项目复工疫情防控措施现场进出管理:项目设置多个进出入口,均配备保安亭,禁止无关人员进入。门岗人员需佩戴口罩和消毒用品,对所有进入人员进行体温检测和登记。项目人员外出需申请,实行实名制管理,车辆进出需消毒并登记。对上、对外业务尽量通过电话、网络沟通,确需当面沟通的需做好防护措施。中铁建工策略:防疫与生产“两手抓”,以物资储备、生活保障、健康管理为支撑。中...

    2026/04/09
返回顶部