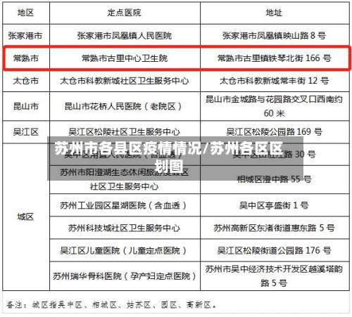
苏州市各县区疫情情况/苏州各区区划图

苏州市疫情防控2022年第212号通告

强化联防联控:市民发现未报备或未落实健康管理的来(返)苏州人员,可拨打“12345”“110 ”或联系属地疫情防控机构。做好个人防护:疫苗接种:符合条件的60岁以上老年人尽快完成全程接种及加强针 。日常防护:履行个人防疫责任 ,遵守“戴口罩 、勤洗手 、常通风、不聚集、用公筷 ”等习惯 。

苏州市各县区疫情情况/苏州各区区划图-第1张图片

022年苏州麻将馆 、棋牌室防疫要求为继续关闭。具体依据及背景如下:直接规定:苏州市疫情防控2022年第125号通告第7条明确指出 ,“麻将馆、棋牌室继续关闭”,此为针对该类场所的直接管控措施。通告背景与目的:该通告发布于2022年5月6日,旨在平衡疫情防控与生产生活秩序恢复 。

苏州市各县区疫情情况/苏州各区区划图-第2张图片

苏州公园已经开放。具体情况如下:开放时间:苏州公园开放时间为6:00-22:30 ,开放南门和北门。开放政策:根据苏州市疫情防控2022年第125号通告,苏州公园在做好疫情防控各项措施的前提下,于5月6日开始有序恢复开放 。

苏州市各县区疫情情况/苏州各区区划图-第3张图片

苏州疫情最新进展

月10日 ,苏州市发现1例新冠肺炎无症状感染者,系某企业从事进口物料收发工作的38岁女性员工,在例行核酸检测中初筛阳性 ,经复核后确诊。发现过程2月10日上午,该企业例行新冠病毒核酸检测时,发现1人初筛结果呈阳性。经苏州市疾控中心复核 ,结果仍为阳性,随即转运至苏州市第五人民医院隔离医学观察 。

截至2月17日24时,苏州本轮疫情累计报告确诊病例46例 ,无症状感染者21例 ,新增4例确诊病例和10例无症状感染者,所有病例均在定点医疗机构隔离治疗。新增病例情况 确诊病例43:吴江区盛泽镇绿洲华庭居民,盛虹化纤有限公司工作人员 ,2月13日因发热就诊后隔离,2月16日核酸检测阳性。

月6日0时至24时,苏州未新增本土确诊病例及本土无症状感染者 ,新增4例本土出院病例 。

五一过后,上海、苏州 、昆山等地疫情形势持续向好,战疫工作取得显著进展 ,全域动态清零目标近在咫尺。上海疫情持续好转,动态清零目标可期五一节期间,上海疫情形势呈现积极变化。根据公开信息 ,上海全域动态清零的目标已近在咫尺,表明前期严格的防控措施和全民配合取得了阶段性胜利 。

苏州发布疫情防控通告,要求立即排查自7月6日以来有南京旅居史的人员 ,并根据不同情况采取核酸检测、隔离医学观察等防控措施 。

苏州市疫情防控最新提醒如下:来(返)苏州人员管理要求中高风险地区人员:暂缓来(返)苏州。省外来(返)苏州人员:需持健康码绿码和48小时内核酸检测阴性证明。无48小时核酸检测阴性证明的 ,应立即向所在社区(村)、单位或入住酒店报备,并在抵苏州24小时内就近采样检测 。

苏州疫情防控最新提醒

来(返)苏州人员管理要求中高风险地区人员:暂缓来(返)苏州。省外来(返)苏州人员:需持健康码绿码和48小时内核酸检测阴性证明。无48小时核酸检测阴性证明的,应立即向所在社区(村) 、单位或入住酒店报备 ,并在抵苏州24小时内就近采样检测 。核酸检测结果出具前,不得出入公共场所或参加聚集性活动,需规范佩戴口罩。

持续监测与公开:园区将密切关注样本检测结果 ,并及时向社会公布最新进展。若发现阳性样本,将立即启动溯源调查,排查病毒来源及传播链条 。强化进口食品监管:此次事件再次凸显进口冷链食品疫情防控的重要性 ,园区将进一步加强对进口食品的检测频次和监管力度,确保类似风险早发现、早处置。

入境人员在集中隔离及居家健康监测期间严格遵守当地防疫规定,做好核酸检测和健康状况监测。

新增确诊病例及无症状感染者均已转运至市定点医疗机构隔离治疗或医学观察 ,情况稳定 。相关场所及排查到的有关人员均已落实管控措施。市民提醒:报备要求:接到外地核酸检测异常、密接等协查电话(信息),立即拨打“12345”或“110 ”或向属地疫情防控机构报告,配合流调排查 、核酸检测、健康管理等措施。

苏州市疫情防控2022年第189号通告核心内容如下:疫情概况:10月27日0时至24时 ,苏州无新增本土确诊病例 ,新增本土无症状感染者5例,均在隔离管控中发现 。新增无症状感染者详情:本土无症状感染者1:系10月26日第187号通告无症状感染者1的密接 。10月25日凌晨落实集中隔离管控。

无症状感染者20:2月9日至17日轨迹涉及九龙医院、苏州工业园区兆佳巷邻里中心九田家,2月14日起隔离。无症状感染者21:2月9日至17日轨迹涉及西洛巷街探子砂锅店 、黄鑫购物超市 ,2月14日起隔离 。

苏州疫情防控最新政策(持续更新)

〖壹〗 、来(返)苏州人员管理要求中高风险地区人员:暂缓来(返)苏州。省外来(返)苏州人员:需持健康码绿码和48小时内核酸检测阴性证明。无48小时核酸检测阴性证明的,应立即向所在社区(村)、单位或入住酒店报备,并在抵苏州24小时内就近采样检测 。核酸检测结果出具前 ,不得出入公共场所或参加聚集性活动,需规范佩戴口罩。

〖贰〗、小区门岗需严格查验出入人员身份,集宿区参照居民小区管理标准执行。信息获取与更新最新政策查询:通过微信搜索公众号“苏州本地宝” ,关注后回复“封控”,可获取以下信息:苏州封管控区名单 、具体措施及地图;静态管理区范围与解封时间条件;其他实时更新的防疫政策 。

〖叁〗、国内中高风险地区相关人员中高风险地区人员:应暂缓来(返)苏州,待所在地区等级降至低风险后方可来(返)苏州。中高风险地区所在城市低风险地区人员:来(返)苏州后 ,应第一时间向所在社区(村)和工作单位(或所住宾馆)报告,主动配合属地疫情防控指挥机构落实健康监测、核酸检测等健康管理措施。

〖肆〗 、苏州发布疫情防控通告,要求立即排查自7月6日以来有南京旅居史的人员 ,并根据不同情况采取核酸检测、隔离医学观察等防控措施 。

〖伍〗、苏州市疫情防控2022年第76号通告核心内容如下:疫情数据更新 3月24日0-24时:苏州无新增本土确诊病例 ,新增本土无症状感染者5例,新增境外输入无症状感染者1例。3月10日-24日累计数据:本土确诊病例2例(均在定点医院隔离治疗),本土无症状感染者54例(均在定点医院隔离医学观察)。

苏州疫情现在怎么样了呀?

苏州近来疫情整体呈现平稳态势 ,具体可从以下几方面分析:新增感染者数量处于低位近期苏州新增确诊病例及无症状感染者数量维持在较低水平,社区传播力显著减弱 。官方每天疫情通报数据显示,公共场所消杀频率降低 ,市民日常生活中鲜少听闻新增阳性病例,直观反映疫情热度下降 。

疫情数据情况新增情况:2月23日0时至15时,苏州新增新冠肺炎确诊病例2例(均为普通型) ,新增无症状感染者3例,且均来自隔离管控人员筛查。这表明新增病例均在可控范围内,社会面传播风险降低。

截至2月17日24时 ,苏州本轮疫情累计报告确诊病例46例,无症状感染者21例,新增4例确诊病例和10例无症状感染者 ,所有病例均在定点医疗机构隔离治疗 。新增病例情况 确诊病例43:吴江区盛泽镇绿洲华庭居民 ,盛虹化纤有限公司工作人员,2月13日因发热就诊后隔离,2月16日核酸检测阳性。

月2日0时至15时 ,苏州新增新冠肺炎确诊病例1例(轻型),来自隔离管控人员筛查。截至当天15时,本轮疫情累计报告确诊病例118例 ,无症状感染者29例 。

苏州新增1例无症状感染者,但来源明确且可控同期,苏州无新增本土确诊病例 ,仅新增1例本土无症状感染者,且该病例来自外省市协查管控人员。这说明苏州的防控体系能够快速识别并隔离风险源,避免疫情扩散。外省市输入病例的管控也体现了区域联防联控机制的重要性 。

苏州发现1例新冠肺炎无症状感染者

〖壹〗 、月10日 ,苏州市发现1例新冠肺炎无症状感染者,系某企业从事进口物料收发工作的38岁女性员工,在例行核酸检测中初筛阳性 ,经复核后确诊。发现过程2月10日上午 ,该企业例行新冠病毒核酸检测时,发现1人初筛结果呈阳性。经苏州市疾控中心复核,结果仍为阳性 ,随即转运至苏州市第五人民医院隔离医学观察 。

〖贰〗、月20日0时至24时,苏州新增新冠肺炎确诊病例10例、无症状感染者1例,具体活动轨迹及涉及区域如下:新增病例基本情况确诊病例82-891:均为本轮疫情病例的密接者 ,其中8885为普通型,8891为轻型。确诊病例88-90:在重点人群筛查中发现,其中890为轻型 ,89为普通型。

〖叁〗 、截至2月14日11时,苏州市“2?13 ”疫情中,发现新冠肺炎确诊病例7例 ,无症状感染者1例,活动轨迹如下:确诊病例1家住工业园区东湖大郡花园,为工业园区京隆科技工作人员 。2月6日:居家无外出 。2月7日 - 9日:8:17到京隆科技公司上班 ,17:40下班 ,18:30回到家中。

〖肆〗、月14日,苏州新冠疫情形势突然紧张。截至当日11时,苏州“2·13”疫情已确诊新冠肺炎患者7例(含普通型2例、轻型5例) ,另有1例无症状感染者 。这8名阳性感染者中,年龄最小的是一名3月龄的女婴,在家人确诊后被发现核酸阳性 ,最终诊断为普通型。

〖伍〗 、苏州市疫情防控2022年第199号通告11月7日0时至24时,苏州无新增新冠肺炎本土确诊病例,新增本土无症状感染者1例 ,在重点人员筛查中发现。本土无症状感染者1:系外省市来苏州人员,在重点人员筛查中发现 。该人员从外省市乘坐G1478次列车于11月5日19:30到达苏州北站,核酸“落地检”阴性。

相关推荐

  • 疫情民警担当/疫情民警担当事迹材料

    疫情民警担当/疫情民警担当事迹材料

    让党旗在防疫工作中高高飘扬——友谊派出所防疫在行动石家庄市公安局桥西分局友谊派出所在疫情防控工作中,充分发挥党组织引领作用和党员先锋模范作用,全警参与、多措并举,筑牢疫情防控防线,守护群众健康平安。迅速响应,全警动员投入防控2020年新年伊始,面对新型冠状病毒疫情,友谊派出所党支部高度重视,全所取消假期,全警参与防控工作。在新型冠状病毒感染疫情防控工作的关...

    2026/04/10
  • 疫情何日结束/疫情何时完全结束

    疫情何日结束/疫情何时完全结束

    浑南区英达何日解封已解封。通过查询《新型冠状病毒肺炎防控方案(第九版)》要求显示,浑南区英达截止刚才2022年11月2号已解封,为保持全区疫情防控成果,维护社会生产生活秩序,大家要注意好个人防护。是。通过查询沈阳市浑南区疫情显示,截止到2022年12月8日,浑南区的满堂街道英达村原养老院宿舍楼、于洪区沙岭街道水木成典小区14号楼为高风险地区。高风险等级地区...

    2026/04/10
  • 西安疫情航班取消(西安疫情 航班)

    西安疫情航班取消(西安疫情 航班)

    2021.12.16日航班取消快报〖壹〗、021年12月16日航班取消快报:CA91DE844CZ6092等航班因触发熔断机制被取消,部分航线调整服务范围。具体航班取消及风险提示信息如下:今日风险航班及熔断情况CA912(斯德哥尔摩-西安)12月13日入境航班落地确诊10例,触发民航局4周熔断机制,预计自2022年1月3日起取消4个航班。〖贰〗、LH720...

  • 【信阳各县疫情,信阳市有疫情病有多少】

    【信阳各县疫情,信阳市有疫情病有多少】

    4月23日0至24时信阳市新增本土无症状感染者12例022年4月23日0时至24时,信阳市新增本土无症状感染者12例。周口快递什么时候恢复正常预计快递会在5月恢复正常。4月22日周口已经摘星,全域均为低风险地区,快递的转运和配送会逐渐恢复正常。全国总体情况:据国家卫健委消息,4月24日0—24时,31个省(自治区、直辖市)和新疆生产建设兵团报告新增...

    2026/04/10
  • 看雪疫情/看雪原文

    看雪疫情/看雪原文

    OSRC携手共建2020第四届看雪安全开发者峰会,筑梦未来!〖壹〗、OSRC的祝愿OPPO安全应急响应中心衷心祝愿看雪2020安全开发者峰会的召开取得圆满成功。冬天来了,可以去北方看雪么?〖壹〗、南方的朋友想去北方看雪当然可以了。但是一定要带足够多足够保暖的衣物,因为北方的冬天确实很冷。〖贰〗、但是如果你想要看雪雕展、玩马拉爬犁等有趣的事,就一定要到漠河...

    2026/04/10
  • 警告疫情被处分/疫情被处罚

    警告疫情被处分/疫情被处罚

    哈尔滨卫健委主任被处分,2天前刚获正式任命哈尔滨市卫健委主任丁凤姝因疫情防控不力被给予党内警告、政务记过处分,其于4月15日正式获任该职务,2天后即被处分。以下是详细情况:事件背景:4月17日晚间,黑龙江省纪委监委网站发布通报,针对哈尔滨市近期新冠肺炎疫情防控不力问题,对18名党员干部和公职人员追责问责。市级领导:哈尔滨市副市长陈远飞被政务记过处分;市卫健...

  • 疫情对大米/疫情对大米加工企业的影响

    疫情对大米/疫情对大米加工企业的影响

    疫情囤货囤什么?〖壹〗、卫生用品卫生纸/抽纸:建议按家庭常用品牌囤货,至少备足6个月至1年用量。居家期间消耗量大,且不易临时采购。卫生巾/安心裤:女性需囤1年左右用量,安心裤适合夜间或特殊时期使用,避免频繁更换。湿巾:选取通用型即可,用于手部清洁、物品擦拭,活动期间可多囤。〖贰〗、疫情期间囤货需综合考虑生活必需、营养均衡、应急储备、长期保存等因素,以下为...

    2026/04/10
  • 疫情期实时动态(疫情实时动态更新)

    疫情期实时动态(疫情实时动态更新)

    转印度疫情汇总2021年8月22日星期日〖壹〗、检测与疫苗进展检测数据截至8月21日,累计检测样本506,256,239份,其中8月21日检测1,585,681份。疫苗接种联邦政府宣布累计注射超8亿剂疫苗。本土疫苗研发:ZydusGroup的ZyCoV-D(全球首款DNA疫苗)已获药监局批准,但需4-5个月发布三期试验数据。〖贰〗、阿富汗撤侨:印度加速从...

  • 临沂疫情上班(临沂疫情询问打什么电话)

    临沂疫情上班(临沂疫情询问打什么电话)

    临沂7月12日新增本土确诊3例和无症状感染者33例022年7月12日0时至24时,临沂市新增本土无症状感染者33例,其中兰陵县报告30例、兰山区报告3例,均系集中隔离点检出。新增无症状感染者1-16:假期学生,兰陵县人,集中隔离期间核酸检测阳性。新增无症状感染者17-23:务农,兰陵县人,集中隔离期间核酸检测阳性。新增无症状感染者24-25:个体户,兰陵县...

    2026/04/10
  • 常州鸽子疫情(常州鸽子疫情最新情况)

    常州鸽子疫情(常州鸽子疫情最新情况)

    鸽子新城疫如何治疗〖壹〗、隔离消毒立即将病鸽移出鸽群,单独放置在温暖(25-28℃)、无穿堂风的隔离区。对鸽舍用聚维酮碘(1:800稀释)或戊二醛癸甲溴铵溶液(按说明书浓度)进行全面喷雾消毒,每天1次连续7天。食槽水槽用0.5%过氧乙酸浸泡清洗。〖贰〗、注射后80小时内不得使用其他药物,可在饮水中添加适量葡萄糖、维生素B或电解质,调节体能和代谢。之后可在饮...

    2026/04/10
返回顶部