绵阳市肺炎疫情分布情况(绵阳市疫情最新消息今天什么风险)

截至11月27日24时新型冠状病毒肺炎疫情最新情况

〖壹〗 、新增确诊病例:11月27日0—24时 ,31个省(自治区、直辖市)和新疆生产建设兵团报告新增确诊病例6例,均为境外输入病例,分布如下:福建:2例 天津:1例 浙江:1例 四川:1例 云南:1例 当日无新增死亡病例 ,无新增疑似病例 。治愈与解除观察情况:当日新增治愈出院病例24例。解除医学观察的密切接触者893人。重症病例与前一日持平 。

绵阳市肺炎疫情分布情况(绵阳市疫情最新消息今天什么风险)-第1张图片

〖贰〗、截至11月27日24时,据31个省和新疆生产建设兵团报告,现有确诊病例33129例 ,累计治愈出院病例273262例,累计死亡病例5233例,累计报告确诊病例311624例 ,现有疑似病例30例。累计追踪到密切接触者12072501人 ,尚在医学观察的密切接触者1851120人。

绵阳市肺炎疫情分布情况(绵阳市疫情最新消息今天什么风险)-第2张图片

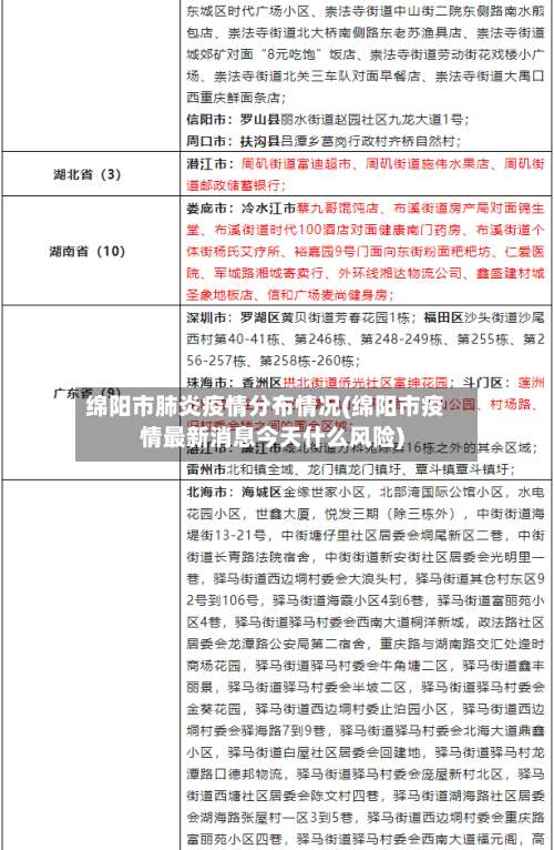
〖叁〗 、月27日0时至15时,北京新增本土新冠肺炎病毒感染者1781例,其中社会面筛查人员233例 。临时管控时间原则上不超过24小时。 以下是详细情况:新增感染者总体情况 11月27日0时至15时 ,北京新增本土新冠肺炎病毒感染者1781例,其中隔离观察人员1548例、社会面筛查人员233例。

绵阳市肺炎疫情分布情况(绵阳市疫情最新消息今天什么风险)-第3张图片

截至3月8日24时绵阳新型冠状病毒肺炎疫情最新情况

〖壹〗、截至3月8日24时,我市累计报告新型冠状病毒肺炎确诊病例22例 ,无疑似病例 。近来已治愈出院18例,在院治疗的确诊患者4例均在定点医院接受治疗 、病情平稳,无死亡病例 。所有密切接触者均已解除医学观察。

〖贰〗、新增确诊病例:281例 境外输入:179例(广东79例 ,上海24例,福建16例,广西12例 ,天津11例,北京9例,山东9例 ,四川8例 ,河南3例,辽宁2例,浙江2例 ,吉林1例,江苏1例,重庆1例 ,甘肃1例),含16例由无症状感染者转为确诊病例(广东5例,四川5例 ,河南2例,广西2例,辽宁1例 ,浙江1例)。

〖叁〗、辽宁:24例(大连市9例 、营口市8例 、沈阳市6例、阜新市1例) 。江苏:20例(常州市15例、连云港市3例 、苏州市2例)。河北:13例(廊坊市5例、邯郸市4例、沧州市4例)。重庆:10例(沙坪坝区7例 、渝北区1例、巴南区1例、永川区1例) 。

〖肆〗 、治愈与密切接触者情况:当日新增治愈出院病例5例。解除医学观察的密切接触者249人,重症病例数量与前一日持平。境外输入病例现状:现有境外输入确诊病例179例,且无重症病例 。无现有境外输入疑似病例。累计境外输入确诊病例5131例 ,累计治愈出院4952例 ,无死亡病例。

〖伍〗、具体数据与情况说明新增确诊病例 3月10日0-24时,四川新增新型冠状病毒肺炎确诊病例6例,均为境外输入(在成都市) ,且全部由3月9日的无症状感染者转确诊,无本土新增病例 。截至3月10日24时,全省累计报告确诊病例1545例 ,其中境外输入917例,累计治愈出院1394例,死亡3例 ,近来在院隔离治疗148例。

〖陆〗、截至12月3日24时,全国新型冠状病毒肺炎疫情最新情况如下:新增确诊病例:90例 境外输入:15例(上海6例,广东3例 ,广西3例,云南3例),含1例由无症状感染者转为确诊病例(广东)。

截至3月14日24时新型冠状病毒肺炎疫情最新情况

现有确诊:2612例(其中重症病例1例) 。现有疑似:6例 。累计确诊:16432例。累计治愈出院:13820例。累计死亡:无 。累计总体情况 现有确诊:11984例(其中重症病例8例)。累计治愈出院:103884例。累计死亡:4636例 。累计报告确诊:120504例。现有疑似:6例。累计追踪到密切接触者:1844212人 。

截至3月14日24时)四川省疫情最新情况3月14日0-24时 ,四川省无新增确诊病例 ,新增治愈出院病例5例,无新增疑似病例,无新增死亡病例。截至3月14日0时 ,四川省累计报告新型冠状病毒肺炎确诊病例539例,涉及21个市(州)。四川省已连续10天无新增确诊病例 。

烟台市卫生健康委员会2022年3月15日2022年3月14日0时至24时山东省新型冠状病毒肺炎疫情情况2022年3月14日0时至24时,全省报告新增本土确诊病例63例 ,其中青岛27例 、滨州19例、淄博12例、潍坊2例 、日照2例 、烟台1例。

截至10月27日24时新型冠状病毒肺炎疫情最新情况

〖壹〗、内蒙古37例,广东27例,山西26例 ,湖南24例,四川15例,福建13例 ,陕西13例,新疆12例,江苏10例 ,北京6例 ,重庆6例,青海6例,黑龙江5例 ,河南4例,安徽2例,山东2例 ,云南2例,天津1例,河北1例 ,浙江1例,西藏1例。

〖贰〗、当日转为确诊病例9例(境外输入3例) 。当日解除医学观察9例(均为境外输入) 。尚在医学观察的无症状感染者392例(境外输入359例)。港澳台地区疫情 累计收到港澳台地区通报确诊病例28787例。香港特别行政区12330例(出院12029例,死亡213例) 。澳门特别行政区77例(出院66例)。

〖叁〗 、江苏扬州疫情严重。通过查询相关公开信息显示截至10月27日24时新型冠状病毒肺炎疫情最新情况 ,江苏省卫健委10月28日发布10月27日0-24时,江苏新增本土确诊病例10例(南京市10例,1例为无症状感染者转为确诊病例 ,4例为集中隔离点发现 ,3例为社区筛查发现,2例为居家隔离发现) 。

〖肆〗、022年10月27日河北省新型冠状病毒肺炎疫情情况2022年10月27日0—24时,河北省新增新型冠状病毒肺炎确诊病例1例;新增无症状感染者20例 ,其中保定市4例、张家口市3例 、唐山市3例、石家庄市2例、沧州市2例 、邢台市2例、承德市1例、廊坊市1例 、邯郸市1例、秦皇岛市1例。

相关推荐

  • 疫情释放囚犯(疫情期间监狱释放人员怎么回家)

    疫情释放囚犯(疫情期间监狱释放人员怎么回家)

    泰国数监狱爆群聚感染,司法部门研议让5万名囚犯提早出狱〖壹〗、泰国监狱爆发了群聚感染,司法部门正在研议让约5万名囚犯提早出狱的方案,具体信息如下:群聚感染情况泰国疫情指挥中心宣布新增病例中,狱中群聚感染占比较高。例如,5月17日新增9635起确诊病例,其中约7成(6853例)是狱中群聚感染;另一日新增2473例确诊病例,其中680例是狱中染疫。确诊案例多...

    2026/04/09
  • 共抗疫情诗/共抗疫情的诗句押韵

    共抗疫情诗/共抗疫情的诗句押韵

    求一首疫情期间返乡被隔离酒店的诗句。抗击疫情的诗句包括以下几首:《怜武汉》岁寒伤物候,楚夏气森森:描绘了疫情之下,岁末年初的寒冷与悲伤氛围,楚地仿佛被一层阴云笼罩。水向江湖咽,诗唯酸苦吟:用拟人化的手法,形容水流因悲伤而哽咽,诗人也只能吟出酸苦的诗句来表达内心的痛苦。缅怀抗疫情英雄的诗句如下:表达哀思与敬意鹤鸣垂首雾遮山,细雨悲风纸织环。这句诗以鹤...

    2026/04/09
  • 【疫情粮食出口,疫情期间粮食进口】

    【疫情粮食出口,疫情期间粮食进口】

    世界粮食危机四伏,地区之间冤冤相报何时了?〖壹〗、粮食危机现状根据联合国统计,2019年全球有35亿人面临“严重的粮食不安全”,2022年初这一数字翻倍至98亿人。多家世界组织估计,到2022年底,82个国家的饥饿人口可能超过45亿。联合国五家机构联合发布的报告显示,全球饥饿人口已达28亿,粮食危机规模前所未有。多国限制粮食出口,我们要不要“囤粮”?综上...

    2026/04/09
  • 关于隐瞒肺炎疫情的信息

    关于隐瞒肺炎疫情的信息

    杭州疫情期间故意隐瞒密切接触史有什么后果?在杭州疫情期间故意隐瞒密切接触史,若该行为引起新冠肺炎传播或者有传播严重危险的,构成妨害传染病防治罪,处三年以下有期徒刑或者拘役;后果特别严重的,处三年以上七年以下有期徒刑。刑事责任:引起新冠病毒传播或有传播严重危险的,按《刑法》第三百三十条妨害传染病防治罪定罪处罚,处三年以下有期徒刑或者拘役;后果特别严重的,处三...

    2026/04/09
  • 【疫情中的英烈,疫情中的烈士事迹】

    【疫情中的英烈,疫情中的烈士事迹】

    哀悼疫情牺牲者的祝福语〖壹〗、哀悼疫情牺牲者的祝福语如下:致敬英雄,缅怀逝者:感谢所有付出生命的抗疫英雄和逝去的同胞,你们的精神将永远铭记在心。逝者安息,生者奋发:万物生长此时,皆清洁而明净。我们悼念逝者,亦将顽强生长,继承遗志,勇往直前。守护生命,英雄永存:从寒冬到春天,你们用生命守护生命,为家国舍生忘死。〖贰〗、哀悼疫情牺牲者的祝福语:缅怀与致敬在这...

    2026/04/09
  • 【麻城白果疫情,麻城市白果镇图片】

    【麻城白果疫情,麻城市白果镇图片】

    湖北麻城白果镇有几个乡啊,谁能告诉我,白果镇本来就是一个乡镇,不是还有几个乡,应该是有多少个村委。白果镇位于湖北麻城市,其行政中心设在白果。该镇的总面积为132平方千米,人口总数为95510人。这里的行政区划包含多种社区机构,具体包括1个居委会和51个村委会。这些村委会的名称各具特色,如白果、麻溪河、徐家咀、朱家寨,以及烟墩岗、四山庙等,每个村庄都有自己独...

    2026/04/09
  • 顺德大良疫情(顺德大良疫情最新消息)

    顺德大良疫情(顺德大良疫情最新消息)

    顺德糖厂有没有疫情发生〖壹〗、通过查询相关资料显示,顺德糖厂没有疫情发生。顺德糖厂位于广东省佛山市顺德区大良街道顺峰居委沙头村。截止到2022年9月,广东省佛山市顺德区大良街道顺峰居委沙头村没有疫情,属于常态化管控。所以通过查询相关资料显示顺德糖厂没有疫情发生。11月23日起佛山顺德区5个区域划定为高风险区从11月23日起,将大良街道逢沙大道五巷一号、容...

    2026/04/09
  • 疫情募捐台词(疫情募捐台词简短)

    疫情募捐台词(疫情募捐台词简短)

    让人捐款的佳句〖壹〗、“滴水汇成小河,小河汇成大江,大江汇成大海”,小朋友们,行动起来吧!愿我们的点滴付出,汇成爱心的暖流,让生命迸发出灿烂的霞光,让光芒照亮人生前程,让爱为生命护航!爱心捐助,学会感恩。爱心捐赠话语。爱心捐助暖人心。守望相助,奉献爱心。今天您帮助别人,也许明天您也需要到别人的帮助。〖贰〗、小善成就大爱,这句话深含哲理,表达了通过日常的小小...

    2026/04/09
  • 疫情男员工(疫情期间员工待遇)

    疫情男员工(疫情期间员工待遇)

    抗击疫情的一线工作人员事迹一位护士在疫情期间连续工作数日,没有休息,最终累倒在岗位上,被同事们紧急送往医院。一位医生在疫情期间主动请缨前往一线,为患者提供治疗和护理。即使面临感染病毒的风险,他也从未退缩。一名护士在疫情期间为患者制作手工礼物,传递温暖和关爱。这些礼物不仅让患者感到温暖,也让医护人员感到更加团结和有力量。抗击疫情的一线工作人员事迹【篇1】...

    2026/04/09
  • 【AI疫情防控,疫情防艾】

    【AI疫情防控,疫情防艾】

    疫情防控常识〖壹〗、疫情防控常识主要包括正确佩戴口罩的规范及不同场景下的口罩使用要求,具体如下:做好手部卫生:戴口罩前、摘口罩后,均应做好手卫生。这是防止病毒通过手部接触口鼻黏膜传播的重要措施,可使用肥皂或洗手液,按照七步洗手法,用流动水洗手,洗手时间不少于20秒;若没有流动水,也可使用含酒精成分的免洗洗手液进行手部清洁。〖贰〗、社区与个人责任配合防疫政策...

    2026/04/09
返回顶部