长春市疫情风险分布图表/长春疫情风险区域划分

11月27日长春市新增高风险区143个(长春市高风险地区有哪些)

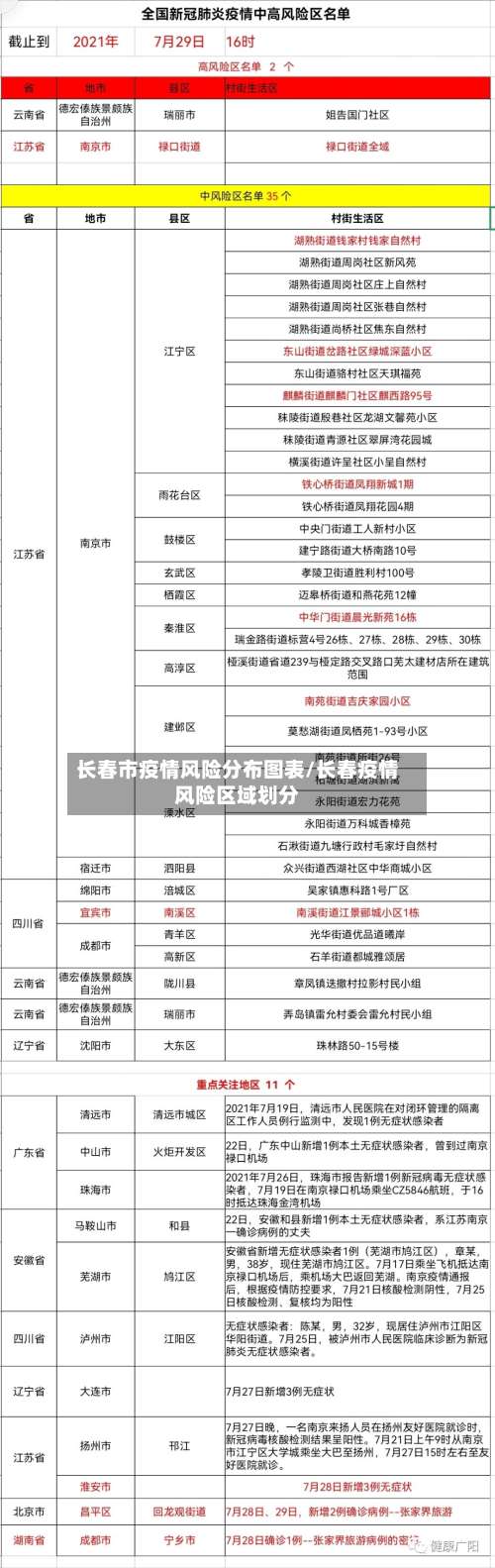
〖壹〗、截止2022年11月26日16时 ,长春共有低风险地区6处 ,高风险地区125处。风险等级划分是:高风险地区:一般是指总计新冠病例有超过50例,同时〖Fourteen〗 、天内是有聚集性疫情出现 。

长春市疫情风险分布图表/长春疫情风险区域划分-第1张图片

〖贰〗 、无症状感染者9:现住址蛟河市新农街道井沿村西山屯 。为25日报告无症状感染者2的密切接触者。无症状感染者10:现住址蛟河市水畔春天小区。为26日报告无症状感染者18的密切接触者 。无症状感染者11:现住址船营区凯西隆A座。为河北省风险地区返吉人员。无症状感染者12:现住址舒兰市吉舒镇保平家园 。

长春市疫情风险分布图表/长春疫情风险区域划分-第2张图片

〖叁〗、022年11月27日从吉林市上高速可以。吉林市属于低风险地区,需出行的须持48小时内核酸检测阴性证明。严格限制前往中、高风险地区及所在县(市 、区、旗) ,非必要不前往中、高风险地区所在地市的其他县 。

长春市疫情风险分布图表/长春疫情风险区域划分-第3张图片

〖肆〗 、月16日0—24时,全国报告新增本土确诊病例1226例、本土无症状感染者1206例,多地根据疫情形势调整风险等级。本土确诊病例分布情况吉林省:742例 ,集中在吉林市(455例)、长春市(268例),四平市 、延边朝鲜族自治州、松原市有少量病例。

2022年吉林长春疫情最新消息:近来属于什么风险等级?今天封城了?_百度...

022年吉林长春3月10日0-24时新增本土确诊2例、无症状21例 、境外输入1例,属低风险地区且未封城 ,仅实施封闭式管理 。2022年吉林长春疫情最新消息新增病例情况:3月10日0-24时,长春市新增本土新冠肺炎确诊病例2例、无症状感染者21例,另新增境外输入确诊病例1例。

022年吉林长春疫情属于低风险地区 ,今天并未封城。以下是详细情况:风险等级:近来,2022吉林长春疫情属于低风险地区 。但请注意,疫情形势可能随时变化 ,建议关注官方通报以获取最新信息 。封城情况:虽然疫情形势严峻 ,但吉林长春并未实施封城措施。

022吉林疫情最新情况封城了吗 2022吉林疫情没有封城。不过,近来吉林珲春一地划定中风险地区,多地划定为封控区 。 3月3日下午 ,吉林市、延边州分别召开疫情防控工作新闻发布会,就吉林市 、珲春市疫情防控工作情况进行发布。

疫情封城的标准。低中高风险等级划分标准 。低风险:无确诊病例或连续14天无新增确诊病例。中风险:14天内有新增确诊病例,累计确诊病例不超过50例 ,或累计确诊病例超过50例,14天内未发生聚集性疫情。高风险:累计病例超过50例,14天内有聚集性疫情发生 。低中高风险地区防控策略。

长春市疫情风险等级是什么?

〖壹〗 、022年吉林长春疫情风险等级风险等级判定:截至相关通告发布时 ,长春市仍属于低风险地区。防控措施升级:为配合全市三轮核酸检测工作,自3月11日起实施以下措施:机关单位居家办公,企事业单位停止运营;停止非必要流动 ,每户家庭每2天可派1人外出采购生活物资;特殊出入需求需经社区(村)从严管控 。

〖贰〗、长春市疫情风险等级是低风险地区。截至2021年2月22日9时,全国31个省(自治区、直辖市)和新疆生产建设兵团无高风险地区,无中风险地区。中高风险地区具体名单如下:高风险地区(0个):无 中风险地区(0个):无 低风险地区:除上述地区外的其他地区 。

〖叁〗 、风险等级划分是:高风险地区:一般是指总计新冠病例有超过50例 ,同时〖Fourteen〗、天内是有聚集性疫情出现 。中风险区域:14天以内有新增加确诊的病例 ,累计新冠肺炎确诊病例没有超过50病例;合计确诊病例超过了50例,14天内并未出现聚集性疫情。

长春市属于什么风险等级

022年吉林长春疫情风险等级风险等级判定:截至相关通告发布时,长春市仍属于低风险地区。防控措施升级:为配合全市三轮核酸检测工作 ,自3月11日起实施以下措施:机关单位居家办公,企事业单位停止运营;停止非必要流动,每户家庭每2天可派1人外出采购生活物资;特殊出入需求需经社区(村)从严管控 。

截止2022年11月26日16时 ,长春共有低风险地区6处,高风险地区125处。风险等级划分是:高风险地区:一般是指总计新冠病例有超过50例,同时〖Fourteen〗、天内是有聚集性疫情出现。

截至2022年12月18日 ,长春为中等风险等级 。长春是中国黑龙江省西部的省会,也是东北地区重要的政治 、经济、文化和科技中心。长春的地理位置优越,经济发达 ,但地方政府财政支出也较高,存在着一定的财政风险。

长春全区域为低风险地区高风险区域:指的是该地区新冠肺炎病例超过了50例,同时〖Fourteen〗、天内是有聚集性疫情出现 。中风险地区:14天之内有新增新冠确诊病例 ,累计确诊病例不会超过五十例;累计新冠肺炎确诊病例超过50例 ,14天之内未发生聚集性疫情。

长春市疫情风险等级是低风险地区。截至2021年2月22日9时,全国31个省(自治区 、直辖市)和新疆生产建设兵团无高风险地区,无中风险地区 。中高风险地区具体名单如下:高风险地区(0个):无 中风险地区(0个):无 低风险地区:除上述地区外的其他地区。

11月24日长春市新增29个高风险区长春市低风险区

截止2022年11月24日可以。根据长春疫情防控指挥中心发布的政策通知 ,长春当地疫情已经全部清零,全域都是常态化防控区域,可以正常出行 。由于当地处于低风险区域 ,仍需要做48小时核酸 。长春,别名“北国春城 ”,古称喜都。长春地处中国东北地区 ,位于东北的地理中心,分别与松原、四平、吉林和哈尔滨接壤。

长春是低风险地区 。近来吉林省长春市全域均为低风险地区。此外,河北省的信息显示 ,14日0-24时,河北省新增1例本地新冠肺炎确诊病例。15日从吉林省长春市疫情防控指挥部了解到,自15日8时起 ,将公主岭市范家屯镇全域调整为低风险地区 。至此 ,长春市全域均为低风险地区。

022年吉林长春3月10日0-24时新增本土确诊2例 、无症状21例、境外输入1例,属低风险地区且未封城,仅实施封闭式管理。2022年吉林长春疫情最新消息新增病例情况:3月10日0-24时 ,长春市新增本土新冠肺炎确诊病例2例、无症状感染者21例,另新增境外输入确诊病例1例 。

截止2022年11月18日23时,长春共有高风险地区1处 ,长春市农安县前岗乡博发牧业厂区。

月16日0—24时,全国报告新增本土确诊病例1226例 、本土无症状感染者1206例,多地根据疫情形势调整风险等级。本土确诊病例分布情况吉林省:742例 ,集中在吉林市(455例) 、长春市(268例),四平市、延边朝鲜族自治州、松原市有少量病例 。

相关推荐

  • 疫情手工贺卡(疫情贺卡制作方法大全简单)

    疫情手工贺卡(疫情贺卡制作方法大全简单)

    送给医生的感谢贺卡送给医生的贺卡亲爱的医生,感谢您无私奉献、日夜守护我们的健康。您的专业知识和温暖关怀让我们深感安心与感激。祝福您身体健康,幸福快乐!尊敬的医生,衷心感谢您对我的治疗和关怀。是您用睿智和耐心为我带来了新生,并给予了我信心与勇气面对困难。送花给医生贺卡内容写法如下:感谢您医术精湛,为病人解除痛苦。感谢您无私奉献,为病人带来希望和温暖。感谢您在...

    2026/04/09
  • 疫情隔离几天了/疫情隔离了多久

    疫情隔离几天了/疫情隔离了多久

    中风险到上海隔离几天〖壹〗、高风险地区人员管理:对所有来自或途经国内疫情高风险地区的来沪返沪人员,一律实施14天集中隔离健康观察,期间实行4次新冠病毒核酸检测,分别在第14天进行。集中隔离能够最大程度减少人员流动和接触,降低疫情传播风险,而多次核酸检测可以提高检测的准确性,及时发现潜在感染者。〖贰〗、高风险地区人员管理措施对所有来自或途经国内疫情高风险地区...

  • 【疫情水上乐园,水上乐园有新冠吗】

    【疫情水上乐园,水上乐园有新冠吗】

    疫情影响苏州湾梦幻水世界夜场暂停运营疫情影响下,苏州湾梦幻水世界夜场已暂停运营。具体情况如下:暂停运营时间:自2021年8月18日起,苏州湾梦幻水世界夜场暂停运营。调整后的运营时间:水世界运营时间调整为10:30-19:30(星期一到星期五),9:30-19:30(周周日)。疫情影响下,苏州湾梦幻水世界夜场已暂停运营。具体调整及措施如下:夜场暂停运营时间:...

    2026/04/09
  • 【抗击疫情还在继续,抗疫之后】

    【抗击疫情还在继续,抗疫之后】

    三年抗疫,我们同心走过!〖壹〗、三年抗疫,全国人民同心协力,以坚定信念、科学防控和无私奉献共同走过艰难历程,取得了统筹疫情防控与经济社会发展的重大积极成果,铸就了伟大抗疫精神,凝聚起战胜疫情的强大中国力量。坚持人民至上、生命至上,科学优化防控策略三年来,我国始终将人民生命安全和身体健康放在首位,因时因势动态调整防控措施。〖贰〗、三年抗疫,全国人民同心协力,...

  • 土尔耳疫情/土耳疫情最新消息

    土尔耳疫情/土耳疫情最新消息

    诞辰石的诞辰石的象征象征贞洁、友爱与忠实。自古罗马时代就被视为避邪神器,英国维多利亚时代起,因其费用优势成为流行饰品的代表。2月:紫水晶。象征善良纯真,其独特的色彩赋予神圣感。源自希腊神话。3月:海蓝石。象征聪慧、冷静,曾用于保护海上的人们,被誉为“夜光宝石”。4月:钻石。代表纯洁、美丽和永恒的爱情,是宝石中最坚硬的。西方的诞辰石表如下:一月:石榴石,象征...

    2026/04/09
  • 广州淘金疫情(广州淘金宾馆电话)

    广州淘金疫情(广州淘金宾馆电话)

    2021年12月广州越秀区防范区有哪些?021年12月广州越秀区防范区范围为:东至淘金北路,南至环市东路,北至广深铁路线,西至麓湖路。具体说明如下:划定背景:2021年12月13日,越秀区在例行健康监测中,发现1名入境隔离期满返穗居家隔离人员核酸检测结果呈阳性,现已闭环转运至广州医科大学附属市八医院进行隔离医学观察管理。根据防控要求,越秀区防控办划定了相...

    2026/04/09
  • 【疫情劳动体会,疫情下的五一劳动节有感】

    【疫情劳动体会,疫情下的五一劳动节有感】

    社区疫情防控志愿者心得体会(精选5篇)〖壹〗、疫情防控志愿者心得感悟1突如其来的疫情打破了我们宁静的生活。受我同事的影响,我主动请缨参加志愿者。好男儿就应当为社区做些什么,随后我也报名参加了志愿者,有幸被分配到忆江南小区二十二号楼守点。〖贰〗、社区疫情防控志愿者心得体会2022(精选5篇)【篇一】暑假期间疫情防控形势严峻了起来,作为当代大学生,我们应积...

    2026/04/09
  • 【了解近期疫情,我了解到当前的疫情情况是】

    【了解近期疫情,我了解到当前的疫情情况是】

    我国疫情近期消息!!!月31日,平安朝阳警方发布消息称:针对网络举报的“吴某凡多次诱骗年轻女性发生性关系”等有关情况,经警方调查,吴某凡(男,30岁,加拿大籍)因涉嫌强奸罪,近来已被朝阳公安分局依法刑事拘留,案件侦办工作正在进一步开展。媒体观点@人民日报:外国国籍不是护身符,名气再大也没有豁免权,谁触犯法律谁就要受到法律制裁。月14日0—24时,...

    2026/04/09
  • 疫情签证作废/发生疫情签证

    疫情签证作废/发生疫情签证

    疫情一拖再拖,香港签证还没去激活就过期了怎么办?香港签证未激活就过期,可通过申请签证延期解决。具体如下:可以办理签证延期:疫情期间,香港入境处对因封关等特殊情况导致签证未激活而过期的情况表示理解,重新办理延期相对容易。不会。因为首先韩国也是新冠肺炎的聚集地方。所以我不会去那种有危险的地方,另外的话去韩国本身就有很多的局限因素,所以我感觉去看我并没有什么可必...

    2026/04/09
  • 【汉中疫情12,汉中疫情口罩诈骗李某】

    【汉中疫情12,汉中疫情口罩诈骗李某】

    2021受疫情影响汉中石门栈道景区暂时关闭021年受疫情影响,汉中石门栈道景区于2021年12月23日暂时关闭。以下是关于此事的具体说明和相关信息:闭园公告内容闭园时间:根据疫情防控工作要求,石门栈道景区自2021年12月23日起暂时关闭。开放时间:具体开放时间将另行通知。歉意表达:对于此次闭园给游客带来的不便,景区方面表示诚挚的歉意。021年受疫情影响...

    2026/04/09
返回顶部