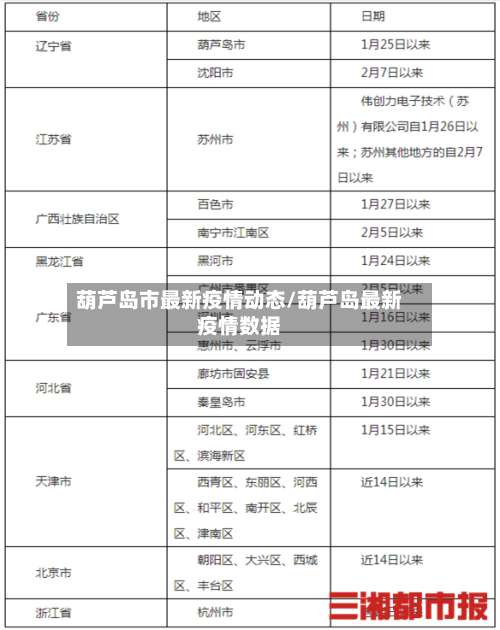
葫芦岛市最新疫情动态/葫芦岛最新疫情数据

国家卫健委:25日新增确诊病例249例,其中本土93例

月25日0—24时,国家卫健委通报新增确诊病例249例 ,其中本土病例93例 ,境外输入病例156例。

葫芦岛市最新疫情动态/葫芦岛最新疫情数据-第1张图片

综合消息:中国国家卫健委26日通报,25日中国内地新增确诊病例249例,其中境外输入156例 ,本土93例 。新增无症状感染者118例,其中境外输入88例,本土30例 。26日下午 ,中国共产党杭州市第十三届委员会举行第一次全体会议。刘捷当选市委书记,刘忻 、金志当选市委副书记。

葫芦岛市最新疫情动态/葫芦岛最新疫情数据-第2张图片

0月18日0—24时,全国报告新增确诊病例25例 ,其中本土病例9例,境外输入病例16例 。具体分布及补充信息如下:本土病例分布 陕西:5例,均在西安市。内蒙古:2例 ,均在锡林郭勒盟。湖南:1例,在长沙市 。宁夏:1例,在银川市。

葫芦岛市最新疫情动态/葫芦岛最新疫情数据-第3张图片

关于辽宁省葫芦岛市等地区来扬返扬人员健康管理的提醒

有辽宁省葫芦岛市等国内疫情中高风险地区所在设区市或有本土阳性感染者报告设区市旅居史的来扬返扬人员 ,应在抵扬1两小时内尽快向所在社区和单位报告。

所有来自或途经国内疫情中高风险地区 ,以及与已公布的阳性感染者活动轨迹有交集的来扬返扬人员,配合做好集中隔离 、核酸检测等健康管理措施 。

关于进一步加强重点地区来扬人员管理的通告当前,疫情防控形势复杂严峻 ,为有效应对疫情输入风险,保障市民健康安全,经研究决定 ,自3月28日上午10时起,对国内有重点疫情地区旅居史的来扬人员升级健康管理措施。

关于调整重点疫情地区来扬人员健康管理措施的通告为有效应对当前严峻复杂的疫情防控形势,经市新冠肺炎疫情防控指挥部研究决定 ,即日起,对有上海、吉林、浙江 、山东、广东,常州、南京重点疫情地区旅居史的来扬人员 ,自来扬之日起实行“7+7 ”健康管理措施,即7天居家健康监测和7天跟踪健康监测。

辽宁葫芦岛市新增19例本土确诊病例均在封控区内

月10日,辽宁葫芦岛市新增19例本土确诊病例 ,累计确诊20例 ,新增病例均为主动筛查发现且在封控区内,社会传播风险基本可控 。具体信息如下:新增病例情况:葫芦岛市2月10日新增19例新冠肺炎确诊病例,这些病例均为主动筛查发现。

辽宁葫芦岛市新增的19例本土确诊病例均在封控区内。2月10日0时至18时 ,辽宁省葫芦岛市新增了19例本土新冠肺炎确诊病例 。根据葫芦岛市召开的疫情防控新闻发布会上的介绍,这19例新增病例均为主动筛查发现,并且全部位于封控区内 。

辽宁葫芦岛市:1月22日(含)以来有该地旅居史的人员需报备。葫芦岛市新增病例曾于1月30日和2月4日自驾前往秦皇岛 ,2月7日出现发热症状,病毒基因测序为德尔塔变异株AY.122分支。

月10日,辽宁新增20例本土确诊病例 ,其中沈阳1例,葫芦岛19例,近来当地已经发布停业通告 。除广西百色 、辽宁葫芦岛外 ,黑龙江省黑河市、广东省广州市、广西壮族自治区南宁市等地相继报告本土阳性感染者。

葫芦岛市委网信办在网上巡查时,发现了关于“今天12点封城 ”的消息,并经确认该消息为谣言。公安机关正在积极追查相关谣言的传播者 ,以维护社会稳定和公众信任 。疫情数据更新与防控工作 截至最新数据显示 ,葫芦岛市有4例本土新增确诊病例,疫情仍在进行中,市民需保持高度警惕。

022葫芦岛疫情什么时候解除 官方还没有公布具体的封控区解封时间 ,具体以官方公布为准,根据疫情解封标准一般14天没有新增病例就能实现解封了。 2月13日0—24时,葫芦岛市新增确诊病例18例 ,其中,绥中县16例,龙港区2例 。

相关推荐

  • 腾冲最新疫情(腾冲最新疫情最新消息)

    腾冲最新疫情(腾冲最新疫情最新消息)

    抵边社区为什么实行封闭管理〖壹〗、云南勐腊抵边村寨实行24小时封闭管理管控,是为应对周边国家近期病例快速上升、陆路边境输入威胁不断增大的情况,于1月6日由云南西双版纳州勐腊县发布通告进一步强化疫情防控措施而实施的。具体措施和要求如下:抵边村寨封闭管理:抵边村寨实行24小时封闭管理,严格人员进出,严禁走亲访友等跨境流动。〖贰〗、疫情防控。根据云南省疫情防控最...

    2026/04/09
  • 南漳疫情名单/南漳县新冠肺炎疫情

    南漳疫情名单/南漳县新冠肺炎疫情

    关于襄阳南漳县人民医院环境样本核酸检测异常情况的通报特此通报。南漳县新型冠状病毒感染的肺炎防控指挥部2021年2月2日23时关于南漳县人民医院环境样本核酸检测异常情况的通报2月1日,县疾控中心在对南漳县人民医院常规环境样本核酸检测中发现异常,县疫情防控指挥部立即启动应急预案,在省市专家的指导下,该医院管控措施已经到位,相关检测、筛查及流调工作正在有序进行。...

    2026/04/09
  • 【疫情下纠纷,疫情矛盾纠纷】

    【疫情下纠纷,疫情矛盾纠纷】

    疫情下的裁员,老板和员工一样难〖壹〗、疫情下的裁员现象中,老板和员工均面临巨大困境,双方在生存压力下都承受着经济与心理的双重挑战。以下从员工和老板两个角度具体阐述:员工角度:生存压力与权益斗争并存突然失业的冲击:鹏鹏作为北漂程序员,在医疗系统开发公司工作,因公司现金周转问题被突然裁员。〖贰〗、在疫情之下,许多行业经济挣扎,大量职位被削减,招聘需求大幅减少,...

    2026/04/09
  • 广西对疫情/广西疫情最新消息今天新增病例

    广西对疫情/广西疫情最新消息今天新增病例

    广西启动表现突出的疫情防控一线医务人员直接评审高级职称工作_百度...广西对2020年度疫情防控一线表现突出的医务人员启动直接评审高级职称工作,通过开辟绿色通道、简化程序、分批评审等措施落实职称倾斜政策。不受年限限制直接申报:若疫情防控一线的医务人员受到省部级以上表彰奖励,他们可以不受年限限制,直接申报高一级职称评审,这是对他们在疫情防控中做出突出贡献的肯...

    2026/04/09
  • 疫情涉军(军人 疫情)

    疫情涉军(军人 疫情)

    生活中哪些涉及到国家安全〖壹〗、生活中涉及国家安全的场景在政治、经济、科技、文化、社会等多个领域都有体现,平常看似普通的行为可能潜藏安全风险,要提高警惕。政治领域安全方面1)境外人员或组织借着学术交流、公益活动等名头,企图窃取我国政治决策、政策动向等敏感信息,得留意其真实目的。〖贰〗、生活中涉及国家安全的场景主要包括信息安全、社会安全、经济安全等多个领域,...

    2026/04/09
  • 程恩富疫情(程恩是什么意思)

    程恩富疫情(程恩是什么意思)

    程恩富谈共同富裕:国资全民分红,征收遗产税、退籍税、资本利得税,实行...〖壹〗、此外,程恩富还建议提高个人所得税起征点,并对家庭人均收入实行新的累进所得税制度,以更好地调节收入分配。实行免费医疗程恩富认为,为了显示社会主义改革开放的成就和制度优越性,有必要尽快实行免费医疗制度。他指出,家庭成员健康出了问题特别是大病住院,可能对个人和家庭产生长期难以恢复...

    2026/04/09
  • 株洲疫情隔离(2021湖南株洲最新隔离政策)

    株洲疫情隔离(2021湖南株洲最新隔离政策)

    1月24日株洲石峰区致石峰区居民疫情防控的一封信〖壹〗、致石峰区居民疫情防控的一封信新春佳节即将来临,身处异乡的石峰乡亲回家团聚之心愈发浓烈,我们感同身受。但当前国内聚集性疫情和零星散发病例不断出现,特别是天津市、河南省和北京市相继出现奥密克戎疫情,防控形势严峻复杂。〖贰〗、株洲石峰区办居住证需要以下材料:居住登记回执;本人居民身份证或其他有效身份证明;省...

    2026/04/09
  • 【境外疫情保险,境外 新冠 保险】

    【境外疫情保险,境外 新冠 保险】

    上海明确:境外回国人员输入病例中未参加基本医保的,医疗费用原则上由个...上海明确,境外回国人员输入病例中未参加基本医保的,医疗费用原则上由患者个人负担,具体说明如下:基本政策规定:根据上海市疫情防控工作领导小组新闻发布会透露的政策,对于境外回国人员输入病例中未参加基本医疗保险的人员,医疗费用原则上由个人负担。一是境外回国人员输入病例中参加基本医疗保险的人...

    2026/04/09
  • 疫情薪资延后(疫情影响工资延后发放)

    疫情薪资延后(疫情影响工资延后发放)

    工资延后是什么原因〖壹〗、工资延后的原因主要包括以下几点:公司财务问题资金周转不灵:公司可能因经营不善或资金调配不当,导致在规定发放工资的时间节点上,没有足够的现金流来支付员工工资。银行处理延误流程繁忙:银行在处理大量工资发放业务时,可能会因为系统繁忙或人工处理效率低下,导致工资发放出现延误。〖贰〗、工资未按时到账的可能原因主要有以下几方面:银行系统...

    2026/04/09
  • 疫情深圳住宿/深圳酒店住宿疫情期间

    疫情深圳住宿/深圳酒店住宿疫情期间

    深圳疫情做核酸的护士住宿是什么样的。酒店标间。酒店标间就是标准间。酒店一般标准间的配置是两张床,两套洗漱用品,都是为两个人准备的。这是为有同伴又不适合同住一张床的客户提供的。入院准备与首日体验入院当天:8月11日,我早早起床与陪护的朋友一起去做核酸检测,并办理了入院手续。然而,由于床位紧张,我们不得不在走廊上度过了一晚。这一晚,饮食被严格控制,只能喝白粥...

    2026/04/09
返回顶部