泉州市新冠疫情最新报/泉州最新新冠信息

丰泽区疫情最新消息丰泽区疫情最新消息3日20日

丰泽区疫情消息_10月12日更新2022年10月11日晚 ,丰泽区在对外省返丰集中隔离人员新冠病毒核酸检测中发现1例初筛阳性,系上海协查的密接人员 。该密接人员10月9日“落地检 ”核酸结果为阴性,11日晚初筛阳性 ,经泉州市疾控中心复核为阳性 ,已闭环转运至定点医院诊治。

泉州市新冠疫情最新报/泉州最新新冠信息-第1张图片

不必须。通过查询相关资料:中新网泉州3月20日电 (记者:闫旭)20日,在泉州市丰泽区刺桐路附近的小区,志愿者们敲开住户房门 ,挨户核对参加核酸检测情况 。居民们不知道的是,身穿防护服的志愿者,不少是泉州大开元寺的法师 ,僧人在疫情一线不必须要穿僧衣 。

泉州市新冠疫情最新报/泉州最新新冠信息-第2张图片

泉州战“疫”记录如下:3月17日:晚十点半左右,中心城区封闭,城市运转节奏骤变 ,人们生活被按下“暂停键”。3月18日:早七点,丰泽区开启第五轮核酸检测,医护人员 、社区工作者、志愿者等迅速集结 ,在各个检测点有序开展工作,居民们也积极配合,排队等待检测。

泉州市新冠疫情最新报/泉州最新新冠信息-第3张图片

是 。自2022年3月14日起 ,福建省泉州市防控新型冠状病毒感染的肺炎疫情应急指挥部办公室发布公告 ,经专家研判,将丰泽区滨海酒店列为高风险地区,作为疫情隔离点。近来丰泽区疫情高风险区域较多 ,应该遵守防控法则,避免疫情传播。

其他省份延期案例广东省原定3月26日至27日考试,推迟至4月中旬后;江苏省原定3月19日考试 ,延期至4月24日;湖南省原定4月20日至30日考试,延迟至5月6日至16日 。多省延期主要因疫情扩散,需保障考生安全。

你好 ,3月30日泉州有核酸检测,具体公告如下:泉州市防控新型冠状病毒感染的肺炎疫情 应急指挥部2022年15号通告 为尽快实现社会面动态清零,经市防控疫情应急指挥部研究决定 ,3月30日在以下地区开展核酸筛查。

11月16日泉州疫情病例数据(11月16日泉州疫情病例数据表)

月16日泉州市新型冠状病毒肺炎疫情情况境外输入疫情11月16日0时至24时,我市新增境外输入确诊病例0例 。新增境外输入无症状感染者0例。本地疫情11月16日0时到24时,我市新增确诊病例2例、无症状感染者1例 ,其中跨区域协查发现1例 、省外入泉人员“落地检 ”发现1例 、集中隔离筛查发现1例。

境外输入疫情11月16日0~24时 ,福建省报告新增境外输入确诊病例10例 。当日报告新增境外输入无症状感染者2例;解除隔离3例。截至11月16日24时,福建省累计报告境外输入确诊病例2809例,近来住院132例 ,无死亡病例;现有境外输入无症状感染者尚在隔离医学观察30例。

月17日泉州市新型冠状病毒肺炎疫情情况境外输入疫情11月17日0时至24时,我市新增境外输入确诊病例0例 。新增境外输入无症状感染者0例 。本地疫情11月17日0时到24时,我市新增确诊病例2例、无症状感染者3例 ,其中集中隔离筛查发现1例、跨区域协查发现2例 、省外入泉重点人员筛查发现2例。

月16日-11月21日重磅经济数据和风险事件前瞻如下:周一(11月16日)经济数据日本:公布第三季度GDP数据,继第二季度经济大幅萎缩后,在疫情得到一定控制下 ,第三季度有望复苏,季调后实际GDP季率初值预期值为4%。

确诊病例265:庄河市某食品公司员工,居住单位宿舍 。11月6日作为密接者被集中隔离 ,隔离期间核酸检测阳性,11月15日转归为普通型。确诊病例266:庄河市某食品公司员工,居住单位宿舍。11月8日主动排查中核酸检测阳性 ,11月15日转归为轻型 。

厦门市新增4例确诊病例 ,均无在厦社会面活动轨迹11月16日12时至17日12时,我市新增4例新冠肺炎确诊病例,均已闭环转运至定点医院隔离治疗。基本情况如下:病例1 ,11月16日我市接外地协查通报,1名自陕西榆林入厦货车司机核酸结果呈阳性,即第一时间落实管控 ,17日诊断为新冠肺炎确诊病例。

10月26日泉州新增5例确诊病例10月26日泉州新增5例确诊病例多少_百度...

泉州市新增5例确诊病例均为外地感染者的密切接触者境外输入疫情10月26日0~24时,我市新增境外输入确诊病例0例 。新增境外输入无症状感染者0例。本地疫情10月26日0~24时,我市新增5例确诊病例 ,均为外地感染者的密切接触者。

当日新增确诊病例59例 。境外输入病例9例:上海2例,广东2例,天津1例 ,辽宁1例,福建1例,山东1例 ,广西1例。含3例由无症状感染者转为确诊病例(天津1例 ,辽宁1例,广东1例)。本土病例50例:内蒙古32例(阿拉善盟31例、锡林郭勒盟1例) 。贵州5例(均在遵义市) 。山东4例(均在日照市)。

境外输入疫情10月26日0—24时,我市新增境外输入确诊病例1例 ,为香港特别行政区输入;新增境外输入无症状感染者1例,为香港特别行政区输入;无新增境外输入疑似病例;治愈出院境外输入确诊病例1例;解除隔离境外输入无症状感染者1例。

日中午12时至27日15时,五莲新增2例新冠肺炎确诊病例 ,3例阳性检测者 。初步流调显示,1例确诊病例徐某某和3例阳性检测者耿某某、王某某 、陈某某为首例确诊病例赵某某在饭店就餐时的密切接触者;1例确诊病例解某某其家庭成员与首例确诊病例赵某某有时空轨迹交集,详细轨迹调查正在流调中。

截至10月17日24时 ,新型冠状病毒肺炎疫情最新情况如下:新增确诊病例:全国31个省(自治区、直辖市)和新疆生产建设兵团报告新增确诊病例250例。

11月14日泉州新增1例确诊病例(泉州新增确诊病例最新消息)

月14日泉州市新型冠状病毒肺炎疫情情况境外输入疫情11月14日0时至24时,我市新增境外输入确诊病例0例 。新增境外输入无症状感染者0例。本地疫情11月14日0时至24时,我市新增确诊病例1例 ,为闭环管理重点人群筛查发现。

月14日0—24时,全国报告新增确诊病例73例,其中本土病例50例(均在福建) ,境外输入病例23例 。 具体数据及分析如下:本土确诊病例分布 福建省报告本土确诊病例50例 ,具体分布为:莆田市33例 厦门市12例 泉州市5例 其中9例由无症状感染者转为确诊病例,均位于福建。

月15日0—24时,全国31个省(自治区、直辖市)和新疆生产建设兵团报告新增确诊病例22例 ,其中本土病例11例,分布在辽宁 、黑龙江、北京、云南四地,新增无症状感染者转确诊病例6例 ,新增境外输入确诊病例11例,新增疑似病例1例(境外输入)。

021年11月3日0-24时,江苏新增本土确诊病例3例 ,新增本土无症状感染者1例,均在常州市报告 。具体信息如下:新增病例情况确诊病例:新增本土确诊病例3例,均为轻型 ,由常州市报告。无症状感染者:新增本土无症状感染者1例,同样由常州市报告。治疗情况:以上病例均在定点医院隔离治疗 。

截至3月14日24时,新型冠状病毒肺炎疫情情况如下:新增确诊病例 总体情况:31个省(自治区 、直辖市)和新疆生产建设兵团报告新增确诊病例3602例 。境外输入病例:95例。

月14日0至24时 ,成都市无新增新冠肺炎确诊病例 ,新增出院2例,新增境外输入无症状感染者1例。具体信息如下:新增境外输入无症状感染者情况国籍与行程:该无症状感染者为中国籍,从埃及乘坐3U8392次航班于11月13日抵达成都 ,入境后即被集中隔离 。

泉州丰泽区新增9例阳性病例(泉州阳性患者)

当日报告新增境外输入无症状感染者0例。截至3月13日24时,我市累计报告境外输入确诊病例45例,已治愈出院44例 ,近来住院病1例;现有报告境外输入疑似病例0例;尚在医学观察无症状感染者1例。本地疫情3月13日0时至24时,我市新增新冠肺炎确诊病例10例(丰泽区9例、晋江市1例) 。当日报告新增无症状感染者0例。

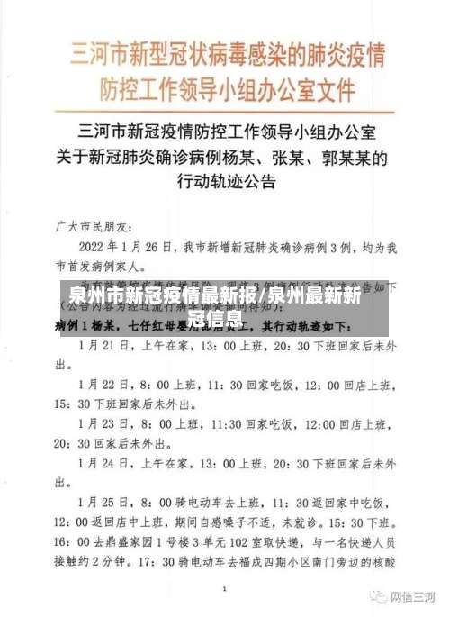
现将感染者有关情况和主要活动区域公布如下:病例1,明某 ,女,21岁,现住址为丰泽区滨海酒店宿舍。

当前疫情情况自3月11日以来 ,福建省累计报告本土确诊病例11例(住院11例),无死亡病例;现有本土无症状感染者1例,尚在集中隔离医学观察 。泉州市丰泽区于3月13日通报 ,滨海酒店9名工作人员初筛阳性(复核确诊) ,当地已启动应急机制,全面开展流调、采样 、隔离及环境消杀等工作。

关于1例莆田相关阳性病例的行程轨迹通告2021年9月18日,区疾控中心对一名集中隔离的密切接触者进行核酸采样检测时 ,检测结果呈新冠病毒阳性,后经市疾控中心复核,确定廖某某为新冠病毒阳性病例。

具体情况如下:病例:女 ,19岁,新疆乌鲁木齐人,现住泉州丰泽区 。10月11日接外省协查通报其为新冠病例密切接触者 ,第一时间转运集中隔离,当日核酸检测结果阳性,10月12日经专家会诊为新冠病毒肺炎确诊病例。

相关推荐

  • 疫情民生保障(疫情保民生保稳定)

    疫情民生保障(疫情保民生保稳定)

    2022年下半年安徽事业单位面试热点:疫情防控与民生保障〖壹〗、疫情之下推进民生保障工作的措施坚持正确治理理念:时代是出卷人,政府是答卷人,人民群众是阅卷人。大疫如大考,答好“民生答卷”是疫情防控的重要一环,也是对治理能力的检验。政府要始终坚持“致广大而尽精微”的治理理念,既要统筹全局,制定科学合理的防控策略和民生保障政策,又要关注细节,精准解决居民在疫情...

    2026/04/10
  • 【疫情初发生,本次疫情的发生过程】

    【疫情初发生,本次疫情的发生过程】

    疫情最初爆发是哪一年〖壹〗、新冠疫情最初爆发于2019年。初期病例发现2019年12月,中国湖北省武汉市出现多例原因不明的肺炎病例,患者呈现发热、咳嗽等症状,部分病例发展为重症肺炎。这一现象最初被当地医院发现并上报。〖贰〗、新冠疫情最初于2019年底开始出现相关情况。2019年12月,湖北省武汉市部分医疗机构陆续发现不明原因肺炎病例。经过调查和研究,新...

    2026/04/10
  • 【疫情珍惜家庭,2020疫情珍惜亲情】

    【疫情珍惜家庭,2020疫情珍惜亲情】

    三年疫情中你失去的多还是收获的多?〖壹〗、总结:疫情三年虽充满挑战,但收获远超失去。它让人更珍惜亲情、重视情感支持、看到孩子的成长潜力,同时提升了个人技能与生活态度。正如文中所言:“现在想来疫情三年让我明白了……没有被打到的人,除了你自己放弃。”这种在困境中学会热爱生活、用心陪伴家人的能力,将成为人生最宝贵的财富。〖贰〗、疫情三年,收获了更强的适应力与部分...

    2026/04/10
  • 疫情防控内/疫情防控内控机制

    疫情防控内/疫情防控内控机制

    村支书五年工作总结添加疫情防控内容〖壹〗、对村内外来人员详细摸排登记,落实居家隔离措施,防止疫情扩散。设立卡口管控,切断传播途径:在全村主要出入路口设立防疫卡口,对出入人员严格核查登记,记录信息、时间、目的地等。本村以外人员不得入村,村内村民无特殊急事不得出村,有效切断传播途径。〖贰〗、村支部书记五年工作总结(10篇内容整合要点)党建工作强化五年来,累计开...

    2026/04/10
  • 疫情今后发展建议/疫情今后发展建议有哪些

    疫情今后发展建议/疫情今后发展建议有哪些

    朝鲜“阳”了,现实版的“瘟疫公司”该如何发展?朝鲜应继续加强边境管控,减少走私、进出口贸易中的病毒传播风险。对于已发现的病例,应迅速进行隔离和治疗,防止疫情进一步扩散。提高疫苗接种率:疫苗接种是预防疫情传播的有效手段。朝鲜应加大疫苗接种力度,提高全民接种率。通过世界合作,获取更多的疫苗资源,确保疫苗供应充足。后疫情时代,我们可以做什么?〖壹〗、生活与健康...

  • 【疫情出院横幅,疫情期间出院指导】

    【疫情出院横幅,疫情期间出院指导】

    关于各个社区街道疫情防控宣传标语有哪些疫情就是命令,防控就是责任,生命重于泰山。1防控“新冠”,人人有责,齐心协力打赢疫情防控阻击战。1配合做好疫情防控工作,关乎您和您的家人及全社会的健康。重科学,听官宣,谣言莫去传。以下是10条关于疫情防控的宣传标语,以“守护生命,共筑健康”为主题:生命至上,健康第一,疫情防控从我做起。强调生命和健康的重要性,...

    2026/04/10
  • 夏邑疫情公告(夏邑县疫情最新通告)

    夏邑疫情公告(夏邑县疫情最新通告)

    商丘疫情最新情况新增9例是哪的通过查询相关资料显示,商丘疫情最新情况新增9例是夏邑县的。通过商丘疫情防控中心发布的公告了解到,2022年8月夏邑县出现9例新冠患者,其中有三例是无症状感染者。所以商丘疫情最新情况新增9例是夏邑县的。新增确诊病例情况:5月12日0—24时,31个省(自治区、直辖市)和新疆生产建设兵团报告新增确诊病例9例,且全部为境外输入病例。...

    2026/04/10
  • 广西3日疫情/广西三例新型肺炎

    广西3日疫情/广西三例新型肺炎

    8.8广西疫情〖壹〗、月8日0-24时,广西新增本土确诊病例1例,本土无症状感染者25例,当日治愈出院本土确诊病例10例,解除隔离医学观察本土无症状感染者53例。具体情况如下:新增本土确诊病例:1例(北海市海城区),为无症状感染者转确诊病例。新增本土无症状感染者:25例,具体分布为:崇左市12例,其中宁明县9例,大新县3例。〖贰〗、热风棉费用从2万涨到8...

    2026/04/10
  • 胶州的疫情(胶州疫情2022年几月封城)

    胶州的疫情(胶州疫情2022年几月封城)

    2022年3月15日青岛新冠肺炎疫情情况(确诊+无症状感染者)〖壹〗、黄岛区1例,为普通型。新增境外输入确诊病例:5例,均为韩国输入,其中轻型4例,普通型1例。截至2022年3月15日24时相关数据全市现有本土确诊病例828例。全市现有本土无症状感染者939例。全市现有境外输入确诊病例44例。〖贰〗、022年3月1日0—24时,青岛市新冠肺炎疫情情况如下:...

    2026/04/10
  • 疫情期间回礼(疫情期间回礼怎么说)

    疫情期间回礼(疫情期间回礼怎么说)

    因“鞠躬礼”走红的绍兴护士,后来的故事怎样了?〖壹〗、因鞠躬礼走红的绍兴护士,后来的故事怎样了?在疫情期间,涌现出了很多可歌可泣的故事,比如本文中咱们将要提到的这一位,她就是前不久因为鞠躬礼而走红网络的护士,曹玲玲。曹玲玲是这场疫情中,冲在最前线的一名普通护士,她工作耐心,也富有爱心。〖贰〗、恩来在沈阳读书的时候,只是个十二三岁的少年。他学习非常勤奋、刻苦...

    2026/04/10
返回顶部