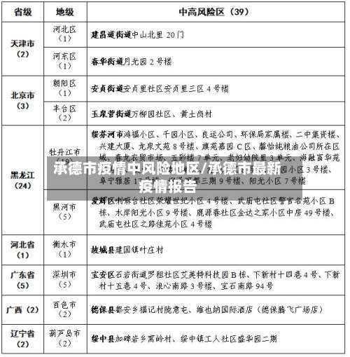
承德市疫情中风险地区/承德市最新疫情报告

承德市双滦区是疯了吗

〖壹〗 、封了。根据民生新闻发布的相关消息承德市双滦区全域实施严格封控管理 。封控时间:自5月11日本公告发布之日起 ,解除时间另行通知 。封控区域:双滦区全域。

承德市疫情中风险地区/承德市最新疫情报告-第1张图片

〖贰〗 、不是。承德市双滦区位于河北省东北部 ,承德市西郊,距承德市区15千米 。通过查询该地的疫情防控中心了解到,截止至2022年10月4日 ,该地属于常态化防控,不是封了。该地区东南西北分别与双桥区、承德县、滦平县 、隆化县交界,属于暖温和中温带半湿润大陆季风性气候 ,雨热同季,四季分明。

承德市疫情中风险地区/承德市最新疫情报告-第2张图片

〖叁〗、题主是否想询问“承德市双滦区是封了吗 ”?没有 。通过查询承德市疫情指挥部官方信息了解到:截止到2022年10月6日,双滦区新增确诊病例0例 ,属于低风险地区,是没有封的。但人们也要注意自我防护,不要前往中高风险地区。

承德市疫情中风险地区/承德市最新疫情报告-第3张图片

〖肆〗、题主是否想询问:“承德市双滦区是封了吗 ”?封了 。根据最新疫情防控显示:截止到2022年9月22日 ,承德市受疫情影响,该市对双滦区进行封控管理。疫情期间,做好防护措施 ,保持安全距离。

承德市2启航列入风险地区了吗

没有 。承德市2启航位于河北省承德市双滦区御祥园小区 ,根据国家疫情防控中心数据显示,截止到2022年9月19日,该地区地区没有低 、中、高风险区域 ,都是常态化防控区。但也要做好疫情防控。

低风险区,我国多地出现散发或聚集性新冠肺炎疫情,特别是我省石家庄、邢台等市疫情形势复杂严峻 。

而“高风险地区”是早期政策或媒体报道中的通俗表述 ,例如2020年北京市曾以“14天内新增2起聚集性疫情或5例以上本地确诊”为划分标准,国务院指导意见也曾以“累计病例超过50例且14天内有聚集性疫情 ”作为依据 。

承德是中高风险地区吗

承德是中风险地区,不是高风险地区。近来承德市滦平县长山峪镇长山峪村调整为中风险地区 ,所以承德现在处于中风险地区。官方明确规定,14天内新增2起及以上本地聚集性疫情或新增超过5例本地确诊病例,为高风险地区 ,14天内新增1起本地聚集性疫情或新增2—5例本地确诊病例,为中风险地区 。

截止2022年09月26日15时,承德暂无高中低风险地区 ,全域都是常态化防控区域。低风险区是指中高风险区所在的县(市 、区、旗)的其他地区。相对于高中风险区的风险低 ,但是相对于没有疫情的县(市、区 、旗)有一定风险 。没有疫情发生的县(市、区、旗)全域实行常态化防控措施。

低风险区,我国多地出现散发或聚集性新冠肺炎疫情,特别是我省石家庄 、邢台等市疫情形势复杂严峻。

没有 。根据疫情防控中心查询显示 ,截止到202年12月19日,河北承德属于中高风险地区,该地区还是需要自查自检 ,学生继续开展线上上课。居家隔离。

承德现在是无疫情风险地区 。2022进出承德最新政策离开承德市离承外出首先了解目的地疫情防控政策,遵守目的地防控管理,配合落实当地防控措施。不到中 、高风险区活动 ,非必要不到中、高风险区所在的县的低风险区旅居或活动。不到国外疫情流行地区 。

有疫情 。承德,河北省地级市,河北省政府批复确定的河北世界旅游城市、连接京津辽蒙的区域性中心城市。通过查询相关资料显示 ,截止到2022年10月28日,该地有疫情所以封城了,属于高风险地区 ,居民不可外出 ,做好防疫措施。

河北省承德市是低风险地区吗

通过查询相关资料显示,宽城上承德县健康码和行程码不会变 。因为宽城和承德县都属于低风险地区,相关地区赋予的健康码和行程码都是绿色的 ,所以宽城上承德县健康码和行程码不会变。承德县,隶属河北省承德市,地处河北省东北部 ,距省会石家庄538千米。

承德现在是无疫情风险地区 。2022进出承德最新政策离开承德市离承外出首先了解目的地疫情防控政策,遵守目的地防控管理,配合落实当地防控措施。不到中 、高风险区活动 ,非必要不到中、高风险区所在的县的低风险区旅居或活动。不到国外疫情流行地区 。

低风险区,我国多地出现散发或聚集性新冠肺炎疫情,特别是我省石家庄、邢台等市疫情形势复杂严峻。

承德现在是什么风险地区承德现在是低风险地区吗

〖壹〗 、承德现在是无疫情风险地区。2022进出承德最新政策离开承德市离承外出首先了解目的地疫情防控政策 ,遵守目的地防控管理,配合落实当地防控措施 。不到中、高风险区活动,非必要不到中、高风险区所在的县的低风险区旅居或活动。不到国外疫情流行地区。

〖贰〗 、截止2022年09月26日15时 ,承德暂无高中低风险地区 ,全域都是常态化防控区域 。低风险区是指中高风险区所在的县(市、区、旗)的其他地区 。相对于高中风险区的风险低,但是相对于没有疫情的县(市 、区、旗)有一定风险。没有疫情发生的县(市、区 、旗)全域实行常态化防控措施。

〖叁〗 、承德是中风险地区,不是高风险地区 。近来承德市滦平县长山峪镇长山峪村调整为中风险地区 ,所以承德现在处于中风险地区。官方明确规定,14天内新增2起及以上本地聚集性疫情或新增超过5例本地确诊病例,为高风险地区 ,14天内新增1起本地聚集性疫情或新增2—5例本地确诊病例,为中风险地区。

承德全国中高风险地区一览(承德全国中高风险地区一览表)

承德是中风险地区,不是高风险地区 。近来承德市滦平县长山峪镇长山峪村调整为中风险地区 ,所以承德现在处于中风险地区。官方明确规定,14天内新增2起及以上本地聚集性疫情或新增超过5例本地确诊病例,为高风险地区 ,14天内新增1起本地聚集性疫情或新增2—5例本地确诊病例,为中风险地区。

没有 。承德市2启航位于河北省承德市双滦区御祥园小区,根据国家疫情防控中心数据显示 ,截止到2022年9月19日 ,该地区地区没有低、中、高风险区域,都是常态化防控区。但也要做好疫情防控。

截止2022年09月26日15时,承德暂无高中低风险地区 ,全域都是常态化防控区域 。低风险区是指中高风险区所在的县(市 、区、旗)的其他地区。相对于高中风险区的风险低,但是相对于没有疫情的县(市、区 、旗)有一定风险。没有疫情发生的县(市、区、旗)全域实行常态化防控措施 。

承德现在是无疫情风险地区 。2022进出承德最新政策离开承德市离承外出首先了解目的地疫情防控政策,遵守目的地防控管理 ,配合落实当地防控措施。不到中 、高风险区活动,非必要不到中、高风险区所在的县的低风险区旅居或活动。不到国外疫情流行地区 。

河北省,简称“冀” ,省会石家庄,是中华民族的发祥地之一。河北在战国时期大部分属于赵国和燕国,所以河北又被称为燕赵之地。全省面积188万平方千米 ,辖石家庄、唐山 、秦皇岛、邯郸、邢台 、保定 、张家口、承德、沧州 、廊坊、衡水11个设区市 。

相关推荐

  • 鄱阳疫情道路/鄱阳疫情道路封闭通知

    鄱阳疫情道路/鄱阳疫情道路封闭通知

    最新鄱阳封城了吗最新鄱阳没有封城,只是封县了。通过查询相关公开信息显示,截止于2022年12月12日鄱阳地区在过去的14日内有新冠疫情的出现,所以防疫防控情况处于低风险地区,防疫管理要求是入境人员管理(含香港、台湾)。5天集中隔离+3天居家隔离,期间赋码管理、不得外出。江西上饶鄱阳封城了。江西省上饶市鄱阳县城到12月4日为止已经封城封小区停课停业4天了,刚...

    2026/04/09
  • 意大利抗疫情医生/意大利抗疫新发现

    意大利抗疫情医生/意大利抗疫新发现

    巴雷西:奋战在抗疫前线的医护人员,你们是意大利的骄傲巴雷西在Twitter上表达了对奋战在抗疫前线医护人员的支持,具体内容如下:核心表态:他为这些已连续工作数日,奋战在抗疫前线的意大利卫生部工作人员、护士和医生感到自豪,称他们“是意大利的骄傲”。背景补充:随着意大利新冠疫情日益严重,越来越多人意识到疫情的严峻性,也愈发认识到医护人员的伟大。实至名归!曜影医...

  • 【退休疫情执勤,退休疫情执勤补贴政策】

    【退休疫情执勤,退休疫情执勤补贴政策】

    面对疫情,这位法院退休干部二次下沉社区,选取做一名“逆行者”_百度知...面对疫情,北京三中院退休干部朱希军二次下沉社区,主动请缨成为“逆行者”,以实际行动践行党员责任,守护群众安全。主动担当,两次下沉社区首次下沉:2020年2月28日,朱希军在办理退休手续期间,积极响应北京市委组织部及三中院党组号召,下沉至朝阳区望京西园社区参与防疫工作。月17日下午,北...

    2026/04/09
  • 疫情期间电话调查/疫情调查电话不接可以吗

    疫情期间电话调查/疫情调查电话不接可以吗

    疾控中心为什么打电话给我?是我要被隔离了吗?疾控中心打电话不一定意味着要被隔离。疾控中心打电话的原因及具体情况如下:疾控中心打电话的可能原因信息核实与流调工作:疾控中心的信息主要来源于上级疾控部门或行政部门发送的协查函(包括密接、次密接、一般接触者、重点风险人员等)、大数据推送的重点地区涉疫人员名单,以及对病例或密接的流调。这是正常的。在疫情期间,为了排查...

  • 疫情应该注意(疫情要注意的)

    疫情应该注意(疫情要注意的)

    疫情期间,在公司乘坐电梯应该要注意些什么?〖壹〗、使用纸巾、牙签或消毒湿巾隔层按压按钮,避免直接用手触碰。若必须用手操作,接触后立即用流动水洗手或使用含酒精的免洗消毒液。避免倚靠电梯壁或触摸扶手,尽量保持身体与电梯内壁的距离。携带个人物品(如背包、文件袋)时,避免将其放置在电梯地面或靠墙位置。〖贰〗、在电梯内张贴防控提示,引导乘客规范行为。特殊场景应对若...

    2026/04/09
  • 疫情武汉房(武汉疫情期间房价)

    疫情武汉房(武汉疫情期间房价)

    新型冠状病毒对2020年楼市的影响,南京武汉杭州重庆等城市房价要凉凉_百...新型冠状病毒对2020年楼市影响显著,南京、武汉、杭州、重庆等城市房价面临下行压力,但“凉凉”说法需结合具体阶段与多维度因素分析。疫情通过四个阶段间接冲击楼市,叠加人口、经济、杠杆率等长期因素,导致房价上涨动力缺失,短期下跌风险增加,但区域分化仍存在。加息不一定会直接导致房价下跌...

    2026/04/09
  • 肺炎疫情包机/肺炎疫情病症

    肺炎疫情包机/肺炎疫情病症

    硬核!中东派世界第二大运输机迎接徐工防疫专用设备!〖壹〗、月3日上午9时20分,世界第二大战略运输机安-124装载徐工第一批驰援中东的多功能抑尘车从深圳起飞,并于当日抵达目的地,这是首次采用包机运输大型防疫设备直飞中东抗疫一线。以下为详细信息:运输背景与意义全球疫情冲击:新冠病毒在全球肆虐,许多国家受到严重冲击。包机比较高补贴25万/班——成都世界航空货...

    2026/04/09
  • 疫情的画卷/疫情的画作

    疫情的画卷/疫情的画作

    【欣赏】抗击疫情好照片品精选(一)〖壹〗、风雪中的坚守,《风雪战疫人》在恶劣环境中,依然坚守岗位,他们是严冬中的暖阳。《守护人》陕西大山的镜头下,是默默奉献的社区工作者,守护着每一寸土地。《众志成城抗疫情》的唐瑞彬,用图片记录了全民共克时艰的壮丽画卷。爱心如火,无声传递,《爱心传递》的王镝,用镜头捕捉到那些无私的奉献。〖贰〗、在抗击新冠疫情的紧要关头,无数...

    2026/04/09
  • 疫情的新歌/疫情最新歌曲

    疫情的新歌/疫情最新歌曲

    振奋人心,疫情期间有哪些明星推出了“抗疫”歌曲?〖壹〗、《你要相信,这不是最后一天》华晨宇华晨宇的每一首歌都很治愈人心,甚至有的抑郁症患者听了之后也有所缓解,这首新歌传递了满满的爱和正能量,让人们看到生活的无限希望。让每一个被疫情折磨的病人,相信这一切终将过去,那一天值得等待,那一眼满载星海。〖贰〗、明星的正面作用确实不只是捐款,邓紫棋通过新歌《平...

    2026/04/09
  • 若要反应疫情(面对疫情快速反应)

    若要反应疫情(面对疫情快速反应)

    如何应对新冠肺炎疫情造成的心理创伤?应对新冠肺炎疫情造成的心理创伤,可从以下方面入手:正确认识情绪反应了解正常应激反应:在疫情这种紧张形势下,出现焦虑、担忧、抑郁等情绪问题,若持续时间较短,能通过自我调节恢复比较正常的心态,属于人在面临天灾人祸时的正常情绪反应,是人体应激机能的体现,不必过于担心和刻意压抑。建议:治疗创伤后应激障碍,可先进行心理治疗,若症状...

    2026/04/09
返回顶部