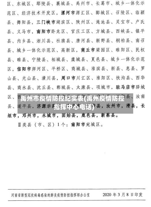
禹州市疫情防控纪实表(禹州疫情防控指挥中心电话)

河南禹州全域只进不出,当地采取了哪些紧急措施?

河南禹州自1月2日起实行全域封闭管理,全市设置253个卡点 ,678个村 、社区设哨点门岗 ,全域及中心城区人员只进不出以控制疫情扩散。 具体措施及背景如下:封闭管理范围与卡点设置禹州市全域实施封闭管理,覆盖所有高速路口 、县域交界口及城乡交界处,共设置253个卡点 。

禹州市疫情防控纪实表(禹州疫情防控指挥中心电话)-第1张图片

所以担心疫情会进一步的扩散 ,于是就采取了停运,停课、劝返等一系列紧急措施,并且全市的公交车 ,出租车、网约车以及客运班线都暂停营业 。公共场所严格执行测温口罩的检验方式,并且对娱乐场所暂停营业,这样的话就能够在一定程度上去控制疫情的传播。

禹州市疫情防控纪实表(禹州疫情防控指挥中心电话)-第2张图片

“只进不出 ”高彩礼的具体表现彩礼用途异化:彩礼并非作为小两口的小家启动资金 ,而是被视为替妻子偿还给父母的抚养费。例如,即便结婚多年 、女婿已通过考验期,仍需持续向丈母娘偿还彩礼 ,形成“分期付款 ”模式 。

禹州市疫情防控纪实表(禹州疫情防控指挥中心电话)-第3张图片

河南禹州多人防疫不力被处分

〖壹〗、河南禹州多人因落实疫情防控工作不力被处分,涉及教育、卫生系统及监督人员等多类责任主体。具体通报内容如下:事件背景与通报目的禹州市纪委监委发布通报称,当前疫情防控处于最紧迫 、最严峻阶段 ,但个别单位和党员干部存在履职不力、作风不实等问题。为严明纪律、强化警示 ,确保群众生命健康安全,现通报1起典型问题 。

风雪扑面挑灯夜战一一记禹州二院和各乡镇社区白衣天使

禹州二院及各乡镇社区白衣天使在风雪中坚守,挑灯夜战完成全员核酸检测任务 1月4日 ,禹州市迎来降雪,气温骤降,风雪交加。然而 ,恶劣的天气未能阻挡白衣天使们的脚步。在禹州市第二轮全员免费核酸检测任务中,禹州二院及各乡镇社区的医护人员迎难而上,冒风雪 、爬陡坡 ,为群众提供核酸采样服务,用实际行动诠释了责任与担当 。

河南禹州疫情最新消息今天2022

根据2022年河南省禹州市疫情防控指挥部发布消息,河南禹州发现2例无症状感染者 ,关于具体的疫情消息以及近来最新的疫情防控措施,有关于具体的疫情防控,下面一块儿来了解下最新的防控措施。

禹州市自2022年1月25日起调整风险等级及防控措施 ,全域已无高风险地区 ,防范区人员可有序流动,但需严格遵守社会面管控要求。 具体调整情况及防控要求如下:风险等级调整 高风险地区:无 。

近来陕西西安、河南洛阳新安县、浙江宁波北仑区都有疫情,而禹州最早被发现的2个门卫大爷半个月内没有外地旅行史。现在共通报有3例无症状感染者 ,但是疫情源头还不清楚。禹州疫情最新消息几例 截至1月6日上午9时,禹州疫情现有本土确诊病例59例,而无症状感染者暂时还不知道有多少 。

月10日 ,禹州市公安局对郑州金域临床检验中心有限公司区域负责人张某东以涉嫌刑事犯罪立案侦查并采取强制措施,原因是其违反传染病防治法规定,实施引起新冠病毒感染肺炎传播或有传播严重危险的行为 ,近来案件正在进一步办理中 。金域医学回应称,正调查具体情况,积极配合调查并会及时公布结果。

河南省许昌市公安局通报郑州金域临床检验中心有限公司区域负责人张某东因涉嫌违反传染病防治法 ,被禹州市公安局立案侦查并采取强制措施,近来案件正在进一步办理中。

河南许昌禹州此轮疫情预计在1月底或2月上旬解封,具体时间需根据疫情防控实际效果动态调整 。以下为详细分析:封控起始时间与现状禹州自2021年12月31日报告首例确诊病例后 ,疫情持续发展。当地政府于2022年1月2日启动全域封闭管理 ,通过限制人员流动 、大规模核酸检测等措施遏制病毒传播。

相关推荐

  • 【疫情照片生活,疫情照片实拍】

    【疫情照片生活,疫情照片实拍】

    【欣赏】抗击疫情好照片品精选(二)〖壹〗、照片描述:快递小哥在疫情期间坚守岗位,为居民提供生活物资配送服务。他们身穿工作服,戴着口罩和手套,在街头巷尾忙碌穿梭。这张照片展现了快递小哥在疫情期间的辛勤付出与无私奉献。1《不忘初心》照片描述:党员志愿者在社区开展疫情防控工作,他们身穿红色马甲,手持宣传资料,向居民普及防疫知识。〖贰〗、在这场无声的疫情抗击战役...

    2026/04/09
  • 疫情手工贺卡(疫情贺卡制作方法大全简单)

    疫情手工贺卡(疫情贺卡制作方法大全简单)

    送给医生的感谢贺卡送给医生的贺卡亲爱的医生,感谢您无私奉献、日夜守护我们的健康。您的专业知识和温暖关怀让我们深感安心与感激。祝福您身体健康,幸福快乐!尊敬的医生,衷心感谢您对我的治疗和关怀。是您用睿智和耐心为我带来了新生,并给予了我信心与勇气面对困难。送花给医生贺卡内容写法如下:感谢您医术精湛,为病人解除痛苦。感谢您无私奉献,为病人带来希望和温暖。感谢您在...

    2026/04/09
  • 疫情隔离几天了/疫情隔离了多久

    疫情隔离几天了/疫情隔离了多久

    中风险到上海隔离几天〖壹〗、高风险地区人员管理:对所有来自或途经国内疫情高风险地区的来沪返沪人员,一律实施14天集中隔离健康观察,期间实行4次新冠病毒核酸检测,分别在第14天进行。集中隔离能够最大程度减少人员流动和接触,降低疫情传播风险,而多次核酸检测可以提高检测的准确性,及时发现潜在感染者。〖贰〗、高风险地区人员管理措施对所有来自或途经国内疫情高风险地区...

  • 【疫情水上乐园,水上乐园有新冠吗】

    【疫情水上乐园,水上乐园有新冠吗】

    疫情影响苏州湾梦幻水世界夜场暂停运营疫情影响下,苏州湾梦幻水世界夜场已暂停运营。具体情况如下:暂停运营时间:自2021年8月18日起,苏州湾梦幻水世界夜场暂停运营。调整后的运营时间:水世界运营时间调整为10:30-19:30(星期一到星期五),9:30-19:30(周周日)。疫情影响下,苏州湾梦幻水世界夜场已暂停运营。具体调整及措施如下:夜场暂停运营时间:...

    2026/04/09
  • 【抗击疫情还在继续,抗疫之后】

    【抗击疫情还在继续,抗疫之后】

    三年抗疫,我们同心走过!〖壹〗、三年抗疫,全国人民同心协力,以坚定信念、科学防控和无私奉献共同走过艰难历程,取得了统筹疫情防控与经济社会发展的重大积极成果,铸就了伟大抗疫精神,凝聚起战胜疫情的强大中国力量。坚持人民至上、生命至上,科学优化防控策略三年来,我国始终将人民生命安全和身体健康放在首位,因时因势动态调整防控措施。〖贰〗、三年抗疫,全国人民同心协力,...

  • 土尔耳疫情/土耳疫情最新消息

    土尔耳疫情/土耳疫情最新消息

    诞辰石的诞辰石的象征象征贞洁、友爱与忠实。自古罗马时代就被视为避邪神器,英国维多利亚时代起,因其费用优势成为流行饰品的代表。2月:紫水晶。象征善良纯真,其独特的色彩赋予神圣感。源自希腊神话。3月:海蓝石。象征聪慧、冷静,曾用于保护海上的人们,被誉为“夜光宝石”。4月:钻石。代表纯洁、美丽和永恒的爱情,是宝石中最坚硬的。西方的诞辰石表如下:一月:石榴石,象征...

    2026/04/09
  • 广州淘金疫情(广州淘金宾馆电话)

    广州淘金疫情(广州淘金宾馆电话)

    2021年12月广州越秀区防范区有哪些?021年12月广州越秀区防范区范围为:东至淘金北路,南至环市东路,北至广深铁路线,西至麓湖路。具体说明如下:划定背景:2021年12月13日,越秀区在例行健康监测中,发现1名入境隔离期满返穗居家隔离人员核酸检测结果呈阳性,现已闭环转运至广州医科大学附属市八医院进行隔离医学观察管理。根据防控要求,越秀区防控办划定了相...

    2026/04/09
  • 【疫情劳动体会,疫情下的五一劳动节有感】

    【疫情劳动体会,疫情下的五一劳动节有感】

    社区疫情防控志愿者心得体会(精选5篇)〖壹〗、疫情防控志愿者心得感悟1突如其来的疫情打破了我们宁静的生活。受我同事的影响,我主动请缨参加志愿者。好男儿就应当为社区做些什么,随后我也报名参加了志愿者,有幸被分配到忆江南小区二十二号楼守点。〖贰〗、社区疫情防控志愿者心得体会2022(精选5篇)【篇一】暑假期间疫情防控形势严峻了起来,作为当代大学生,我们应积...

    2026/04/09
  • 【了解近期疫情,我了解到当前的疫情情况是】

    【了解近期疫情,我了解到当前的疫情情况是】

    我国疫情近期消息!!!月31日,平安朝阳警方发布消息称:针对网络举报的“吴某凡多次诱骗年轻女性发生性关系”等有关情况,经警方调查,吴某凡(男,30岁,加拿大籍)因涉嫌强奸罪,近来已被朝阳公安分局依法刑事拘留,案件侦办工作正在进一步开展。媒体观点@人民日报:外国国籍不是护身符,名气再大也没有豁免权,谁触犯法律谁就要受到法律制裁。月14日0—24时,...

    2026/04/09
  • 疫情签证作废/发生疫情签证

    疫情签证作废/发生疫情签证

    疫情一拖再拖,香港签证还没去激活就过期了怎么办?香港签证未激活就过期,可通过申请签证延期解决。具体如下:可以办理签证延期:疫情期间,香港入境处对因封关等特殊情况导致签证未激活而过期的情况表示理解,重新办理延期相对容易。不会。因为首先韩国也是新冠肺炎的聚集地方。所以我不会去那种有危险的地方,另外的话去韩国本身就有很多的局限因素,所以我感觉去看我并没有什么可必...

    2026/04/09
返回顶部