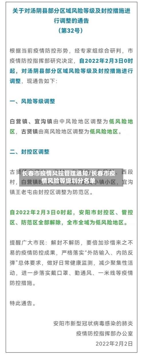
长春市疫情风控管理通知/长春市疫情风险等级划分名单

长春疫情控制住了吗

通过查询相关资料显示 ,长春疫情控制住了 。长春市政府新闻办召开长春市疫情防控工作新闻发布会介绍有关情况,经过近两个月的连续奋战,长春市疫情得到了控制。按照疫情防控相关规定 ,长春市划分为封控区、管控区 、防范区。每天将根据疫情变化情况 ,对三区范围进行精准的动态调整 。

长春市疫情风控管理通知/长春市疫情风险等级划分名单-第1张图片

封城期间,长春市政府采取了一系列严格的防控措施 。这些措施包括但不限于:限制人员流动,减少人员聚集 ,加强社区管控,实施全员核酸检测,以及提供必要的生活物资保障等。通过这些措施 ,政府有效地控制了疫情的传播,并逐步恢复了正常的生产生活秩序。在全市人民的共同努力下,长春市成功战胜了疫情 。

长春市疫情风控管理通知/长春市疫情风险等级划分名单-第2张图片

社会面清零目标的实现 ,标志着长春市在抗疫斗争中取得了阶段性的胜利。这意味着长春市已经有效控制了病毒的传播,为后续的疫情防控工作奠定了坚实的基础。社会面清零的实现,不仅是对长春市抗疫工作的肯定 ,更是对全国抗疫斗争的鼓舞 。

张伯礼院士表示,长春疫情估计到4月中旬会步入相对平稳阶段,但不是绝对清零 ,基本上这波疫情能控制住。因为社会清零是放开的基础 ,筛查没再发现有新的阳性的,一般社会达到清零以后,再过7天基本就可以完全解封了。

长春封城了吗2022长春疫情最新消息

长春疫情封城起止时间为2022年3月11日至5月27日 。在2022年3月11日 ,长春市由于新冠疫情的严峻形势,政府决定采取封城措施,以遏制疫情的传播。这一决定是基于对疫情形势的深入分析和科学研判 ,旨在保护全市人民的生命安全和身体健康。封城期间,长春市政府采取了一系列严格的防控措施 。

长春封城了吗2022近来没有封城。据人民日报客户端吉林频道消息,即日起 ,长春市范围内启动三轮全员核酸检测,期间机关居家办公,企事业单位停止运营;停止一切非必要流动 ,全市小区(村)、单位实行封闭式管理;本次核酸检测要求应检必检,不落一人。

022年吉林长春疫情属于低风险地区,今天并未封城 。以下是详细情况:风险等级:近来 ,2022吉林长春疫情属于低风险地区 。但请注意 ,疫情形势可能随时变化,建议关注官方通报以获取最新信息。封城情况:虽然疫情形势严峻,但吉林长春并未实施封城措施。

没有封城 。通过查询长春市疫情分开中心发布公告了解到:2022年11月28日并未发布关于封城的相关信息。截止到2022年12月16日仍然处于解封状态。

没有 。2022年11月28日长春是没有封城的 ,但是对中高风险地区进行了管控。长春,古称喜都、茶啊冲,吉林省辖地级市 、省会 、副省级市、Ⅰ型大城市、哈长城市群核心城市 ,国务院批复确定的中国东北地区的中心城市之一和重要的工业基地。

长春2021年疫情封城时间

〖壹〗 、月11日起 。通过查询长春市疫情防控指挥部发布通告显示:长春2021年疫情封城的时间是在3月11日起。全市范围内启动三轮全员核酸检测,机关居家办公,企事业单位停止运营 ,停止一切非必要流动,全市小区、单位实行封闭式管理,通告自发布之日执行 ,解除封闭管理时间另行通知。

〖贰〗、西安市:2021年12月23日,因新冠疫情,西安市也实施了封城措施 ,以控制疫情的蔓延 。吉林省:在疫情爆发期间 ,吉林省对全省实施了封锁措施,以遏制病毒的传播。其他城市:2022年,中国还采取了封城措施的城市包括郑州 、上海、深圳、东莞 、长春市和吉林市等 ,这些措施都是为了有效控制疫情。

〖叁〗、021年1月23日,武汉市封城,离汉通道关闭 ,禁止公共交通和私家车上路 。2021年1月26日,湖北省全省范围内封省,离汉通道关闭 ,全省范围内禁止公共交通和私家车上路 。2021年1月27日,北京市发布通知,要求全市居民不要离开北京 ,非必要不进入人员密集场所,同时关闭了部分场所。

〖肆〗、发现与封城:2020年年初,新冠肺炎在中国武汉被发现 ,并迅速蔓延。为了遏制疫情扩散 ,武汉于2020年1月23日晚十点宣布封城,随后全国各地也陆续宣布封城,进入一级紧急状态 。封城时间:这场疫情导致中国大部分地方封城了两个多月的时间 ,直到4月18日武汉宣布解封,中国所有城市才全部解封。

〖伍〗 、新冠疫情时间线时间轴简洁版:2019年12月1日:武汉出现首例不明原因肺炎病例。2020年1月23日:武汉封城,实施严格的进出管控措施 。2020年2月5日:钻石公主号邮轮在日本横滨港停靠 ,意大利游客下船后返回意大利,成为全球疫情扩散的重要节点。

2022年长春市什么时候能解除封控?具体什么时候复工复产?附最新消息...

022年长春市预计在4月中旬陆续解除封控,复工复产时间预计在4月上中旬左右 ,具体日期需以官方通知为准。 以下为详细信息:2022年长春市解除封控时间长春此轮本土疫情解除时间预计在2022年4月中旬会陆续迎来解除封控管理的通知,即十几号或二十几号左右 。

022年吉林解封最新消息显示,预计3月底部分小区可能解封 ,全面解封时间预计在4月上中旬,近来吉林尚未解除封城。以下是详细信息:2022年吉林解封最新消息全面解封预计时间:吉林此次本土疫情全面解封时间预计在2022年4月上旬左右,但这是专家的预估和猜测 ,吉林官方并未发布有关解封时间的任何通知。

022年长春预计在4月中下旬解封 ,小区解封时间因区域和是否达到解封条件而异,可通过官方渠道查询具体信息 。以下是详细解2022年长春整体解封时间长春此轮本土疫情预计在4月中下旬能解封恢复正常,但具体还要看各区域管控安排。

相关推荐

  • 疫情期间电话调查/疫情调查电话不接可以吗

    疫情期间电话调查/疫情调查电话不接可以吗

    疾控中心为什么打电话给我?是我要被隔离了吗?疾控中心打电话不一定意味着要被隔离。疾控中心打电话的原因及具体情况如下:疾控中心打电话的可能原因信息核实与流调工作:疾控中心的信息主要来源于上级疾控部门或行政部门发送的协查函(包括密接、次密接、一般接触者、重点风险人员等)、大数据推送的重点地区涉疫人员名单,以及对病例或密接的流调。这是正常的。在疫情期间,为了排查...

  • 疫情应该注意(疫情要注意的)

    疫情应该注意(疫情要注意的)

    疫情期间,在公司乘坐电梯应该要注意些什么?〖壹〗、使用纸巾、牙签或消毒湿巾隔层按压按钮,避免直接用手触碰。若必须用手操作,接触后立即用流动水洗手或使用含酒精的免洗消毒液。避免倚靠电梯壁或触摸扶手,尽量保持身体与电梯内壁的距离。携带个人物品(如背包、文件袋)时,避免将其放置在电梯地面或靠墙位置。〖贰〗、在电梯内张贴防控提示,引导乘客规范行为。特殊场景应对若...

    2026/04/09
  • 疫情武汉房(武汉疫情期间房价)

    疫情武汉房(武汉疫情期间房价)

    新型冠状病毒对2020年楼市的影响,南京武汉杭州重庆等城市房价要凉凉_百...新型冠状病毒对2020年楼市影响显著,南京、武汉、杭州、重庆等城市房价面临下行压力,但“凉凉”说法需结合具体阶段与多维度因素分析。疫情通过四个阶段间接冲击楼市,叠加人口、经济、杠杆率等长期因素,导致房价上涨动力缺失,短期下跌风险增加,但区域分化仍存在。加息不一定会直接导致房价下跌...

    2026/04/09
  • 肺炎疫情包机/肺炎疫情病症

    肺炎疫情包机/肺炎疫情病症

    硬核!中东派世界第二大运输机迎接徐工防疫专用设备!〖壹〗、月3日上午9时20分,世界第二大战略运输机安-124装载徐工第一批驰援中东的多功能抑尘车从深圳起飞,并于当日抵达目的地,这是首次采用包机运输大型防疫设备直飞中东抗疫一线。以下为详细信息:运输背景与意义全球疫情冲击:新冠病毒在全球肆虐,许多国家受到严重冲击。包机比较高补贴25万/班——成都世界航空货...

    2026/04/09
  • 疫情的画卷/疫情的画作

    疫情的画卷/疫情的画作

    【欣赏】抗击疫情好照片品精选(一)〖壹〗、风雪中的坚守,《风雪战疫人》在恶劣环境中,依然坚守岗位,他们是严冬中的暖阳。《守护人》陕西大山的镜头下,是默默奉献的社区工作者,守护着每一寸土地。《众志成城抗疫情》的唐瑞彬,用图片记录了全民共克时艰的壮丽画卷。爱心如火,无声传递,《爱心传递》的王镝,用镜头捕捉到那些无私的奉献。〖贰〗、在抗击新冠疫情的紧要关头,无数...

    2026/04/09
  • 疫情的新歌/疫情最新歌曲

    疫情的新歌/疫情最新歌曲

    振奋人心,疫情期间有哪些明星推出了“抗疫”歌曲?〖壹〗、《你要相信,这不是最后一天》华晨宇华晨宇的每一首歌都很治愈人心,甚至有的抑郁症患者听了之后也有所缓解,这首新歌传递了满满的爱和正能量,让人们看到生活的无限希望。让每一个被疫情折磨的病人,相信这一切终将过去,那一天值得等待,那一眼满载星海。〖贰〗、明星的正面作用确实不只是捐款,邓紫棋通过新歌《平...

    2026/04/09
  • 若要反应疫情(面对疫情快速反应)

    若要反应疫情(面对疫情快速反应)

    如何应对新冠肺炎疫情造成的心理创伤?应对新冠肺炎疫情造成的心理创伤,可从以下方面入手:正确认识情绪反应了解正常应激反应:在疫情这种紧张形势下,出现焦虑、担忧、抑郁等情绪问题,若持续时间较短,能通过自我调节恢复比较正常的心态,属于人在面临天灾人祸时的正常情绪反应,是人体应激机能的体现,不必过于担心和刻意压抑。建议:治疗创伤后应激障碍,可先进行心理治疗,若症状...

    2026/04/09
  • 疫情之下世界/疫情下世界格局重要动向

    疫情之下世界/疫情下世界格局重要动向

    疫情之下的全球经济,对我们每个普通人而言,既是压力又是机遇〖壹〗、疫情之下的全球经济对普通人而言,既是压力也是机遇,主要体现在经济增长放缓、产业链调整、金融环境变化、数字化加速及收入保障等方面,普通人可通过提升技能、合理规划财务、拥抱数字化等方式应对挑战并把握机遇。〖贰〗、疫情之下,给普通人的九条生存建议如下:适应在家办公模式:疫情的反复使正常通勤上班变得...

    2026/04/09
  • 抗击疫情简述/抗击疫情的概括

    抗击疫情简述/抗击疫情的概括

    简述伟大抗疫精神的内容〖壹〗、伟大抗疫精神的内容主要包括以下几点:生命至上、举国同心:在这场抗疫中,我们看到了医护人员不顾个人安危,冲锋在前,全力救治每一位患者。全国人民心系彼此,互帮互助,共同抗击疫情。这就是生命至上和举国同心的体现。〖贰〗、伟大抗疫精神包括:生命至上,举国同心,舍生忘死,尊重科学,命运与共。新冠肺炎疫情暴发以来,在党中央坚强领导下,中...

    2026/04/09
  • 疫情空窗/空前的疫情

    疫情空窗/空前的疫情

    如何度过疫情后的心理空窗期?当疫情结束之后,我要尽快恢复正常的生活状态,与亲友联络沟通感情,使自己的生活重新回到之前的正常状态之下。与此同时,自己也要保持良好的生活习惯,做好个人卫生和防护,保护好自己的身体健康。3,当疫情过去,我要利用业余时间好好地出去游玩一番。在疫情期间,自己很少有机会出去游玩,这令自己感到非常压抑。此外,还有一些其他的空窗期度过方式:...

    2026/04/09
返回顶部