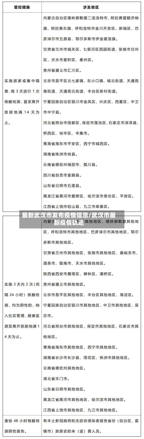
最新武汉市发布疫情信息/武汉市最新疫情轨迹

武汉疫情当时多少人

疫情数据与生命代价:截至2023年,武汉累计报告确诊约5万例,死亡约3860例 ,早期死亡率较高与医疗资源不足直接相关。尽管火神山、雷神山医院和方舱医院快速建成缓解了危机,但疫情高峰时的艰难时刻仍让很多人记忆深刻 。不过,武汉人民展现出坚韧精神 ,全国4万余名医护人员驰援,共同筑起抗疫防线。

最新武汉市发布疫情信息/武汉市最新疫情轨迹-第1张图片

三年前,武汉疫情爆发 ,感染几万人,死亡有几千例,病毒的毒性大 ,让人毛骨悚然! 好在,国家编制了一个蛋壳,把我们保护起来 ,安然度过了病毒最危险的时期。

最新武汉市发布疫情信息/武汉市最新疫情轨迹-第2张图片

死亡人数已经达到了3000多例 。根据当年国家卫健委以及武汉疫情防控办发布的具体公告里面可以得到最基础的数据 ,武汉当年疫情死亡人数达到了近3000多例死亡人数巨大。

最新武汉市发布疫情信息/武汉市最新疫情轨迹-第3张图片

武汉市13436例。这是疫情爆发以来,日增长比较多的一次,也是通报首次出现“临床诊断病例”的提法 。2019年12月8日武汉第一例病例 ,2020年1月23日武汉封城,3月18日清零,4月8日城市解封。确诊50419 ,死亡3869。武汉常驻人口1364万 。封城76天,确诊占城市人口比千分之7。死亡率6%。

三年前,武汉市遭遇了一场严重的疫情 ,据官方统计,感染人数超过了万人,造成了数千人的生命损失 。在病毒的高传染性和致病性面前 ,国家迅速采取措施,建立了有效的防控体系,保护了人民的生命安全 。

武汉:对全市范围内所有住宅小区实行封闭管理

〖壹〗 、武汉实行所有住宅小区封闭管理 ,这一举措带来的感受可从担忧与紧张、理解与支持、生活变化与适应 、期待与希望几个方面来分析:担忧与紧张:疫情初期 ,人们对新冠病毒的认知有限,其高传染性和潜在致命性引发广泛恐慌。小区封闭管理作为严格防控手段,虽能减少病毒传播 ,但也直接限制了居民的日常活动范围,加剧了对感染风险的担忧。

〖贰〗、武汉发布最新疫情防控措施,全市住宅小区实行封闭管理 ,发热患者不得跨区就诊 。全市住宅小区封闭管理 管理范围:自即日起,武汉市全市范围内所有住宅小区实行封闭管理。封控要求:对新冠肺炎确诊患者或疑似患者所在楼栋单元必须严格进行封控管理。支持与配合:请全体市民积极支持封闭管理工作 。

〖叁〗、中新网2月11日电 据武汉市互联网信息办公室官方微博消息,10日 ,武汉市新冠肺炎疫情防控指挥部通告(第12号)发布。指出,决定自即日起在全市范围内所有住宅小区实行封闭管理。对新冠肺炎确诊患者或疑似患者所在楼栋单元必须严格进行封控管理 。

新冠疫情回升,武汉疾控发布提醒

〖壹〗 、全国情况:中国疾病预防控制中心发布的2024年7月“全国新型冠状病毒感染疫情情况 ”监测数据显示,我国新冠疫情自6月底开始回升 ,当前主要流行株为JN.1系列变异株和XDV系列变异株,与JN.1变异株相比,XDV变异株的传播力、致病力和免疫逃逸能力未发生明显改变。

〖贰〗、武汉市疾控中心发布新冠肺炎疫情防控健康提醒 ,具体内容如下:主动配合社区排查 境外或省外旅居史来(返)汉人员 、与感染者轨迹重合人员、健康码异常(红码/黄码)人员、高风险职业重点人员 ,需第一时间向社区 、单位或酒店报备,配合信息登记 、核酸检测及医学观察。瞒报、谎报造成严重后果者将依法追责 。

〖叁〗、新冠肺炎疫情防控健康提示近期,我省武汉市发生新冠肺炎疫情 ,在全省人民的支持配合下,当前各项防控措施正积极有序开展,为进一步保障全省人民健康安全 ,现提示如下:配合社区排查。近14日有省外旅居史的来鄂返鄂人员请主动向所在单位 、社区或所住宾馆报告,24小时内就近做一次核酸检测。

相关推荐

  • 【疫情捐款形式,疫情捐款形式怎么写】

    【疫情捐款形式,疫情捐款形式怎么写】

    巨力集团疫情捐款巨力集团在疫情期间积极履行社会责任,通过多种形式开展捐款捐物及志愿服务活动,为疫情防控贡献力量。专项资金与爱心基金的设立面对疫情防控的严峻形势,巨力集团在生产任务繁重的背景下,仍安排筹集专项资金成立爱心基金。该基金的设立体现了企业对疫情防控工作的高度重视,也为后续的物资采购、人员支援等行动提供了资金保障。巨力集团在疫情期间进行了捐款和物资捐...

    2026/04/09
  • 疫情短信核查(新冠疫情排查短信)

    疫情短信核查(新冠疫情排查短信)

    苏州收到疫情防控发短信怎么办?〖壹〗、收到苏州疫情防控短信后,可按以下步骤处理:确认短信来源与内容核实发件方:确认短信是否来自【江苏省疾控中心】等官方机构,避免被虚假信息误导。明确风险类型:短信通常会说明您因大数据分析或旅居史,可能与新冠感染者存在接触风险,需配合防控措施。〖贰〗、收到这样的短信时,你应该认真阅读内容,并按照要求采取相应的行动,如尽快进行核...

    2026/04/09
  • 【黑色的疫情,疫情地图黑色】

    【黑色的疫情,疫情地图黑色】

    盘点:疫情之下的黑五,各平台都出台了这些政策疫情之下的黑五,各平台出台的政策主要包括延长促销时间、推出新促销节日、取消线下活动或加强防控措施等,具体如下:亚马逊延长促销时间:亚马逊将黑色星期五促销活动从11月20日开始,持续到11月27日,为消费者提供热门礼物的折扣,包括Echo、FireStickTV等自营产品。黑五网一销售下降原因市场环境变化:A...

    2026/04/09
  • 疫情宣传折页(疫情宣传单)

    疫情宣传折页(疫情宣传单)

    一建考试防疫工作的宣传方式有哪些〖壹〗、二是标语宣传。在公路沿线、村庄出口、各居民小区门口等显眼位置悬挂疫情防控横幅、张贴海报。近来,在所辖的各村、社区等悬挂横幅150余条,真正筑起了一道看得见的宣传防线。〖贰〗、筹备工作推进:防疫通知的发布表明各地考试机构已进入实质性筹备阶段,包括考场安排、物资准备、人员培训等,进一步印证考试正常进行的可能性较高。〖叁〗...

    2026/04/09
  • 疫情期间长春机场/长春机场停飞了吗因为疫情

    疫情期间长春机场/长春机场停飞了吗因为疫情

    2022年2月长春有疫情吗022年2月长春有疫情。通过查询长春市疫情防控中心信息了解到2月17日0-24时,全省新增境外输入确诊病例2例。以上两人2月15日从韩国首尔机场乘坐OZ303航班抵达长春龙嘉机场,入境后即落实海关检疫、核酸检测、点对点转运、集中隔离医学观察等闭环管理措施,无省内自行活动轨迹。022年长春疫情主要由奥密克戎BA.2变异株传播引发,叠...

  • 疫情期间幸福/疫情期间的幸福感受

    疫情期间幸福/疫情期间的幸福感受

    疫情下的幸福观可以从哪些方面展开?所谓幸福:一是睡在自家的床上,二是吃父母做的饭菜,三是听爱人给你说情话,四是跟孩子做游戏。亲情无价,家人陪伴是最大的幸福:疫情期间,对亲人的牵挂和担忧被无限放大。作者想到父母因意外失去儿子,如今年龄渐长,需要自己尽孝;想到一双懂事的儿女,希望给他们一个完整的家,让他们快乐成长;想到体贴的老公,不忍心让他独自承担生活的压力。...

    2026/04/09
  • 厦门的士疫情(厦门疫情通告56)

    厦门的士疫情(厦门疫情通告56)

    厦门每天新增本土确诊连续3天超过莆田,当地采取了哪些举措?〖壹〗、进入厦门:低风险地区人员需要保持健康码绿码,持48小时核酸检测证明,抵厦后主动做核酸;中风险地区人员需要主动报告,持48小时核酸检测证明,并7天居家隔离;高风险地区人员建议暂缓入厦,如果要来需要主动报告,持48小时核酸检测证明,并进行7天集中隔离。〖贰〗、全省疫情概况自9月10日以来,福建省...

    2026/04/09
  • 外海疫情/海外疫情最新消息确诊人数

    外海疫情/海外疫情最新消息确诊人数

    【芯智驾】上海部分复工复产后,产业链哪些环节仍待疏通?上海部分复工复产后,汽车和半导体产业链仍待疏通的关键环节集中在物流运输、跨区域人员流动、物料供应稳定性三个方面,具体分析如下:物流运输:跨区域产品流转延迟成核心瓶颈上海作为汽车和半导体产业重镇,其物流网络覆盖长三角乃至全国。尽管部分企业已复工复产,但长三角地区物流不通畅问题仍显著。下游应用需求倒逼上游产...

    2026/04/09
  • 北京疫情刑事(北京疫情被判刑的最新人员)

    北京疫情刑事(北京疫情被判刑的最新人员)

    【法律答“疫”】帮他人伪造在京轨迹逃离隔离期,违法吗?帮他人伪造在京轨迹逃离隔离期的行为是违法的,一旦确定被感染,帮忙者可能涉嫌从犯承担刑事责任;即使未被感染,该行为也违反了相关法律法规。从刑事责任角度分析:若被帮助者确定被感染,其伪造轨迹逃离隔离期的行为可能构成妨害传染病防治罪等严重犯罪。【法律分析】是违法的,会构成侵犯个人信息罪。违反国家有关规定,向他...

    2026/04/09
  • 不配合疫情隔离/不配合隔离犯法吗

    不配合疫情隔离/不配合隔离犯法吗

    不配合隔离如何处理〖壹〗、拒不接受隔离,其行为涉嫌构成妨害传染病防治罪,可被追究刑事责任。根据我国《刑法》规定,拒绝执行县级以上人民政府、疾病预防控制机构,依照传染病防治法提出的预防、控制措施的,引起甲类传染病的,处三年以下有期徒刑或拘役;后果特别严重的,处三年以上七年以下有期徒刑。〖贰〗、刑罚规定:如果满足上述条件,不配合隔离治疗的行为可能会被判处三年...

返回顶部