-
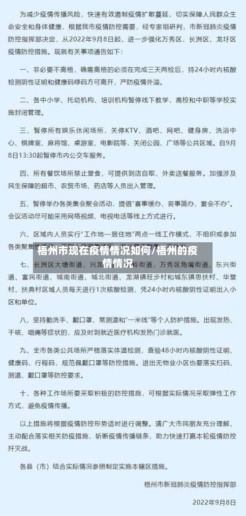
梧州市现在疫情情况如何/梧州的疫情情况
11月30日广西疫情最新消息(11月30日广西疫情最新消息视频)截至11月30日24时新型冠状病毒肺炎疫情最新情况11月30日0-24时,广西新增本土确诊病例5例。其中桂林市2例,含1例为无症状感染者转为确诊病例;来宾市3例。当日新增本土...
11月30日广西疫情最新消息(11月30日广西疫情最新消息视频)截至11月30日24时新型冠状病毒肺炎疫情最新情况11月30日0-24时,广西新增本土确诊病例5例。其中桂林市2例,含1例为无症状感染者转为确诊病例;来宾市3例。当日新增本土...