-
葫芦岛市疫情表现如何(葫芦岛役情)
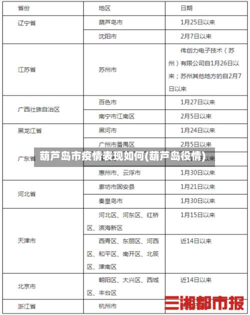
辽宁葫芦岛市新增19例本土确诊病例均在封控区内〖壹〗、月10日,辽宁葫芦岛市新增19例本土确诊病例,累计确诊20例,新增病例均为主动筛查发现且在封控区内,社会传播风险基本可控。具体信息如下:新增病例情况:葫芦岛市2月10日新增19例新冠肺...
辽宁葫芦岛市新增19例本土确诊病例均在封控区内〖壹〗、月10日,辽宁葫芦岛市新增19例本土确诊病例,累计确诊20例,新增病例均为主动筛查发现且在封控区内,社会传播风险基本可控。具体信息如下:新增病例情况:葫芦岛市2月10日新增19例新冠肺...