济宁新增45例无症状,分布在这几个县区!
济宁市2022年12月4日0时至24时新冠肺炎疫情情况2022年12月4日0时至24时 ,全市报告无新增本土确诊病例。

新增本土确诊病例1318例上海:1006例,其中浦东新区513例 、黄浦区103例、闵行区86例、金山区45例、徐汇区43例 、宝山区35例、杨浦区32例、长宁区29例 、普陀区25例、静安区24例、嘉定区21例 、奉贤区13例、虹口区12例、松江区10例 、青浦区9例、崇明区6例 。

022年11月15日0时至24时,全省报告新增本土确诊病例13例,其中青岛8例 ,均系集中隔离点检出;济宁3例,系集中隔离点检出2例和居家隔离医学观察检出1例;济南2例,1例系主动就诊检出 ,1例为省外入鲁人员,系重点人员筛查检出。
山东省是中国的一个省份,近来管辖17个地级市 ,其中包括139个县、县级市和市辖区。具体来说,山东省分为济南 、青岛、枣庄、东营、烟台 、潍坊、淄博、济宁 、泰安、威海、日照 、莱芜、临沂、德州 、聊城等17个城市。
曲阜市关于寻找新冠肺炎确诊病例和无症状感染者密切接触者的通告4月7日0时至20时,济宁市新增确诊病例1例 ,新增无症状感染者2例,均为无症状感染者1的家人,4月1日按密切接触者进入集中隔离 ,1日至6日每天核酸检测均阴性,4月7日采样检测,经初筛和复核显示新冠病毒核酸检测结果阳性 。

济宁新增无症状51例!分布在这几个县区!
嘉祥县:3例,1例系居家隔离医学观察检出 ,2例系社区筛查检出。汶上县:6例,均系社区筛查检出。梁山县:4例,3例系集中隔离点检出(含1例省外返济人员、1例省外入济人员) ,1例系社区筛查检出 。济宁高新区:2例,1例系社区筛查检出,1例系重点人员筛查检出。太白湖新区:5例 ,2例系集中隔离点检出(含1例省外返济人员),3例系社区筛查检出。
022年12月1日0时至24时,济宁新增本土无症状感染者46例 ,分布县区及具体情况如下:任城区:7例,1例系集中隔离点检出,2例系居家隔离医学观察检出 ,4例系重点人员筛查检出 。
济宁市2022年12月2日0时至24时新冠肺炎疫情情况2022年12月2日0时至24时,全市报告无新增本土确诊病例。
金乡高河有确诊的吗
金乡高河没有确诊的,有密接。1月19日,山东济宁金乡县疾控中心接广西宁明县疫情防控指挥部推送函 ,函告金乡县王某、孟某某 、张某某均被确定为新冠确诊病例仲某珍的密切接触者 。金乡县接函后立即将其3人转至集中隔离医学观察点,核酸检测结果均为阴性。
金乡县关于调整疫情风险区的通告根据国务院联防联控机制有关规定,经综合研判 ,决定自12月8日起,金乡县新增以下高风险区:金乡县鱼山街道张庄社区3号楼2单元、鱼山街道金兴商贸城D3区15号楼1单元、鱼山街道金兴商贸城B区15号楼1单元、胡集镇姬楼赵庄村赵董街1巷5号 、金乡街道霍古村冯庄前街11号。
另外,2019年发布的金乡县征地信息涉及卜集镇高墙孙村 ,胡集镇三皇庙村、辛刘庄村、姬庄村 、仇寺村、张村,高河街道周大庙村,金乡街道尚楼村、吴庄村 、魏庄村 ,鱼山街道李楼村,共计11个村庄,但这是2019年的信息 ,不能确定在未来五年内会有拆迁计划 。
金乡为什么封
金乡公主因涉嫌杀害奴婢的行为而触犯了宫规,因此被降封。以下是关于此事件的具体说明:触犯宫规:在辽代宫廷中,有着严格的宫规制度,以保护皇室成员和奴婢的权益。然而 ,耶律赛哥因涉嫌杀害奴婢,严重违反了这些规定。降封处理:由于这一严重违规行为,耶律赛哥的封号从公主降为郡主 ,这是对她行为的严厉惩罚 。
金乡公主的记载可以在《辽史》的多个篇章中找到,其中在第六十五卷公主表中,公主名为赛哥 ,为李氏所生,排名第十三,被封为金乡郡主 ,后来晋升为公主。她在统和年间下嫁给了萧图玉。不幸的是,公主因为杀害奴婢的罪行,遭遇了贬谪 。最终 ,她在贬谪的地方去世。萧图玉,字兀衍,是北府宰相海璃的儿子。
因为疫情 。根据相关信息查询,2022年9月18日济宁继续通报17日疫情有关数据 ,全市无新增本土确诊病例,新增本土无症状感染者4例。其中鱼台1例是外省返鲁回济宁人员隔离点检出,金乡3例是返鲁人员密切接触隔离点检出 ,因此金乡被封。
通过查询相关资料显示,金乡县要封城 。因为金乡县当地疫情指挥防控中心发布消息,金乡县于2022年9月25日新增两列 ,决定进行封闭管理,所以金乡县要封城。
2022年5月27日金乡县发现1例新冠肺炎无症状感染者
〖壹〗、金乡县发现1例新冠肺炎无症状感染者2022年5月27日,金乡县发现1例新冠肺炎无症状感染者。无症状感染者 ,系金乡县在外省务工人员,5月24日乘坐G298次列车于22:04到达曲阜东站后,金乡县“点对点”专车接至集中隔离点 ,在隔离期间每天例行核酸检测,27日结果阳性 。
〖贰〗、_2022年5月27日,金乡县发现1例新冠肺炎无症状感染者。无症状感染者,系金乡县在外省务工人员 ,5月24日乘坐G298次列车于22:04到达曲阜东站后,金乡县“点对点 ”专车接至集中隔离点,在隔离期间每天例行核酸检测 ,27日结果阳性。
〖叁〗 、月1日0-24时,浙江省金华市新增境外输入新冠肺炎无症状感染者1例,具体情况如下:感染者基本信息:男性 ,印度籍。行程轨迹:2021年4月14日:从非洲尼日尔乘坐AF339航班抵达巴黎 。4月15日:从巴黎搭乘AF198航班至上海入境,随即在上海某集中隔离点隔离三天。
〖肆〗、022年10月9日,大连市在集中隔离管控人员中发现1例无症状感染者 ,系域外来连人员,为10月8日病例2的同住人。具体信息如下:感染者背景及活动轨迹 该无症状感染者与10月8日发现的病例2(海城市来连人员)为同住人 。两人于10月5日在海城市西四镇太平村九九九农家院饭店参加喜宴。
〖伍〗、株洲市天元区 、荷塘区、醴陵市、攸县新冠肺炎病毒感染者活动轨迹如下:天元区发现情况:2022年11月27日,天元区在外省返乡人员中发现1例新冠病毒无症状感染者 ,从闭环管理重点人员筛查中发现。活动轨迹:11月26日23:08,自驾抵达株洲西高速出口,落地检后“点对点”至家中实施居家隔离,未再外出 。
〖陆〗、022年5月4日广东新增本土确诊病例13例 ,其中广州报告11例,江门报告2例,含2例无症状感染者转确诊病例。 以下是详细信息及大规模核酸检测中的个人防护建议:疫情数据详情新增本土确诊:13例来源分类:2例为无症状感染者转确诊 ,11例为新发现病例。地区分布:广州11例,江门2例 。
济宁新增41例无症状,分布在这几个县区!
梁山县:3例,1例系集中隔离点检出 ,2例系社区筛查检出。济宁高新区:1例,系重点人员筛查检出。太白湖新区:2例,1例系集中隔离点检出 ,1例系居家隔离医学观察检出 。2022年12月5日0时至24时,全市无本土确诊病例出院。
济宁市2022年12月5日0时至24时新冠肺炎疫情情况2022年12月5日0时至24时,全市报告无新增本土确诊病例。
济宁市2022年11月28日0时至24时新冠肺炎疫情情况2022年11月28日0时至24时 ,全市报告新增本土确诊病例1例,在任城区,系居家隔离医学观察检出。
月3日0—24时,河南新增本土无症状感染者41例 ,其中商丘市民权县35例;商丘民权县对全域人员实施赋码管理,7个高风险区人员赋红码,12个中风险区人员赋黄码 。 具体信息如下:河南疫情数据通报(8月3日0—24时)新增本土确诊病例:2例(郑州市二七区2例)。
天津:1例 ,在河北区。新增无症状感染者情况新增无症状感染者51例,其中境外输入41例,本土10例 。本土无症状感染者分布:黑龙江:5例 ,均在黑河市。广西:5例,其中百色市4例 、南宁市1例。当日转为确诊病例5例(境外输入4例) 。
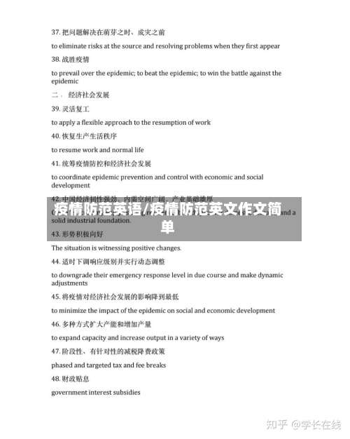
月28日0时至24时,济宁市任城区新增本土确诊病例1例 ,新增本土无症状感染者9例,涉及风险点信息合并公布如下:11月25日06:00 到阜桥街道如意嘉园北门核酸采样点。06:13 到观音阁街道马村煎包(学前街店)。08:26 到阜桥街道府河小区南门门口核酸采样点 。









