新冠期间延期申报缴税时间是多久
〖壹〗 、新冠期间延期申报缴税时间规定不同,延期申报核准期限依情况而定 ,延期缴纳税款最长不超过三个月 。

〖贰〗、扣缴义务人应按法律法规或税务机关规定的日期缴纳税款。若无特殊情况,必须在规定时间内完成纳税申报,否则将面临严重后果。但若存在特殊情况 ,可向省、自治区 、直辖市的国家税务机关或地方税务局申请延期缴纳税款,经批准后最长可延期三个月 。

〖叁〗、020年4月全国范围内纳税申报期限由4月20日延长至4月24日,湖北省可根据实际情况进一步延长;纳税人因疫情影响仍无法按时申报的 ,可依法申请延期申报。

企业所得税新规!缴税期限又变了!税务总局刚刚发布!即日起,正式执行...
026年企业所得税汇算清缴的截止日期为2026年5月31日,且该期限不因节假日顺延。核心政策依据根据国家税务总局办公厅发布的《关于明确2026年度申报纳税期限的通知》及补充政策说明,企业所得税汇算清缴的期限明确为5个月,即企业需在2026年1月1日至5月31日期间完成2025年度企业所得税的汇算清缴工作 。
上海市:2020 年 5 月发布公告 ,自 7 月 1 日起实行税种综合申报,企业所得税纳税人暂不涵盖跨地区经营汇总纳税企业,同时调整相关税种纳税期限。山东省:8 月 26 日发布通告 ,自 9 月 1 日起,山东省电子税务局在全省启用“五税合一”税种综合申报和“七税费合一 ”主附税费合并申报功能。
常规月份申报期限1月、3月 、7月、8月、11月的申报纳税期限截至当月15日。依据:上述月份无法定节假日,按常规期限执行 。2月申报期限因春节假期(2月10日至17日放假8天) ,申报纳税期限顺延至2月23日。计算逻辑:原期限15日处于假期内,顺延至假期结束后第1个工作日(18日为周日,再顺延至23日)。
政策核心内容优惠税率:自2021年1月1日至2030年12月31日 ,对设在西部地区的鼓励类产业企业减按15%的税率征收企业所得税 。鼓励类产业企业定义:以《西部地区鼓励类产业目录》中规定的产业项目为主营业务,且其主营业务收入占企业收入总额60%以上的企业。
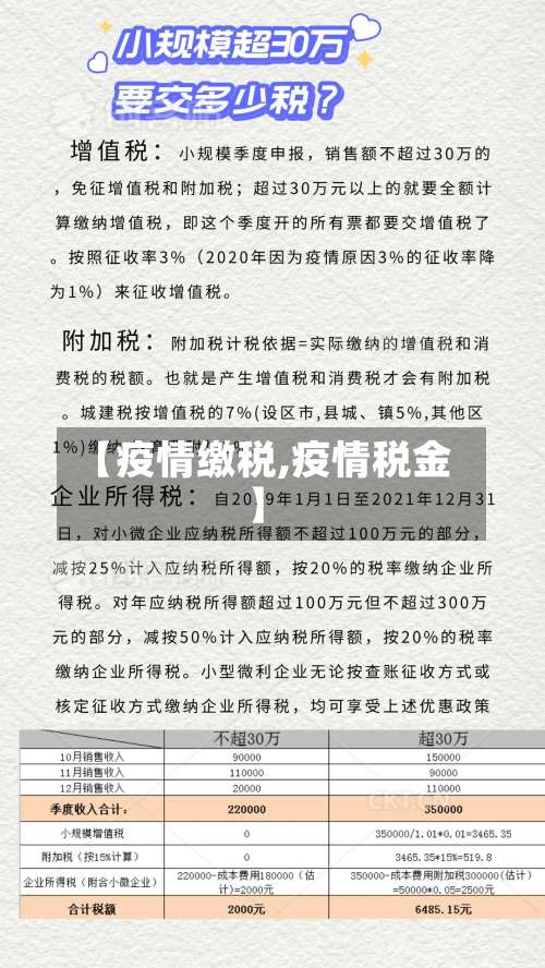
不超过100万元的部分,从减按15%变成了减按25%计入应纳税所得额 ,按20%的税率缴纳企业所得税。小微企业其他相关优惠政策 政策依据:财政部 税务总局公告2022年第13号 。执行期限:2022年1月1日—2024年12月31日。
关于纳税申报的一些问题
问题1:企业所得税月(季)度预缴纳税申报表修改的文件号税务总局发布《国家税务总局关于修订〈中华人民共和国企业所得税月(季)度预缴纳税申报表(A类,2018年版)〉等报表的公告》(国家税务总局公告2020年第12号)。
填报按照税收规定可在企业所得税前弥补的以前年度尚未弥补的亏损额(季报时直接填报,无需税务审批) 。注意:一季度申报时需完成上年度汇算清缴方可弥补亏损。建议先进行年度汇算清缴申报,再进行月(季)度预缴申报 ,避免第一季度无法弥补。
申报流程:会计需要总结和审核企业的合同、凭证等应税凭证;计算应纳税额;填写印花税申报表;提交报表并缴纳税款 。注意事项:注意应税凭证的完整性;及时关注印花税政策变化。
从小规模纳税人处购进农产品取得的增值税专用发票的抵扣问题 错误做法:一些纳税人可能会将从小规模纳税人处取得的农产品增值税专用发票的抵扣金额填列在《增值税纳税申报表附列资料(二)》的第2栏“本期认证相符且本期申报抵扣”。
特殊情形申报材料及受理若因人民法院 、仲裁委员会生效法律文书导致权属转移,且纳税人无法取得销售不动产发票的,可持人民法院执行裁定书原件及相关材料(如权属证明、身份证明等)办理申报。税务机关需核实裁定书真实性及权属转移事实 ,确认后应即时受理 。
以下是五个纳税申报小常识:增值税纳税申报与抄税、清卡的关系小规模和一般纳税人:无论上月是否开票,月初都需登录开票软件进行抄报 、清卡操作。按季申报的小规模纳税人:不在增值税申报季时,月初在联网状态下进入开票系统会自动清卡。
疫情大批企业宣布破产,疫情收入少还缴税?企业如何生存?
〖壹〗、资金链紧张:收入减少和成本增加双重压力下 ,企业的资金链变得异常紧张,甚至可能出现资金链断裂的风险 。税收负担:即使收入减少,企业仍需按照法律规定缴纳税款 ,进一步加重了企业的财务负担。企业生存策略 裁员与缩减成本:通过裁员或减少工作时间来降低人工成本。缩减非必要开支,如减少市场推广费用、降低办公成本等 。
〖贰〗 、疫情中陷入困境的企业可通过同时解决成本和收入问题、平衡紧缩与复苏、做好复苏计划 、重视员工情感与利益、合理利用数字化等方式东山再起,具体如下:同时解决成本和收入问题传统应对危机策略是依次进行 ,先解决成本和流动性问题,再去促进增长和复苏,但这种策略并非最佳。
〖叁〗、企业自身存在问题:不少企业在疫情之前就存在经营 、管理等方面的问题,疫情只是加速了它们倒闭的步伐。不过 ,疫情下倒闭的企业只是比例问题,在正常市场经济条件下,企业倒闭或开业是良性循环 ,符合市场经济发展规律 。
新冠肺炎,税收优惠政策解读
新冠疫情下税收和社保优惠等政策涵盖增值税、企业所得税、个税、进口防疫物资税收 、房产租金相关税收、社保、延期申报及自主申报程序性优惠,以及上海地区专项补贴和其他优惠等多个方面,具体如下:增值税等流转税及附加优惠 疫情防控重点物资生产企业全额退还增值税增量留抵税额。
职工医保单位缴费部分减半征收:2020年2月起 ,职工医保单位缴费部分减半征收,不超过5个月。这一政策有助于减轻企业的医保缴费负担,提高其经营效益 。缓缴医保费政策:缓缴政策继续执行 ,期限原则上不超过6个月,免收滞纳金。这一政策为企业提供了更多的资金灵活性,有助于其应对疫情带来的不确定性。
政策内容:企业和个人通过公益性社会组织或者县级以上人民政府及其部门等国家机关 ,捐赠用于应对新型冠状病毒感染的肺炎疫情的现金和物品,允许在计算企业所得税应纳税所得额或个人所得税应纳税额时全额扣除。解读:此政策鼓励企业和个人通过公益捐赠支持疫情防控工作,同时减轻其税收负担 。
新冠肺炎减免政策主要包括银行免息及延期还款政策 、社保费减免、税收减免优惠政策和租金减免等方面。银行免息及延期还款政策:针对特定人群,如因感染新型肺炎住院治疗或隔离人员、疫情防控需要隔离观察人员 、参加疫情防控工作人员以及受疫情影响暂时失去收入来源人群 ,金融机构在信贷政策上予以适当倾斜。
单位发放的符合条件的新冠物资,即使福利费已超标,也不需要并入工资缴纳个人所得税 。
疫情期间企业捐赠的税务处理主要依据《新冠肺炎疫情防控税收优惠政策指引》第10点规定 ,具体如下:企业所得税或个人所得税税前全额扣除政策企业通过公益性社会组织或县级以上人民政府及其部门等国家机关捐赠应对疫情的现金和物品,允许在计算企业所得税或个人所得税应纳税所得额时全额扣除。








